• 文献检索
  • 文档翻译
  • 深度研究
  • 学术资讯
  • Suppr Zotero 插件Zotero 插件
  • 邀请有礼
  • 套餐&价格
  • 历史记录
应用&插件
Suppr Zotero 插件Zotero 插件浏览器插件Mac 客户端Windows 客户端微信小程序
定价
高级版会员购买积分包购买API积分包
服务
文献检索文档翻译深度研究API 文档MCP 服务
关于我们
关于 Suppr公司介绍联系我们用户协议隐私条款
关注我们

Suppr 超能文献

核心技术专利:CN118964589B侵权必究
粤ICP备2023148730 号-1Suppr @ 2026

文献检索

告别复杂PubMed语法,用中文像聊天一样搜索,搜遍4000万医学文献。AI智能推荐,让科研检索更轻松。

立即免费搜索

文件翻译

保留排版,准确专业,支持PDF/Word/PPT等文件格式,支持 12+语言互译。

免费翻译文档

深度研究

AI帮你快速写综述,25分钟生成高质量综述,智能提取关键信息,辅助科研写作。

立即免费体验

2 型微小 RNA 病毒 IRES 被同源反式作用因子诱导产生的常见构象变化。

Common conformational changes induced in type 2 picornavirus IRESs by cognate trans-acting factors.

机构信息

Department of Cell Biology, SUNY Downstate Medical Center, 450 Clarkson Avenue, Brooklyn, NY 11203, USA.

出版信息

Nucleic Acids Res. 2011 Jun;39(11):4851-65. doi: 10.1093/nar/gkr045. Epub 2011 Feb 8.

DOI:10.1093/nar/gkr045
PMID:21306989
原文链接:https://pmc.ncbi.nlm.nih.gov/articles/PMC3113573/
Abstract

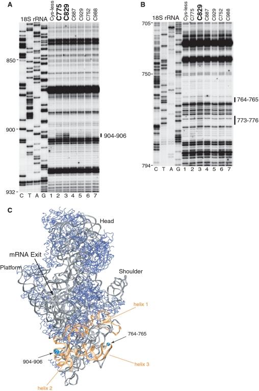
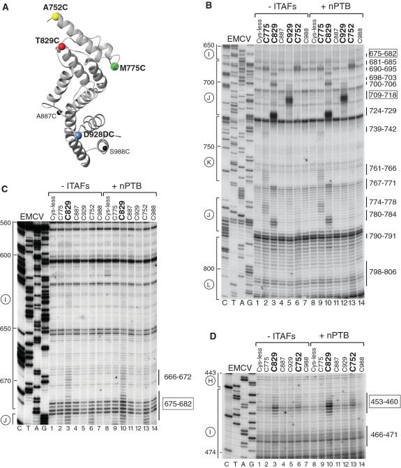
Type 2 internal ribosomal entry sites (IRESs) of encephalomyocarditis virus (EMCV), foot-and-mouth disease virus (FMDV) and other picornaviruses comprise five major domains H-L. Initiation of translation on these IRESs begins with specific binding of the central domain of initiation factor, eIF4G to the J-K domains, which is stimulated by eIF4A. eIF4G/eIF4A then restructure the region of ribosomal attachment on the IRES and promote recruitment of ribosomal 43S pre-initiation complexes. In addition to canonical translation factors, type 2 IRESs also require IRES trans-acting factors (ITAFs) that are hypothesized to stabilize the optimal IRES conformation that supports efficient ribosomal recruitment: the EMCV IRES is stimulated by pyrimidine tract binding protein (PTB), whereas the FMDV IRES requires PTB and ITAF(45). To test this hypothesis, we assessed the effect of ITAFs on the conformations of EMCV and FMDV IRESs by comparing their influence on hydroxyl radical cleavage of these IRESs from the central domain of eIF4G. The observed changes in cleavage patterns suggest that cognate ITAFs promote similar conformational changes that are consistent with adoption by the IRESs of comparable, more compact structures, in which domain J undergoes local conformational changes and is brought into closer proximity to the base of domain I.

摘要

2 型内部核糖体进入位点(IRES)的脑心肌炎病毒(EMCV),口蹄疫病毒(FMDV)和其他小核糖核酸病毒由五个主要结构域 H-L 组成。这些 IRES 上的翻译起始是从起始因子的中央结构域与 J-K 结构域的特异性结合开始的,该结合由 eIF4A 刺激。eIF4G/eIF4A 随后重构 IRES 上的核糖体附着区域,并促进核糖体 43S 起始复合物的募集。除了规范的翻译因子外,2 型 IRES 还需要假定能够稳定支持有效核糖体募集的最佳 IRES 构象的 IRES 反式作用因子(ITAF):EMCV IRES 受嘧啶核苷酸结合蛋白(PTB)刺激,而 FMDV IRES 需要 PTB 和 ITAF(45)。为了检验这一假说,我们通过比较它们对 eIF4G 中央结构域中这些 IRES 的羟基自由基切割的影响,评估了 ITAF 对 EMCV 和 FMDV IRES 构象的影响。观察到的切割模式的变化表明,同源 ITAF 促进相似的构象变化,这与 IRES 采用可比的、更紧凑的结构一致,其中 J 结构域发生局部构象变化并更接近 I 结构域的基部。

https://cdn.ncbi.nlm.nih.gov/pmc/blobs/eef2/3113573/4d38f195bf5a/gkr045f6.jpg
https://cdn.ncbi.nlm.nih.gov/pmc/blobs/eef2/3113573/a2bdddf7501e/gkr045f1.jpg
https://cdn.ncbi.nlm.nih.gov/pmc/blobs/eef2/3113573/6dfef5a94dc2/gkr045f2.jpg
https://cdn.ncbi.nlm.nih.gov/pmc/blobs/eef2/3113573/e730206489f4/gkr045f3.jpg
https://cdn.ncbi.nlm.nih.gov/pmc/blobs/eef2/3113573/9a0999e92407/gkr045f4.jpg
https://cdn.ncbi.nlm.nih.gov/pmc/blobs/eef2/3113573/37aec6b5c77c/gkr045f5.jpg
https://cdn.ncbi.nlm.nih.gov/pmc/blobs/eef2/3113573/4d38f195bf5a/gkr045f6.jpg
https://cdn.ncbi.nlm.nih.gov/pmc/blobs/eef2/3113573/a2bdddf7501e/gkr045f1.jpg
https://cdn.ncbi.nlm.nih.gov/pmc/blobs/eef2/3113573/6dfef5a94dc2/gkr045f2.jpg
https://cdn.ncbi.nlm.nih.gov/pmc/blobs/eef2/3113573/e730206489f4/gkr045f3.jpg
https://cdn.ncbi.nlm.nih.gov/pmc/blobs/eef2/3113573/9a0999e92407/gkr045f4.jpg
https://cdn.ncbi.nlm.nih.gov/pmc/blobs/eef2/3113573/37aec6b5c77c/gkr045f5.jpg
https://cdn.ncbi.nlm.nih.gov/pmc/blobs/eef2/3113573/4d38f195bf5a/gkr045f6.jpg

相似文献

1
Common conformational changes induced in type 2 picornavirus IRESs by cognate trans-acting factors.2 型微小 RNA 病毒 IRES 被同源反式作用因子诱导产生的常见构象变化。
Nucleic Acids Res. 2011 Jun;39(11):4851-65. doi: 10.1093/nar/gkr045. Epub 2011 Feb 8.
2
40S recruitment in the absence of eIF4G/4A by EMCV IRES refines the model for translation initiation on the archetype of Type II IRESs.在没有eIF4G/4A的情况下,脑心肌炎病毒内部核糖体进入位点(EMCV IRES)介导的40S核糖体亚基招募完善了II型内部核糖体进入位点原型的翻译起始模型。
Nucleic Acids Res. 2014;42(16):10373-84. doi: 10.1093/nar/gku720. Epub 2014 Aug 26.
3
Initiation on the divergent Type I cadicivirus IRES: factor requirements and interactions with the translation apparatus.I型分歧性卡迪西病毒内部核糖体进入位点的起始:因子需求及与翻译装置的相互作用
Nucleic Acids Res. 2016 Apr 20;44(7):3390-407. doi: 10.1093/nar/gkw074. Epub 2016 Feb 11.
4
In vitro reconstitution and biochemical characterization of translation initiation by internal ribosomal entry.核糖体内部进入介导的翻译起始的体外重建与生化特性分析
Methods Enzymol. 2007;430:409-39. doi: 10.1016/S0076-6879(07)30016-5.
5
Eukaryotic initiation factors 4G and 4A mediate conformational changes downstream of the initiation codon of the encephalomyocarditis virus internal ribosomal entry site.真核生物起始因子4G和4A介导脑心肌炎病毒内部核糖体进入位点起始密码子下游的构象变化。
Mol Cell Biol. 2003 Jan;23(2):687-98. doi: 10.1128/MCB.23.2.687-698.2003.
6
Direct functional interaction of initiation factor eIF4G with type 1 internal ribosomal entry sites.起始因子eIF4G与1型内部核糖体进入位点的直接功能相互作用。
Proc Natl Acad Sci U S A. 2009 Jun 9;106(23):9197-202. doi: 10.1073/pnas.0900153106. Epub 2009 May 22.
7
Translation eukaryotic initiation factor 4G recognizes a specific structural element within the internal ribosome entry site of encephalomyocarditis virus RNA.真核生物起始因子4G识别脑心肌炎病毒RNA内部核糖体进入位点内的特定结构元件。
J Biol Chem. 1998 Jul 17;273(29):18599-604. doi: 10.1074/jbc.273.29.18599.
8
Structural analysis of the interaction of the pyrimidine tract-binding protein with the internal ribosomal entry site of encephalomyocarditis virus and foot-and-mouth disease virus RNAs.嘧啶序列结合蛋白与脑心肌炎病毒及口蹄疫病毒RNA的内部核糖体进入位点相互作用的结构分析
RNA. 1996 Dec;2(12):1199-212.
9
A cell cycle-dependent protein serves as a template-specific translation initiation factor.一种细胞周期依赖性蛋白作为模板特异性翻译起始因子。
Genes Dev. 2000 Aug 15;14(16):2028-45.
10
Molecular mechanism of poliovirus Sabin vaccine strain attenuation.脊髓灰质炎病毒沙宾疫苗株减毒的分子机制。
J Biol Chem. 2018 Oct 5;293(40):15471-15482. doi: 10.1074/jbc.RA118.004913. Epub 2018 Aug 20.

引用本文的文献

1
Translation of Overlapping Open Reading Frames Promoted by Type 2 IRESs in Avian Calicivirus Genomes.翻译:2 型内部核糖体进入位点在禽呼肠孤病毒基因组中促进重叠开放阅读框。
Viruses. 2024 Sep 4;16(9):1413. doi: 10.3390/v16091413.
2
N-terminal domain of polypyrimidine-tract binding protein is a dynamic folding platform for adaptive RNA recognition.多嘧啶 tract 结合蛋白的 N 端结构域是一个动态的折叠平台,用于适应性 RNA 识别。
Nucleic Acids Res. 2024 Sep 23;52(17):10683-10704. doi: 10.1093/nar/gkae713.
3
Structure and function of type IV IRES in picornaviruses: a systematic review.

本文引用的文献

1
Crystal structure of the eukaryotic ribosome.真核生物核糖体的晶体结构。
Science. 2010 Nov 26;330(6008):1203-9. doi: 10.1126/science.1194294.
2
RNA looping by PTB: Evidence using FRET and NMR spectroscopy for a role in splicing repression.PTB 通过 RNA 环化作用:FRET 和 NMR 光谱证据表明其在剪接抑制中的作用。
Proc Natl Acad Sci U S A. 2010 Mar 2;107(9):4105-10. doi: 10.1073/pnas.0907072107. Epub 2010 Feb 16.
3
The mechanism of eukaryotic translation initiation and principles of its regulation.真核生物翻译起始的机制与调控原则。
微小核糖核酸病毒中IV型内部核糖体进入位点的结构与功能:一项系统综述
Front Microbiol. 2024 May 24;15:1415698. doi: 10.3389/fmicb.2024.1415698. eCollection 2024.
4
Integrative solution structure of PTBP1-IRES complex reveals strong compaction and ordering with residual conformational flexibility.PTBP1-IRES 复合物的整体结构揭示了其强烈的紧缩和有序性,同时保留了一定的构象灵活性。
Nat Commun. 2023 Oct 13;14(1):6429. doi: 10.1038/s41467-023-42012-z.
5
Insights into the secondary and tertiary structure of the Bovine Viral Diarrhea Virus Internal Ribosome Entry Site.牛病毒性腹泻病毒内部核糖体进入位点的二级和三级结构的研究进展。
RNA Biol. 2022;19(1):496-506. doi: 10.1080/15476286.2022.2058818. Epub 2021 Dec 31.
6
Picornavirus translation strategies.小核糖核酸病毒翻译策略。
FEBS Open Bio. 2022 Jun;12(6):1125-1141. doi: 10.1002/2211-5463.13400. Epub 2022 Mar 30.
7
Minding the message: tactics controlling RNA decay, modification, and translation in virus-infected cells.关注信息:病毒感染细胞中控制 RNA 衰变、修饰和翻译的策略。
Genes Dev. 2022 Feb 1;36(3-4):108-132. doi: 10.1101/gad.349276.121.
8
Nucleolin Promotes IRES-Driven Translation of Foot-and-Mouth Disease Virus by Supporting the Assembly of Translation Initiation Complexes.核仁蛋白通过支持翻译起始复合物的组装促进口蹄疫病毒 IRES 驱动的翻译。
J Virol. 2021 Jun 10;95(13):e0023821. doi: 10.1128/JVI.00238-21.
9
Dissemination of Internal Ribosomal Entry Sites (IRES) Between Viruses by Horizontal Gene Transfer.病毒间内部核糖体进入位点(IRES)的水平基因转移传播。
Viruses. 2020 Jun 4;12(6):612. doi: 10.3390/v12060612.
10
A transient α-helix in the N-terminal RNA recognition motif of polypyrimidine tract binding protein senses RNA secondary structure.多嘧啶序列结合蛋白 N 端 RNA 识别基序中的瞬态α螺旋感知 RNA 二级结构。
Nucleic Acids Res. 2020 May 7;48(8):4521-4537. doi: 10.1093/nar/gkaa155.
Nat Rev Mol Cell Biol. 2010 Feb;11(2):113-27. doi: 10.1038/nrm2838.
4
IRES-induced conformational changes in the ribosome and the mechanism of translation initiation by internal ribosomal entry.内部核糖体进入位点(IRES)诱导的核糖体构象变化及核糖体内部进入介导的翻译起始机制
Biochim Biophys Acta. 2009 Sep-Oct;1789(9-10):558-70. doi: 10.1016/j.bbagrm.2009.06.001. Epub 2009 Jun 17.
5
Polypyrimidine tract binding protein stabilizes the encephalomyocarditis virus IRES structure via binding multiple sites in a unique orientation.聚嘧啶序列结合蛋白通过以独特的方向结合多个位点来稳定脑心肌炎病毒内部核糖体进入位点结构。
Mol Cell. 2009 Jun 12;34(5):556-68. doi: 10.1016/j.molcel.2009.04.015.
6
Direct functional interaction of initiation factor eIF4G with type 1 internal ribosomal entry sites.起始因子eIF4G与1型内部核糖体进入位点的直接功能相互作用。
Proc Natl Acad Sci U S A. 2009 Jun 9;106(23):9197-202. doi: 10.1073/pnas.0900153106. Epub 2009 May 22.
7
Topology and regulation of the human eIF4A/4G/4H helicase complex in translation initiation.人类eIF4A/4G/4H解旋酶复合体在翻译起始中的拓扑结构与调控
Cell. 2009 Feb 6;136(3):447-60. doi: 10.1016/j.cell.2009.01.014.
8
Crystal structure of the yeast eIF4A-eIF4G complex: an RNA-helicase controlled by protein-protein interactions.酵母eIF4A-eIF4G复合物的晶体结构:一种受蛋白质-蛋白质相互作用控制的RNA解旋酶。
Proc Natl Acad Sci U S A. 2008 Jul 15;105(28):9564-9. doi: 10.1073/pnas.0800418105. Epub 2008 Jul 7.
9
In vitro reconstitution and biochemical characterization of translation initiation by internal ribosomal entry.核糖体内部进入介导的翻译起始的体外重建与生化特性分析
Methods Enzymol. 2007;430:409-39. doi: 10.1016/S0076-6879(07)30016-5.
10
Assembly and analysis of eukaryotic translation initiation complexes.真核生物翻译起始复合物的组装与分析。
Methods Enzymol. 2007;430:147-77. doi: 10.1016/S0076-6879(07)30007-4.