Institute for Biomedical Technologies, National Research Council, Milan, Italy.
PLoS One. 2011 Feb 17;6(2):e17206. doi: 10.1371/journal.pone.0017206.
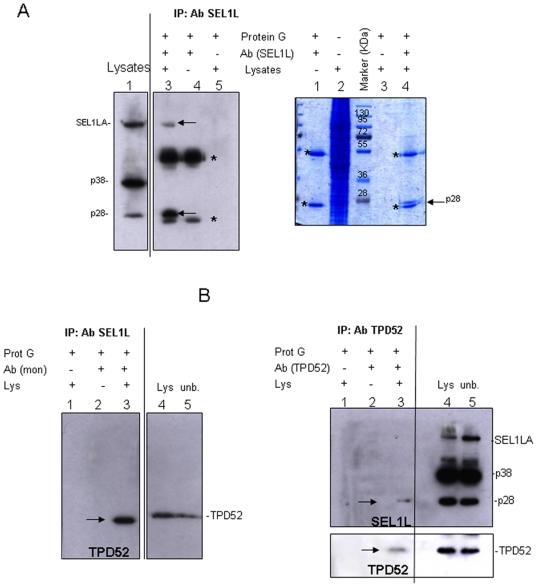
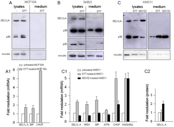
We describe here two novel endogenous variants of the human endoplasmic reticulum (ER) cargo receptor SEL1LA, designated p38 and p28. Biochemical and RNA interference studies in tumorigenic and non-tumorigenic cells indicate that p38 and p28 are N-terminal, ER-anchorless and more stable relative to the canonical transmembrane SEL1LA. P38 is expressed and constitutively secreted, with increase after ER stress, in the KMS11 myeloma line and in the breast cancer lines MCF7 and SKBr3, but not in the non-tumorigenic breast epithelial MCF10A line. P28 is detected only in the poorly differentiated SKBr3 cell line, where it is secreted after ER stress. Consistently with the presence of p38 and p28 in culture media, morphological studies of SKBr3 and KMS11 cells detect N-terminal SEL1L immunolabeling in secretory/degradative compartments and extracellularly-released membrane vesicles. Our findings suggest that the two new SEL1L variants are engaged in endosomal trafficking and secretion via vesicles, which could contribute to relieve ER stress in tumorigenic cells. P38 and p28 could therefore be relevant as diagnostic markers and/or therapeutic targets in cancer.
我们在这里描述了人类内质网(ER)货物受体 SEL1LA 的两种新型内源性变体,分别命名为 p38 和 p28。在致瘤和非致瘤细胞中的生化和 RNA 干扰研究表明,p38 和 p28 是 N 端、无 ER 锚定且相对于经典跨膜 SEL1LA 更稳定的。p38 在 KMS11 骨髓瘤系和乳腺癌系 MCF7 和 SKBr3 中表达并持续分泌,在非致瘤性乳腺上皮 MCF10A 系中则不表达,但在 ER 应激后增加。p28 仅在分化不良的 SKBr3 细胞系中检测到,在 ER 应激后分泌。与 p38 和 p28 存在于培养基中一致,SKBr3 和 KMS11 细胞的形态学研究检测到在分泌/降解区室中和细胞外释放的膜泡中存在 N 端 SEL1L 免疫标记。我们的发现表明,这两种新的 SEL1L 变体参与了通过小泡进行的内体运输和分泌,这可能有助于缓解致瘤细胞中的 ER 应激。因此,p38 和 p28 可以作为癌症的诊断标志物和/或治疗靶点。