• 文献检索
  • 文档翻译
  • 深度研究
  • 学术资讯
  • Suppr Zotero 插件Zotero 插件
  • 邀请有礼
  • 套餐&价格
  • 历史记录
应用&插件
Suppr Zotero 插件Zotero 插件浏览器插件Mac 客户端Windows 客户端微信小程序
定价
高级版会员购买积分包购买API积分包
服务
文献检索文档翻译深度研究API 文档MCP 服务
关于我们
关于 Suppr公司介绍联系我们用户协议隐私条款
关注我们

Suppr 超能文献

核心技术专利:CN118964589B侵权必究
粤ICP备2023148730 号-1Suppr @ 2026

文献检索

告别复杂PubMed语法,用中文像聊天一样搜索,搜遍4000万医学文献。AI智能推荐,让科研检索更轻松。

立即免费搜索

文件翻译

保留排版,准确专业,支持PDF/Word/PPT等文件格式,支持 12+语言互译。

免费翻译文档

深度研究

AI帮你快速写综述,25分钟生成高质量综述,智能提取关键信息,辅助科研写作。

立即免费体验

在经历氧葡萄糖剥夺后再复氧的小脑颗粒神经元中,细胞死亡信号通路的性别特异性激活。

Sex-specific activation of cell death signalling pathways in cerebellar granule neurons exposed to oxygen glucose deprivation followed by reoxygenation.

机构信息

Hugo W. Moser Research Institute at Kennedy Krieger, Baltimore, MD 21205, USA.

出版信息

ASN Neuro. 2011 Apr 7;3(2):e00056. doi: 10.1042/AN20100032.

DOI:10.1042/AN20100032
PMID:21382016
原文链接:https://pmc.ncbi.nlm.nih.gov/articles/PMC3072765/
Abstract

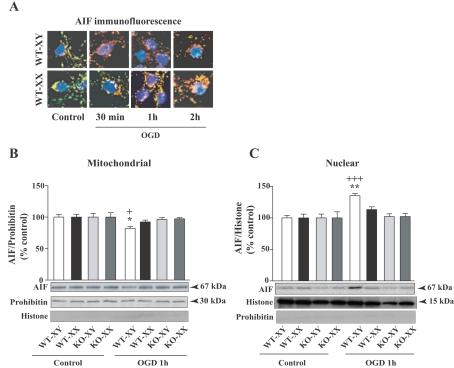
Neuronal death pathways following hypoxia-ischaemia are sexually dimorphic, but the underlying mechanisms are unclear. We examined cell death mechanisms during OGD (oxygen-glucose deprivation) followed by Reox (reoxygenation) in segregated male (XY) and female (XX) mouse primary CGNs (cerebellar granule neurons) that are WT (wild-type) or Parp-1 [poly(ADP-ribose) polymerase 1] KO (knockout). Exposure of CGNs to OGD (1.5 h)/Reox (7 h) caused cell death in XY and XX neurons, but cell death during Reox was greater in XX neurons. ATP levels were significantly lower after OGD/Reox in WT-XX neurons than in XY neurons; this difference was eliminated in Parp-1 KO-XX neurons. AIF (apoptosis-inducing factor) was released from mitochondria and translocated to the nucleus by 1 h exclusively in WT-XY neurons. In contrast, there was a release of Cyt C (cytochrome C) from mitochondria in WT-XX and Parp-1 KO neurons of both sexes; delayed activation of caspase 3 was observed in the same three groups. Thus deletion of Parp-1 shunted cell death towards caspase 3-dependent apoptosis. Delayed activation of caspase 8 was also observed in all groups after OGD/Reox, but was much greater in XX neurons, and caspase 8 translocated to the nucleus in XX neurons only. Caspase 8 activation may contribute to increased XX neuronal death during Reox, via caspase 3 activation. Thus, OGD/Reox induces death of XY neurons via a PARP-1-AIF-dependent mechanism, but blockade of PARP-1-AIF pathway shifts neuronal death towards a caspase-dependent mechanism. In XX neurons, OGD/Reox caused prolonged depletion of ATP and delayed activation of caspase 8 and caspase 3, culminating in greater cell death during Reox.

摘要

缺氧缺血后神经元死亡途径存在性别二态性,但潜在机制尚不清楚。我们研究了雄性(XY)和雌性(XX)小鼠原代 CGN(小脑颗粒神经元)在 OGD(氧葡萄糖剥夺)后再氧合(Reox)期间的细胞死亡机制,这些 CGN 是 WT(野生型)或 Parp-1[多聚(ADP-核糖)聚合酶 1] KO(敲除)。将 CGN 暴露于 OGD(1.5 h)/Reox(7 h)中会导致 XY 和 XX 神经元死亡,但 XX 神经元在 Reox 期间的死亡更多。OGD/Reox 后,WT-XX 神经元中的 ATP 水平明显低于 XY 神经元;在 Parp-1 KO-XX 神经元中,这种差异消除了。AIF(凋亡诱导因子)仅在 WT-XY 神经元中从线粒体释放并转移到细胞核 1 小时。相比之下,WT-XX 和 Parp-1 KO 神经元中的 Cyt C(细胞色素 C)从线粒体释放;在这三个组中观察到延迟激活 caspase 3。因此,Parp-1 的缺失将细胞死亡转移到 caspase 依赖性细胞凋亡。OGD/Reox 后,所有组中还观察到 caspase 8 的延迟激活,但在 XX 神经元中更为明显,只有在 XX 神经元中,caspase 8 转移到细胞核。Caspase 8 的激活可能通过 caspase 3 的激活导致 Reox 期间 XX 神经元死亡增加。因此,OGD/Reox 通过 PARP-1-AIF 依赖性机制诱导 XY 神经元死亡,但 PARP-1-AIF 途径的阻断将神经元死亡转移到 caspase 依赖性机制。在 XX 神经元中,OGD/Reox 导致 ATP 的长时间耗竭和 caspase 8 和 caspase 3 的延迟激活,最终导致 Reox 期间更多的细胞死亡。

https://cdn.ncbi.nlm.nih.gov/pmc/blobs/0263/3072765/40fad2a82666/an003e056f06.jpg
https://cdn.ncbi.nlm.nih.gov/pmc/blobs/0263/3072765/21bf5b5e1fd6/an003e056f01.jpg
https://cdn.ncbi.nlm.nih.gov/pmc/blobs/0263/3072765/22aed7303c84/an003e056f02.jpg
https://cdn.ncbi.nlm.nih.gov/pmc/blobs/0263/3072765/c792f518bfee/an003e056f03.jpg
https://cdn.ncbi.nlm.nih.gov/pmc/blobs/0263/3072765/f84251f37bfd/an003e056f04.jpg
https://cdn.ncbi.nlm.nih.gov/pmc/blobs/0263/3072765/31e28e69afaf/an003e056f05.jpg
https://cdn.ncbi.nlm.nih.gov/pmc/blobs/0263/3072765/40fad2a82666/an003e056f06.jpg
https://cdn.ncbi.nlm.nih.gov/pmc/blobs/0263/3072765/21bf5b5e1fd6/an003e056f01.jpg
https://cdn.ncbi.nlm.nih.gov/pmc/blobs/0263/3072765/22aed7303c84/an003e056f02.jpg
https://cdn.ncbi.nlm.nih.gov/pmc/blobs/0263/3072765/c792f518bfee/an003e056f03.jpg
https://cdn.ncbi.nlm.nih.gov/pmc/blobs/0263/3072765/f84251f37bfd/an003e056f04.jpg
https://cdn.ncbi.nlm.nih.gov/pmc/blobs/0263/3072765/31e28e69afaf/an003e056f05.jpg
https://cdn.ncbi.nlm.nih.gov/pmc/blobs/0263/3072765/40fad2a82666/an003e056f06.jpg

相似文献

1
Sex-specific activation of cell death signalling pathways in cerebellar granule neurons exposed to oxygen glucose deprivation followed by reoxygenation.在经历氧葡萄糖剥夺后再复氧的小脑颗粒神经元中,细胞死亡信号通路的性别特异性激活。
ASN Neuro. 2011 Apr 7;3(2):e00056. doi: 10.1042/AN20100032.
2
Sex differences in mitochondrial biogenesis determine neuronal death and survival in response to oxygen glucose deprivation and reoxygenation.线粒体生物发生的性别差异决定了神经元在氧葡萄糖剥夺和再氧合反应中的死亡和存活。
BMC Neurosci. 2014 Jan 10;15:9. doi: 10.1186/1471-2202-15-9.
3
Mitochondrial impairment induced by poly(ADP-ribose) polymerase-1 activation in cortical neurons after oxygen and glucose deprivation.氧糖剥夺后皮质神经元中由聚(ADP - 核糖)聚合酶 - 1激活诱导的线粒体损伤。
J Neurochem. 2005 Oct;95(1):179-90. doi: 10.1111/j.1471-4159.2005.03353.x.
4
Poly(ADP-ribose) polymerase (PARP)-1-independent apoptosis-inducing factor (AIF) release and cell death are induced by eleostearic acid and blocked by alpha-tocopherol and MEK inhibition.油酸诱导的多聚(ADP-核糖)聚合酶 1 非依赖性凋亡诱导因子(AIF)释放和细胞死亡,并被 α-生育酚和 MEK 抑制所阻断。
J Biol Chem. 2010 Apr 23;285(17):13079-91. doi: 10.1074/jbc.M109.044206. Epub 2010 Feb 22.
5
Apoptosis-inducing factor triggered by poly(ADP-ribose) polymerase and Bid mediates neuronal cell death after oxygen-glucose deprivation and focal cerebral ischemia.由聚(ADP - 核糖)聚合酶和Bid触发的凋亡诱导因子介导氧糖剥夺和局灶性脑缺血后的神经元细胞死亡。
J Neurosci. 2005 Nov 2;25(44):10262-72. doi: 10.1523/JNEUROSCI.2818-05.2005.
6
Critical role of neuronal pentraxin 1 in mitochondria-mediated hypoxic-ischemic neuronal injury.神经元五聚素 1 在介导缺氧缺血性神经元损伤中的关键作用。
Neurobiol Dis. 2013 Feb;50:59-68. doi: 10.1016/j.nbd.2012.10.003. Epub 2012 Oct 12.
7
Poly (ADP-ribose) polymerase plays an important role in intermittent hypoxia-induced cell death in rat cerebellar granule cells.聚(ADP-核糖)聚合酶在大鼠小脑颗粒细胞间歇性低氧诱导的细胞死亡中发挥重要作用。
J Biomed Sci. 2012 Mar 9;19(1):29. doi: 10.1186/1423-0127-19-29.
8
Tumor necrosis factor-like weak inducer of apoptosis and fibroblast growth factor-inducible 14 mediate cerebral ischemia-induced poly(ADP-ribose) polymerase-1 activation and neuronal death.肿瘤坏死因子样凋亡弱诱导物和成纤维细胞生长因子诱导 14 介导脑缺血诱导的多聚(ADP-核糖)聚合酶-1 激活和神经元死亡。
Neuroscience. 2010 Dec 29;171(4):1256-64. doi: 10.1016/j.neuroscience.2010.10.029. Epub 2010 Oct 16.
9
Caspase inhibition augments Dichlorvos-induced dopaminergic neuronal cell death by increasing ROS production and PARP1 activation.半胱天冬酶抑制通过增加活性氧生成和聚(ADP-核糖)聚合酶1(PARP1)激活来增强敌敌畏诱导的多巴胺能神经元细胞死亡。
Neuroscience. 2014 Jan 31;258:1-15. doi: 10.1016/j.neuroscience.2013.11.004. Epub 2013 Nov 11.
10
Poly (ADP-ribose) polymerase-1 initiated neuronal cell death pathway--do androgens matter?聚(ADP-核糖)聚合酶 1 引发的神经元细胞死亡途径——雄激素有影响吗?
Neuroscience. 2010 Mar 17;166(2):476-81. doi: 10.1016/j.neuroscience.2009.12.041. Epub 2009 Dec 24.

引用本文的文献

1
Mitochondria and sensory processing in inflammatory and neuropathic pain.线粒体与炎性和神经性疼痛中的感觉处理
Front Pain Res (Lausanne). 2022 Oct 17;3:1013577. doi: 10.3389/fpain.2022.1013577. eCollection 2022.
2
Sex-Specific Differences in Autophagic Responses to Experimental Ischemic Stroke.实验性缺血性脑卒中时自噬反应的性别特异性差异。
Cells. 2021 Jul 20;10(7):1825. doi: 10.3390/cells10071825.
3
Emerging role of PARP-1 and PARthanatos in ischemic stroke.PARP-1 和 PARthanatos 在缺血性脑卒中中的作用日益凸显。

本文引用的文献

1
Gender differences in pediatric stroke: is elevated testosterone a risk factor for boys?小儿中风中的性别差异:睾酮水平升高是男孩的一个危险因素吗?
Ann Neurol. 2009 Dec;66(6):713-4. doi: 10.1002/ana.21925.
2
Sex shapes experimental ischemic brain injury.性别影响实验性缺血性脑损伤。
Steroids. 2010 Nov;75(11):754-9. doi: 10.1016/j.steroids.2009.10.014. Epub 2009 Nov 10.
3
Poly(ADP-ribose) signals to mitochondrial AIF: a key event in parthanatos.聚(ADP - 核糖)向线粒体凋亡诱导因子发出信号:Parthanatos中的关键事件。
J Neurochem. 2022 Jan;160(1):74-87. doi: 10.1111/jnc.15464. Epub 2021 Jul 28.
4
Neonatal Alcohol Exposure in Mice Induces Select Differentiation- and Apoptosis-Related Chromatin Changes Both Independent of and Dependent on Sex.小鼠新生儿期酒精暴露会导致与分化和凋亡相关的染色质发生选择性变化,这些变化既与性别无关,也与性别有关。
Front Genet. 2020 Feb 11;11:35. doi: 10.3389/fgene.2020.00035. eCollection 2020.
5
Pregnancy, postpartum and parity: Resilience and vulnerability in brain health and disease.怀孕、产后及生育状况:大脑健康与疾病中的复原力和脆弱性
Front Neuroendocrinol. 2020 Apr;57:100820. doi: 10.1016/j.yfrne.2020.100820. Epub 2020 Jan 24.
6
ADP-ribosylation: from molecular mechanisms to human disease.ADP核糖基化:从分子机制到人类疾病
Genet Mol Biol. 2019 Dec 13;43(1 suppl 1):e20190075. doi: 10.1590/1678-4685-GMB-2019-0075. eCollection 2019.
7
Neuroprotective effects of leonurine against oxygen-glucose deprivation by targeting Cx36/CaMKII in PC12 cells.汉防己甲素通过靶向 Cx36/CaMKII 对 PC12 细胞缺氧/葡萄糖剥夺发挥神经保护作用。
PLoS One. 2018 Jul 17;13(7):e0200705. doi: 10.1371/journal.pone.0200705. eCollection 2018.
8
Age and Sex Are Critical Factors in Ischemic Stroke Pathology.年龄和性别是缺血性脑卒中病理的关键因素。
Endocrinology. 2018 Aug 1;159(8):3120-3131. doi: 10.1210/en.2018-00465.
9
Mitochondrial inner membrane protein (mitofilin) knockdown induces cell death by apoptosis via an AIF-PARP-dependent mechanism and cell cycle arrest.线粒体内膜蛋白(mitofilin)敲低通过 AIF-PARP 依赖性机制和细胞周期阻滞诱导细胞凋亡导致细胞死亡。
Am J Physiol Cell Physiol. 2018 Jul 1;315(1):C28-C43. doi: 10.1152/ajpcell.00230.2017. Epub 2018 Feb 28.
10
The aldehyde group of gossypol induces mitochondrial apoptosis via ROS-SIRT1-p53-PUMA pathway in male germline stem cell.棉酚的醛基通过ROS-SIRT1-p53-PUMA途径诱导雄性生殖系干细胞发生线粒体凋亡。
Oncotarget. 2017 Oct 24;8(59):100128-100140. doi: 10.18632/oncotarget.22044. eCollection 2017 Nov 21.
Exp Neurol. 2009 Aug;218(2):193-202. doi: 10.1016/j.expneurol.2009.03.020. Epub 2009 Mar 28.
4
Diagnostic evaluation for patients with ischemic stroke: are there sex differences?缺血性中风患者的诊断评估:是否存在性别差异?
Cerebrovasc Dis. 2009;27(5):450-5. doi: 10.1159/000209240. Epub 2009 Mar 19.
5
Sex differences in the response to activation of the poly (ADP-ribose) polymerase pathway after experimental stroke.实验性中风后聚(ADP - 核糖)聚合酶途径激活反应中的性别差异。
Exp Neurol. 2009 May;217(1):210-8. doi: 10.1016/j.expneurol.2009.02.012. Epub 2009 Mar 5.
6
Sex of the cell dictates its response: differential gene expression and sensitivity to cell death inducing stress in male and female cells.细胞的性别决定其反应:雄性和雌性细胞中的基因表达差异及对诱导细胞死亡应激的敏感性。
FASEB J. 2009 Jun;23(6):1869-79. doi: 10.1096/fj.08-119388. Epub 2009 Feb 3.
7
The ischemic cascade and mediators of ischemic injury.缺血级联反应与缺血性损伤的介质
Handb Clin Neurol. 2009;92:31-41. doi: 10.1016/S0072-9752(08)01902-7.
8
Pathways to ischemic neuronal cell death: are sex differences relevant?缺血性神经元细胞死亡的途径:性别差异是否相关?
J Transl Med. 2008 Jun 23;6:33. doi: 10.1186/1479-5876-6-33.
9
Nuclear translocation of X-linked inhibitor of apoptosis (XIAP) determines cell fate after hypoxia ischemia in neonatal brain.X连锁凋亡抑制蛋白(XIAP)的核转位决定新生鼠脑缺氧缺血后的细胞命运。
J Neurochem. 2008 Aug;106(3):1357-70. doi: 10.1111/j.1471-4159.2008.05482.x. Epub 2008 May 13.
10
Glucose promotes caspase-dependent delayed cell death after a transient episode of oxygen and glucose deprivation in SH-SY5Y cells.在SH-SY5Y细胞经历短暂的氧和葡萄糖剥夺后,葡萄糖会促进半胱天冬酶依赖性延迟性细胞死亡。
J Neurochem. 2008 Aug;106(3):1237-47. doi: 10.1111/j.1471-4159.2008.05467.x. Epub 2008 May 7.