Suppr超能文献

Akt 磷酸化的 PIKE-A 通过依赖 p53 的方式抑制 UNC5B 诱导的癌细胞系凋亡。

Akt-phosphorylated PIKE-A inhibits UNC5B-induced apoptosis in cancer cell lines in a p53-dependent manner.

机构信息

Department of Pathology and Laboratory Medicine, Emory University School of Medicine, Atlanta, GA 30322, USA.

出版信息

Mol Biol Cell. 2011 Jun 1;22(11):1943-54. doi: 10.1091/mbc.E10-11-0923. Epub 2011 Apr 1.

Abstract

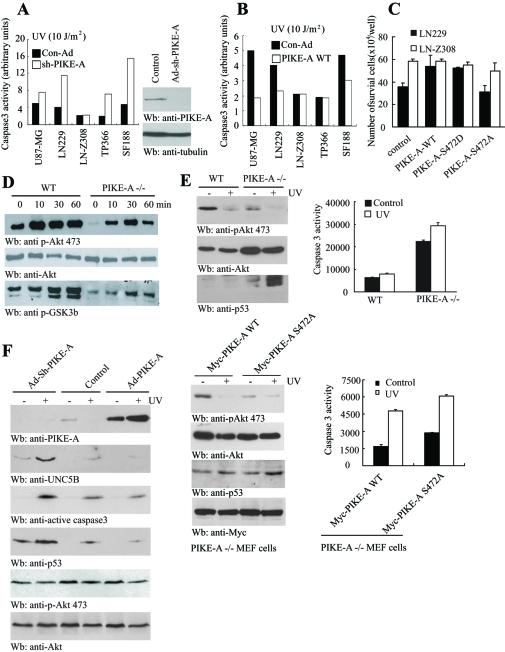
UNC5B acts as a tumor suppressor, and it induces apoptosis in the absence of its cognate ligand netrins. UNC5B is a direct transcriptional target of p53 upon UV stimulation. Here we show that Akt phosphorylates PIKE-A and regulates its association with UNC5B and inhibits UNC5B-provoked apoptosis in a p53-dependent manner. PIKE-A GTPase binds active Akt and stimulates its kinase activity in a guanine-nucleotide-dependent way. Akt feeds back and phosphorylates PIKE-A on Ser-472 and subsequently enhances its stimulatory effect on Akt kinase activity. Akt activity is significantly reduced in PIKE -/- Mouse Embryonic Fibroblast (MEF) cells as compared to wild-type cells. PIKE-A directly interacts with UNC5B, which is regulated by netrin-1-activated Akt. Overexpression of PIKE-A diminishes UNC5B expression through down-regulation of p53. Knocking down PIKE-A stabilizes p53, increases UNC5B, and escalates UV-triggered apoptosis. Depletion of Akt abrogates PIKE-A's inhibitory effect on both p53 and UNC5B. Hence our findings support the notion that Akt--phosphorylated PIKE-A inhibits UNC5B-elicited apoptosis and reduces its expression level through inactivation of p53.

摘要

UNC5B 作为一种肿瘤抑制因子,在没有其同源配体 netrins 的情况下诱导细胞凋亡。UNC5B 是 p53 在 UV 刺激下的直接转录靶标。在这里,我们表明 Akt 磷酸化 PIKE-A 并调节其与 UNC5B 的结合,并以 p53 依赖的方式抑制 UNC5B 引发的细胞凋亡。PIKE-A GTPase 结合活性 Akt 并以依赖鸟嘌呤核苷酸的方式刺激其激酶活性。Akt 反馈并在 Ser-472 上磷酸化 PIKE-A,随后增强其对 Akt 激酶活性的刺激作用。与野生型细胞相比,PIKE-A-/-小鼠胚胎成纤维细胞 (MEF) 细胞中的 Akt 活性显著降低。PIKE-A 与 UNC5B 直接相互作用,后者受 netrin-1 激活的 Akt 调节。PIKE-A 的过表达通过下调 p53 来减少 UNC5B 的表达。敲低 PIKE-A 可稳定 p53、增加 UNC5B,并加剧 UV 触发的细胞凋亡。Akt 的耗竭会消除 PIKE-A 对 p53 和 UNC5B 的抑制作用。因此,我们的研究结果支持这样一种观点,即 Akt--磷酸化的 PIKE-A 通过失活 p53 抑制 UNC5B 诱导的细胞凋亡并降低其表达水平。

https://cdn.ncbi.nlm.nih.gov/pmc/blobs/77af/3103409/cbc82eb1d953/1943fig1.jpg

文献检索

告别复杂PubMed语法,用中文像聊天一样搜索,搜遍4000万医学文献。AI智能推荐,让科研检索更轻松。

立即免费搜索

文件翻译

保留排版,准确专业,支持PDF/Word/PPT等文件格式,支持 12+语言互译。

免费翻译文档

深度研究

AI帮你快速写综述,25分钟生成高质量综述,智能提取关键信息,辅助科研写作。

立即免费体验