Suppr超能文献

鉴定一个新型内含子增强子,负责调控神经干细胞/祖细胞中 musashi1 的转录。

Identification of a novel intronic enhancer responsible for the transcriptional regulation of musashi1 in neural stem/progenitor cells.

机构信息

Department of Physiology, Keio University School of Medicine, 35 Shinanomachi, Shinjuku, Tokyo, Japan.

出版信息

Mol Brain. 2011 Apr 13;4:14. doi: 10.1186/1756-6606-4-14.

Abstract

BACKGROUND

The specific genetic regulation of neural primordial cell determination is of great interest in stem cell biology. The Musashi1 (Msi1) protein, which belongs to an evolutionarily conserved family of RNA-binding proteins, is a marker for neural stem/progenitor cells (NS/PCs) in the embryonic and post-natal central nervous system (CNS). Msi1 regulates the translation of its downstream targets, including m-Numb and p21 mRNAs. In vitro experiments using knockout mice have shown that Msi1 and its isoform Musashi2 (Msi2) keep NS/PCs in an undifferentiated and proliferative state. Msi1 is expressed not only in NS/PCs, but also in other somatic stem cells and in tumours. Based on previous findings, Msi1 is likely to be a key regulator for maintaining the characteristics of self-renewing stem cells. However, the mechanisms regulating Msi1 expression are not yet clear.

RESULTS

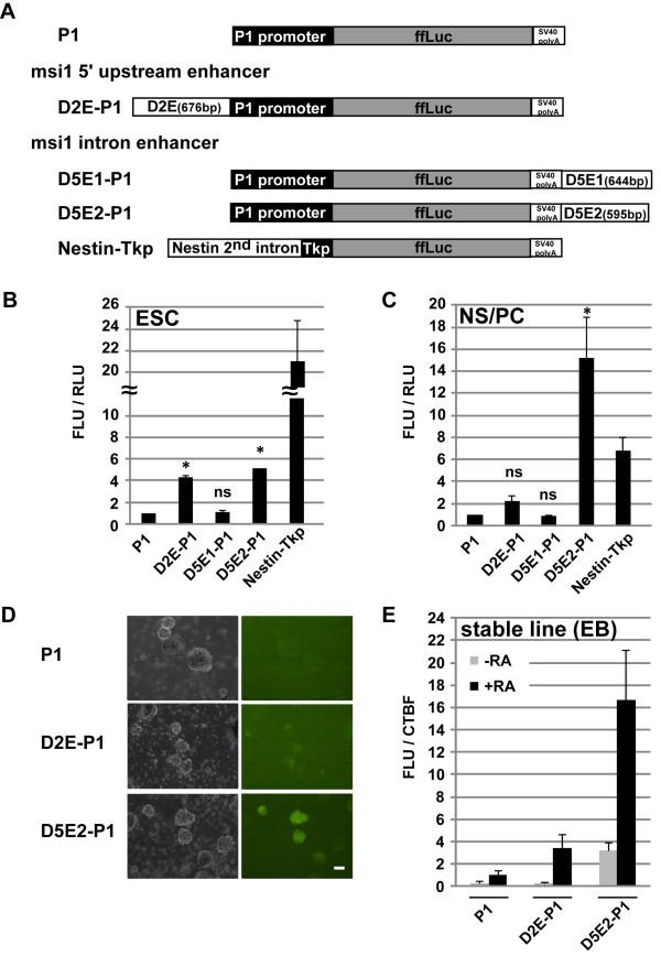
To identify the DNA region affecting Msi1 transcription, we inserted the fusion gene ffLuc, comprised of the fluorescent Venus protein and firefly Luciferase, at the translation initiation site of the mouse Msi1 gene locus contained in a 184-kb bacterial artificial chromosome (BAC). Fluorescence and Luciferase activity, reflecting the Msi1 transcriptional activity, were observed in a stable BAC-carrying embryonic stem cell line when it was induced toward neural lineage differentiation by retinoic acid treatment. When neuronal differentiation was induced in embryoid body (EB)-derived neurosphere cells, reporter signals were detected in Msi1-positive NSCs and GFAP-positive astrocytes, but not in MAP2-positive neurons. By introducing deletions into the BAC reporter gene and conducting further reporter experiments using a minimized enhancer region, we identified a region, "D5E2," that is responsible for Msi1 transcription in NS/PCs.

CONCLUSIONS

A regulatory element for Msi1 transcription in NS/PCs is located in the sixth intron of the Msi1 gene. The 595-bp D5E2 intronic enhancer can transactivate Msi1 gene expression with cell-type specificity markedly similar to the endogenous Msi1 expression patterns.

摘要

背景

神经原细胞决定的特定基因调控在干细胞生物学中很有研究意义。Musashi1(Msi1)蛋白属于进化上保守的 RNA 结合蛋白家族,是胚胎和出生后中枢神经系统(CNS)中神经干细胞/祖细胞(NS/PCs)的标志物。Msi1 调节其下游靶标,包括 m-Numb 和 p21 mRNAs 的翻译。使用敲除小鼠的体外实验表明,Msi1 和其同工型 Musashi2(Msi2)使 NS/PCs 保持未分化和增殖状态。Msi1 不仅在 NS/PCs 中表达,而且在其他体细胞干细胞和肿瘤中表达。基于先前的发现,Msi1 可能是维持自我更新干细胞特征的关键调节因子。然而,调节 Msi1 表达的机制尚不清楚。

结果

为了鉴定影响 Msi1 转录的 DNA 区域,我们将融合基因 ffLuc(由荧光 Venus 蛋白和萤火虫荧光素酶组成)插入包含在 184-kb 细菌人工染色体(BAC)中的小鼠 Msi1 基因座的翻译起始位点。当用维甲酸处理将稳定携带 BAC 的胚胎干细胞系诱导向神经谱系分化时,观察到荧光和荧光素酶活性,反映了 Msi1 的转录活性。在胚状体(EB)衍生的神经球细胞中诱导神经元分化时,在 Msi1 阳性 NSCs 和 GFAP 阳性星形胶质细胞中检测到报告信号,但在 MAP2 阳性神经元中未检测到。通过对 BAC 报告基因进行缺失,并使用最小化的增强子区域进行进一步的报告实验,我们确定了一个负责 NS/PCs 中 Msi1 转录的区域“D5E2”。

结论

NS/PCs 中 Msi1 转录的调节元件位于 Msi1 基因的第六内含子中。595-bp 的 D5E2 内含子增强子可以以与内源性 Msi1 表达模式明显相似的细胞类型特异性转激活 Msi1 基因表达。

https://cdn.ncbi.nlm.nih.gov/pmc/blobs/033b/3108301/f189722ca473/1756-6606-4-14-1.jpg

文献检索

告别复杂PubMed语法,用中文像聊天一样搜索,搜遍4000万医学文献。AI智能推荐,让科研检索更轻松。

立即免费搜索

文件翻译

保留排版,准确专业,支持PDF/Word/PPT等文件格式,支持 12+语言互译。

免费翻译文档

深度研究

AI帮你快速写综述,25分钟生成高质量综述,智能提取关键信息,辅助科研写作。

立即免费体验