Suppr超能文献

GPVI 和 GPIbα 介导葡萄球菌超抗原样蛋白 5(SSL5)诱导的血小板活化,并将聚糖作为潜在抑制剂直接靶向。

GPVI and GPIbα mediate staphylococcal superantigen-like protein 5 (SSL5) induced platelet activation and direct toward glycans as potential inhibitors.

机构信息

Baker IDI Heart & Diabetes Institute, Melbourne, Victoria, Australia.

出版信息

PLoS One. 2011 Apr 28;6(4):e19190. doi: 10.1371/journal.pone.0019190.

Abstract

BACKGROUND

Staphylococcus aureus (S. aureus) is a common pathogen capable of causing life-threatening infections. Staphylococcal superantigen-like protein 5 (SSL5) has recently been shown to bind to platelet glycoproteins and induce platelet activation. This study investigates further the interaction between SSL5 and platelet glycoproteins. Moreover, using a glycan discovery approach, we aim to identify potential glycans to therapeutically target this interaction and prevent SSL5-induced effects.

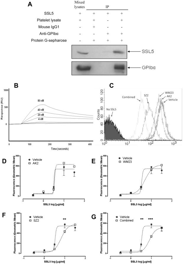
METHODOLOGY/PRINCIPAL FINDINGS: In addition to platelet activation experiments, flow cytometry, immunoprecipitation, surface plasmon resonance and a glycan binding array, were used to identify specific SSL5 binding regions and mediators. We independently confirm SSL5 to interact with platelets via GPIbα and identify the sulphated-tyrosine residues as an important region for SSL5 binding. We also identify the novel direct interaction between SSL5 and the platelet collagen receptor GPVI. Together, these receptors offer one mechanistic explanation for the unique functional influences SSL5 exerts on platelets. A role for specific families of platelet glycans in mediating SSL5-platelet interactions was also discovered and used to identify and demonstrate effectiveness of potential glycan based inhibitors in vitro.

CONCLUSIONS/SIGNIFICANCE: These findings further elucidate the functional interactions between SSL5 and platelets, including the novel finding of a role for the GPVI receptor. We demonstrate efficacy of possible glycan-based approaches to inhibit the SSL5-induced platelet activation. Our data warrant further work to prove SSL5-platelet effects in vivo.

摘要

背景

金黄色葡萄球菌(S. aureus)是一种常见的病原体,能够导致危及生命的感染。葡萄球菌超抗原样蛋白 5(SSL5)最近被证明能够与血小板糖蛋白结合并诱导血小板活化。本研究进一步探讨了 SSL5 与血小板糖蛋白之间的相互作用。此外,我们采用聚糖发现方法,旨在鉴定潜在的聚糖靶点以治疗性地靶向这种相互作用并预防 SSL5 诱导的作用。

方法/主要发现:除了血小板激活实验外,还使用流式细胞术、免疫沉淀、表面等离子体共振和聚糖结合阵列来鉴定特定的 SSL5 结合区域和介导物。我们独立证实 SSL5 通过 GPIbα 与血小板相互作用,并确定硫酸酪氨酸残基是 SSL5 结合的重要区域。我们还发现了 SSL5 与血小板胶原受体 GPVI 之间的新的直接相互作用。这些受体共同为 SSL5 对血小板产生独特功能影响提供了一种机制解释。还发现了血小板糖蛋白中特定家族在介导 SSL5-血小板相互作用中的作用,并用于鉴定和证明体外潜在糖基抑制剂的有效性。

结论/意义:这些发现进一步阐明了 SSL5 与血小板之间的功能相互作用,包括 GPVI 受体的新作用。我们证明了基于聚糖的可能方法抑制 SSL5 诱导的血小板活化的有效性。我们的数据证明有必要进一步研究体内 SSL5-血小板作用。

https://cdn.ncbi.nlm.nih.gov/pmc/blobs/eb96/3084272/f280448be776/pone.0019190.g001.jpg

文献检索

告别复杂PubMed语法,用中文像聊天一样搜索,搜遍4000万医学文献。AI智能推荐,让科研检索更轻松。

立即免费搜索

文件翻译

保留排版,准确专业,支持PDF/Word/PPT等文件格式,支持 12+语言互译。

免费翻译文档

深度研究

AI帮你快速写综述,25分钟生成高质量综述,智能提取关键信息,辅助科研写作。

立即免费体验