• 文献检索
  • 文档翻译
  • 深度研究
  • 学术资讯
  • Suppr Zotero 插件Zotero 插件
  • 邀请有礼
  • 套餐&价格
  • 历史记录
应用&插件
Suppr Zotero 插件Zotero 插件浏览器插件Mac 客户端Windows 客户端微信小程序
定价
高级版会员购买积分包购买API积分包
服务
文献检索文档翻译深度研究API 文档MCP 服务
关于我们
关于 Suppr公司介绍联系我们用户协议隐私条款
关注我们

Suppr 超能文献

核心技术专利:CN118964589B侵权必究
粤ICP备2023148730 号-1Suppr @ 2026

文献检索

告别复杂PubMed语法,用中文像聊天一样搜索,搜遍4000万医学文献。AI智能推荐,让科研检索更轻松。

立即免费搜索

文件翻译

保留排版,准确专业,支持PDF/Word/PPT等文件格式,支持 12+语言互译。

免费翻译文档

深度研究

AI帮你快速写综述,25分钟生成高质量综述,智能提取关键信息,辅助科研写作。

立即免费体验

CTL 逃逸通过蛋白酶体破坏 HIV-1 隐匿表位介导。

CTL escape mediated by proteasomal destruction of an HIV-1 cryptic epitope.

机构信息

INSERM, UMR-S945, Université Pierre et Marie Curie (UPMC), Paris, France.

出版信息

PLoS Pathog. 2011 May;7(5):e1002049. doi: 10.1371/journal.ppat.1002049. Epub 2011 May 12.

DOI:10.1371/journal.ppat.1002049
PMID:21589903
原文链接:https://pmc.ncbi.nlm.nih.gov/articles/PMC3093368/
Abstract

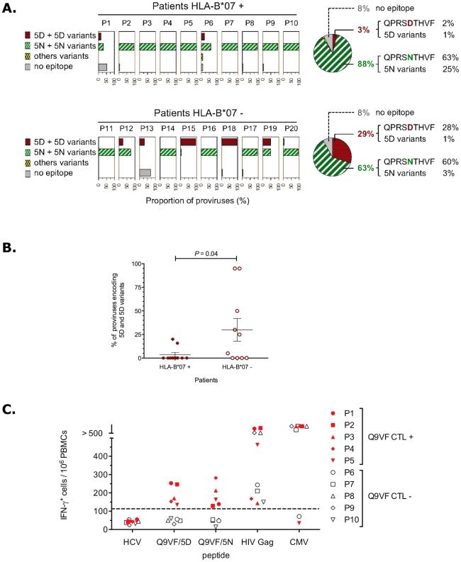
Cytotoxic CD8+ T cells (CTLs) play a critical role in controlling viral infections. HIV-infected individuals develop CTL responses against epitopes derived from viral proteins, but also against cryptic epitopes encoded by viral alternative reading frames (ARF). We studied here the mechanisms of HIV-1 escape from CTLs targeting one such cryptic epitope, Q9VF, encoded by an HIVgag ARF and presented by HLA-B07. Using PBMCs of HIV-infected patients, we first cloned and sequenced proviral DNA encoding for Q9VF. We identified several polymorphisms with a minority of proviruses encoding at position 5 an aspartic acid (Q9VF/5D) and a majority encoding an asparagine (Q9VF/5N). We compared the prevalence of each variant in PBMCs of HLA-B07+ and HLA-B07- patients. Proviruses encoding Q9VF/5D were significantly less represented in HLA-B07+ than in HLA-B07- patients, suggesting that Q9FV/5D encoding viruses might be under selective pressure in HLA-B07+ individuals. We thus analyzed ex vivo CTL responses directed against Q9VF/5D and Q9VF/5N. Around 16% of HLA-B*07+ patients exhibited CTL responses targeting Q9VF epitopes. The frequency and the magnitude of CTL responses induced with Q9VF/5D or Q9VF/5N peptides were almost equal indicating a possible cross-reactivity of the same CTLs on the two peptides. We then dissected the cellular mechanisms involved in the presentation of Q9VF variants. As expected, cells infected with HIV strains encoding for Q9VF/5D were recognized by Q9VF/5D-specific CTLs. In contrast, Q9VF/5N-encoding strains were neither recognized by Q9VF/5N- nor by Q9VF/5D-specific CTLs. Using in vitro proteasomal digestions and MS/MS analysis, we demonstrate that the 5N variation introduces a strong proteasomal cleavage site within the epitope, leading to a dramatic reduction of Q9VF epitope production. Our results strongly suggest that HIV-1 escapes CTL surveillance by introducing mutations leading to HIV ARF-epitope destruction by proteasomes.

摘要

细胞毒性 CD8+T 细胞(CTL)在控制病毒感染方面发挥着关键作用。HIV 感染者会针对源自病毒蛋白的表位产生 CTL 反应,但也会针对由病毒选择性阅读框(ARF)编码的隐匿表位产生反应。我们在这里研究了针对 HIV-1 逃避免疫监视的机制,该机制针对的是 HIVgag ARF 编码并由 HLA-B07 呈递的一个隐匿表位 Q9VF。我们使用 HIV 感染者的 PBMCs,首先克隆和测序了编码 Q9VF 的前病毒 DNA。我们发现了几个多态性,少数前病毒在第 5 位编码天冬氨酸(Q9VF/5D),而大多数前病毒编码天冬酰胺(Q9VF/5N)。我们比较了 HLA-B07+和 HLA-B07-患者 PBMC 中每种变体的流行率。编码 Q9VF/5D 的前病毒在 HLA-B07+患者中的代表性明显低于 HLA-B07-患者,表明 Q9FV/5D 编码的病毒可能在 HLA-B07+个体中受到选择压力。因此,我们分析了针对 Q9VF/5D 和 Q9VF/5N 的体外 CTL 反应。大约 16%的 HLA-B*07+患者表现出针对 Q9VF 表位的 CTL 反应。用 Q9VF/5D 或 Q9VF/5N 肽诱导的 CTL 反应的频率和幅度几乎相等,表明相同 CTL 对两种肽可能具有交叉反应性。然后,我们剖析了呈递 Q9VF 变体所涉及的细胞机制。正如预期的那样,感染编码 Q9VF/5D 的 HIV 株的细胞被 Q9VF/5D 特异性 CTL 识别。相反,Q9VF/5N 编码株既不能被 Q9VF/5N 特异性 CTL 识别,也不能被 Q9VF/5D 特异性 CTL 识别。通过体外蛋白酶体消化和 MS/MS 分析,我们证明 5N 变异在表位内引入了一个强的蛋白酶体切割位点,导致 Q9VF 表位产生急剧减少。我们的结果强烈表明,HIV-1 通过引入导致 ARF-表位被蛋白酶体破坏的突变来逃避 CTL 监视。

https://cdn.ncbi.nlm.nih.gov/pmc/blobs/7dc7/3093368/9d5b54e216ce/ppat.1002049.g004.jpg
https://cdn.ncbi.nlm.nih.gov/pmc/blobs/7dc7/3093368/b217c570cd03/ppat.1002049.g001.jpg
https://cdn.ncbi.nlm.nih.gov/pmc/blobs/7dc7/3093368/5dae6107126c/ppat.1002049.g002.jpg
https://cdn.ncbi.nlm.nih.gov/pmc/blobs/7dc7/3093368/225d5174ee2a/ppat.1002049.g003.jpg
https://cdn.ncbi.nlm.nih.gov/pmc/blobs/7dc7/3093368/9d5b54e216ce/ppat.1002049.g004.jpg
https://cdn.ncbi.nlm.nih.gov/pmc/blobs/7dc7/3093368/b217c570cd03/ppat.1002049.g001.jpg
https://cdn.ncbi.nlm.nih.gov/pmc/blobs/7dc7/3093368/5dae6107126c/ppat.1002049.g002.jpg
https://cdn.ncbi.nlm.nih.gov/pmc/blobs/7dc7/3093368/225d5174ee2a/ppat.1002049.g003.jpg
https://cdn.ncbi.nlm.nih.gov/pmc/blobs/7dc7/3093368/9d5b54e216ce/ppat.1002049.g004.jpg

相似文献

1
CTL escape mediated by proteasomal destruction of an HIV-1 cryptic epitope.CTL 逃逸通过蛋白酶体破坏 HIV-1 隐匿表位介导。
PLoS Pathog. 2011 May;7(5):e1002049. doi: 10.1371/journal.ppat.1002049. Epub 2011 May 12.
2
Clinical Control of HIV-1 by Cytotoxic T Cells Specific for Multiple Conserved Epitopes.针对多个保守表位的细胞毒性T细胞对HIV-1的临床控制
J Virol. 2015 May;89(10):5330-9. doi: 10.1128/JVI.00020-15. Epub 2015 Mar 4.
3
The antiviral efficacy of HIV-specific CD8⁺ T-cells to a conserved epitope is heavily dependent on the infecting HIV-1 isolate.HIV 特异性 CD8⁺ T 细胞对保守表位的抗病毒疗效在很大程度上取决于感染的 HIV-1 分离株。
PLoS Pathog. 2011 May;7(5):e1001341. doi: 10.1371/journal.ppat.1001341. Epub 2011 May 12.
4
Impaired processing and presentation of cytotoxic-T-lymphocyte (CTL) epitopes are major escape mechanisms from CTL immune pressure in human immunodeficiency virus type 1 infection.细胞毒性T淋巴细胞(CTL)表位的加工与呈递受损是1型人类免疫缺陷病毒感染中CTL免疫压力主要的逃逸机制。
J Virol. 2004 Feb;78(3):1324-32. doi: 10.1128/jvi.78.3.1324-1332.2004.
5
Viral evolution in HLA-B27-restricted CTL epitopes in human immunodeficiency virus type 1-infected individuals.1型人类免疫缺陷病毒感染个体中HLA - B27限制性细胞毒性T淋巴细胞表位的病毒进化
J Gen Virol. 2015 Aug;96(8):2372-2380. doi: 10.1099/vir.0.000148. Epub 2015 Apr 14.
6
The HIV-1 HLA-A2-SLYNTVATL is a help-independent CTL epitope.人类免疫缺陷病毒1型HLA - A2 - SLYNTVATL是一个不依赖辅助性T细胞的细胞毒性T淋巴细胞表位。
J Immunol. 2004 May 1;172(9):5249-61. doi: 10.4049/jimmunol.172.9.5249.
7
Antigen processing influences HIV-specific cytotoxic T lymphocyte immunodominance.抗原加工影响HIV特异性细胞毒性T淋巴细胞免疫显性。
Nat Immunol. 2009 Jun;10(6):636-46. doi: 10.1038/ni.1728. Epub 2009 May 3.
8
Efficient processing of the immunodominant, HLA-A*0201-restricted human immunodeficiency virus type 1 cytotoxic T-lymphocyte epitope despite multiple variations in the epitope flanking sequences.尽管免疫显性的、HLA - A*0201限制的1型人类免疫缺陷病毒细胞毒性T淋巴细胞表位的侧翼序列存在多种变异,但仍能对其进行有效加工。
J Virol. 1999 Dec;73(12):10191-8. doi: 10.1128/JVI.73.12.10191-10198.1999.
9
Switching and emergence of CTL epitopes in HIV-1 infection.HIV-1感染中CTL表位的转换与出现
Retrovirology. 2014 May 21;11:38. doi: 10.1186/1742-4690-11-38.
10
HLA supertypes contribute in HIV type 1 cytotoxic T lymphocyte epitope clustering in Nef and Gag proteins.HLA 超型在 HIV-1 Nef 和 Gag 蛋白的细胞毒性 T 淋巴细胞表位聚类中发挥作用。
AIDS Res Hum Retroviruses. 2013 Feb;29(2):270-8. doi: 10.1089/AID.2012.0160. Epub 2013 Jan 8.

引用本文的文献

1
Non-AUG HIV-1 uORF translation elicits specific T cell immune response and regulates viral transcript expression.非AUG起始的HIV-1上游开放阅读框(uORF)翻译引发特异性T细胞免疫反应并调节病毒转录本表达。
Nat Commun. 2025 Feb 18;16(1):1706. doi: 10.1038/s41467-025-56772-3.
2
Unveiling conserved HIV-1 open reading frames encoding T cell antigens using ribosome profiling.利用核糖体分析揭示编码T细胞抗原的保守HIV-1开放阅读框。
Nat Commun. 2025 Feb 18;16(1):1707. doi: 10.1038/s41467-025-56773-2.
3
Refining the DC-targeting vaccination for preventing emerging infectious diseases.

本文引用的文献

1
ABC proteins in antigen translocation and viral inhibition.抗原易位和病毒抑制中的 ABC 蛋白。
Nat Chem Biol. 2010 Aug;6(8):572-80. doi: 10.1038/nchembio.410.
2
Different in vivo effects of HIV-1 immunodominant epitope-specific cytotoxic T lymphocytes on selection of escape mutant viruses.HIV-1 免疫优势表位特异性细胞毒性 T 淋巴细胞对逃逸突变病毒选择的体内作用不同。
J Virol. 2010 Jun;84(11):5508-19. doi: 10.1128/JVI.02483-09. Epub 2010 Mar 24.
3
The synthesis of truncated polypeptides for immune surveillance and viral evasion.
优化用于预防新发传染病的靶向树突状细胞疫苗接种。
Front Immunol. 2022 Aug 9;13:949779. doi: 10.3389/fimmu.2022.949779. eCollection 2022.
4
Defective HIV-1 genomes and their potential impact on HIV pathogenesis.缺陷型 HIV-1 基因组及其对 HIV 发病机制的潜在影响。
Retrovirology. 2022 Jun 28;19(1):13. doi: 10.1186/s12977-022-00601-8.
5
Neddylation of Enterovirus 71 VP2 Protein Reduces Its Stability and Restricts Viral Replication.Neddylation 修饰肠道病毒 71 衣壳蛋白 VP2 降低其稳定性并限制病毒复制。
J Virol. 2022 May 25;96(10):e0059822. doi: 10.1128/jvi.00598-22. Epub 2022 May 5.
6
Know thy immune self and non-self: Proteomics informs on the expanse of self and non-self, and how and where they arise.了解你的免疫自我和非我:蛋白质组学揭示了自我和非我的范围,以及它们是如何以及在何处产生的。
Proteomics. 2021 Dec;21(23-24):e2000143. doi: 10.1002/pmic.202000143. Epub 2021 Aug 9.
7
SARS-CoV-2 Consensus-Sequence and Matching Overlapping Peptides Design for COVID19 Immune Studies and Vaccine Development.用于COVID-19免疫研究和疫苗开发的SARS-CoV-2共识序列及匹配重叠肽设计
Vaccines (Basel). 2020 Aug 6;8(3):444. doi: 10.3390/vaccines8030444.
8
Influenza A Virus Infection Induces Viral and Cellular Defective Ribosomal Products Encoded by Alternative Reading Frames.甲型流感病毒感染诱导由选择性读框编码的病毒和细胞缺陷核糖体产物。
J Immunol. 2019 Jun 15;202(12):3370-3380. doi: 10.4049/jimmunol.1900070. Epub 2019 May 15.
9
Antisense-Derived HIV-1 Cryptic Epitopes Are Not Major Drivers of Viral Evolution during the Acute Phase of Infection.反义 HIV-1 隐秘表位不是感染急性期病毒进化的主要驱动因素。
J Virol. 2018 Sep 12;92(19). doi: 10.1128/JVI.00711-18. Print 2018 Oct 1.
10
Antigen processing and presentation in HIV infection.HIV 感染中的抗原加工和呈递。
Mol Immunol. 2019 Sep;113:67-74. doi: 10.1016/j.molimm.2018.03.027. Epub 2018 Apr 7.
截断多肽的合成用于免疫监视和病毒逃逸。
PLoS One. 2010 Jan 21;5(1):e8692. doi: 10.1371/journal.pone.0008692.
4
Viral adaptation to immune selection pressure by HLA class I-restricted CTL responses targeting epitopes in HIV frameshift sequences.病毒通过针对 HIV 移码序列表位的 HLA I 类受限 CTL 反应适应免疫选择压力。
J Exp Med. 2010 Jan 18;207(1):61-75. doi: 10.1084/jem.20091808. Epub 2010 Jan 11.
5
CD8 T cell response and evolutionary pressure to HIV-1 cryptic epitopes derived from antisense transcription.CD8 T 细胞反应和进化压力导致 HIV-1 隐蔽表位来源于反义转录。
J Exp Med. 2010 Jan 18;207(1):51-9. doi: 10.1084/jem.20092060. Epub 2010 Jan 11.
6
The antiviral factor APOBEC3G improves CTL recognition of cultured HIV-infected T cells.抗病毒因子 APOBEC3G 增强 CTL 对培养的 HIV 感染 T 细胞的识别。
J Exp Med. 2010 Jan 18;207(1):39-49. doi: 10.1084/jem.20091933. Epub 2009 Dec 28.
7
Robust, vaccine-induced CD8(+) T lymphocyte response against an out-of-frame epitope.针对框架外表位的强大、疫苗诱导的 CD8(+) T 淋巴细胞应答。
J Immunol. 2010 Jan 1;184(1):67-72. doi: 10.4049/jimmunol.0903118. Epub 2009 Nov 30.
8
Immune escape mutations detected within HIV-1 epitopes associated with viral control during treatment interruption.在治疗中断期间与病毒控制相关的 HIV-1 表位中检测到免疫逃逸突变。
J Acquir Immune Defic Syndr. 2010 Jan;53(1):36-46. doi: 10.1097/QAI.0b013e3181c4b885.
9
HLA-associated immune escape pathways in HIV-1 subtype B Gag, Pol and Nef proteins.HIV-1 亚型 B 的 Gag、Pol 和 Nef 蛋白中的 HLA 相关免疫逃逸途径。
PLoS One. 2009 Aug 19;4(8):e6687. doi: 10.1371/journal.pone.0006687.
10
Architecture and secondary structure of an entire HIV-1 RNA genome.完整HIV-1 RNA基因组的结构与二级结构
Nature. 2009 Aug 6;460(7256):711-6. doi: 10.1038/nature08237.