• 文献检索
  • 文档翻译
  • 深度研究
  • 学术资讯
  • Suppr Zotero 插件Zotero 插件
  • 邀请有礼
  • 套餐&价格
  • 历史记录
应用&插件
Suppr Zotero 插件Zotero 插件浏览器插件Mac 客户端Windows 客户端微信小程序
定价
高级版会员购买积分包购买API积分包
服务
文献检索文档翻译深度研究API 文档MCP 服务
关于我们
关于 Suppr公司介绍联系我们用户协议隐私条款
关注我们

Suppr 超能文献

核心技术专利:CN118964589B侵权必究
粤ICP备2023148730 号-1Suppr @ 2026

文献检索

告别复杂PubMed语法,用中文像聊天一样搜索,搜遍4000万医学文献。AI智能推荐,让科研检索更轻松。

立即免费搜索

文件翻译

保留排版,准确专业,支持PDF/Word/PPT等文件格式,支持 12+语言互译。

免费翻译文档

深度研究

AI帮你快速写综述,25分钟生成高质量综述,智能提取关键信息,辅助科研写作。

立即免费体验

HIV-1 Rev/RRE 系统对于 HIV-1 5' UTR 顺式元件增强异源 RNA 包装到 HIV-1 病毒颗粒中是必需的。

The HIV-1 Rev/RRE system is required for HIV-1 5' UTR cis elements to augment encapsidation of heterologous RNA into HIV-1 viral particles.

机构信息

Gene Therapy Center University of North Carolina School of Medicine, Chapel Hill, North Carolina, USA.

出版信息

Retrovirology. 2011 Jun 24;8:51. doi: 10.1186/1742-4690-8-51.

DOI:10.1186/1742-4690-8-51
PMID:21702950
原文链接:https://pmc.ncbi.nlm.nih.gov/articles/PMC3131246/
Abstract

BACKGROUND

The process of HIV-1 genomic RNA (gRNA) encapsidation is governed by a number of viral encoded components, most notably the Gag protein and gRNA cis elements in the canonical packaging signal (ψ). Also implicated in encapsidation are cis determinants in the R, U5, and PBS (primer binding site) from the 5' untranslated region (UTR). Although conventionally associated with nuclear export of HIV-1 RNA, there is a burgeoning role for the Rev/RRE in the encapsidation process. Pleiotropic effects exhibited by these cis and trans viral components may confound the ability to examine their independent, and combined, impact on encapsidation of RNA into HIV-1 viral particles in their innate viral context. We systematically reconstructed the HIV-1 packaging system in the context of a heterologous murine leukemia virus (MLV) vector RNA to elucidate a mechanism in which the Rev/RRE system is central to achieving efficient and specific encapsidation into HIV-1 viral particles.

RESULTS

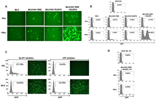
We show for the first time that the Rev/RRE system can augment RNA encapsidation independent of all cis elements from the 5' UTR (R, U5, PBS, and ψ). Incorporation of all the 5' UTR cis elements did not enhance RNA encapsidation in the absence of the Rev/RRE system. In fact, we demonstrate that the Rev/RRE system is required for specific and efficient encapsidation commonly associated with the canonical packaging signal. The mechanism of Rev/RRE-mediated encapsidation is not a general phenomenon, since the combination of the Rev/RRE system and 5' UTR cis elements did not enhance encapsidation into MLV-derived viral particles. Lastly, we show that heterologous MLV RNAs conform to transduction properties commonly associated with HIV-1 viral particles, including in vivo transduction of non-dividing cells (i.e. mouse neurons); however, the cDNA forms are episomes predominantly in the 1-LTR circle form.

CONCLUSIONS

Premised on encapsidation of a heterologous RNA into HIV-1 viral particles, our findings define a functional HIV-1 packaging system as comprising the 5' UTR cis elements, Gag, and the Rev/RRE system, in which the Rev/RRE system is required to make the RNA amenable to the ensuing interaction between Gag and the canonical packaging signal for subsequent encapsidation.

摘要

背景

HIV-1 基因组 RNA(gRNA)的包装过程受到多种病毒编码成分的控制,其中最重要的是 Gag 蛋白和规范包装信号(ψ)中的 gRNA 顺式元件。5'非翻译区(UTR)中的 R、U5 和 PBS(引物结合位点)中的顺式决定因素也与包装有关。虽然 HIV-1 RNA 的核输出通常与 Rev/RRE 相关,但 Rev/RRE 在包装过程中也发挥着越来越重要的作用。这些顺式和反式病毒成分表现出的多效性可能会影响到检查它们对 HIV-1 病毒颗粒中 RNA 包装的独立和综合影响的能力,而这种包装是在其固有病毒环境中进行的。我们系统地在异源鼠白血病病毒(MLV)载体 RNA 的背景下重建了 HIV-1 包装系统,以阐明 Rev/RRE 系统在实现高效和特异性将 RNA 包装到 HIV-1 病毒颗粒中的核心机制。

结果

我们首次表明,Rev/RRE 系统可以在没有 5'UTR(R、U5、PBS 和 ψ)中所有顺式元件的情况下增强 RNA 包装。在没有 Rev/RRE 系统的情况下,包含所有 5'UTR 顺式元件并不能增强 RNA 包装。事实上,我们证明 Rev/RRE 系统是实现与规范包装信号相关的特异性和高效包装所必需的。Rev/RRE 介导的包装机制不是一个普遍现象,因为 Rev/RRE 系统和 5'UTR 顺式元件的组合并不能增强 MLV 衍生病毒颗粒的包装。最后,我们表明,异源 MLV RNAs 符合与 HIV-1 病毒颗粒相关的转导特性,包括非分裂细胞(即小鼠神经元)的体内转导;然而,cDNA 形式主要以 1-LTR 环形式存在于染色体外。

结论

基于将异源 RNA 包装到 HIV-1 病毒颗粒中,我们的发现定义了一个功能性的 HIV-1 包装系统,该系统包含 5'UTR 顺式元件、Gag 和 Rev/RRE 系统,其中 Rev/RRE 系统是使 RNA 能够与随后的 Gag 与规范包装信号之间的相互作用相容的必需条件,以进行随后的包装。

https://cdn.ncbi.nlm.nih.gov/pmc/blobs/11ac/3131246/aab6515c10e7/1742-4690-8-51-7.jpg
https://cdn.ncbi.nlm.nih.gov/pmc/blobs/11ac/3131246/2851ab8a3b9a/1742-4690-8-51-1.jpg
https://cdn.ncbi.nlm.nih.gov/pmc/blobs/11ac/3131246/6c58d6d88cf2/1742-4690-8-51-2.jpg
https://cdn.ncbi.nlm.nih.gov/pmc/blobs/11ac/3131246/073570e12619/1742-4690-8-51-3.jpg
https://cdn.ncbi.nlm.nih.gov/pmc/blobs/11ac/3131246/881d09c36c4f/1742-4690-8-51-4.jpg
https://cdn.ncbi.nlm.nih.gov/pmc/blobs/11ac/3131246/920143eed2ed/1742-4690-8-51-5.jpg
https://cdn.ncbi.nlm.nih.gov/pmc/blobs/11ac/3131246/a6eaa982b8cc/1742-4690-8-51-6.jpg
https://cdn.ncbi.nlm.nih.gov/pmc/blobs/11ac/3131246/aab6515c10e7/1742-4690-8-51-7.jpg
https://cdn.ncbi.nlm.nih.gov/pmc/blobs/11ac/3131246/2851ab8a3b9a/1742-4690-8-51-1.jpg
https://cdn.ncbi.nlm.nih.gov/pmc/blobs/11ac/3131246/6c58d6d88cf2/1742-4690-8-51-2.jpg
https://cdn.ncbi.nlm.nih.gov/pmc/blobs/11ac/3131246/073570e12619/1742-4690-8-51-3.jpg
https://cdn.ncbi.nlm.nih.gov/pmc/blobs/11ac/3131246/881d09c36c4f/1742-4690-8-51-4.jpg
https://cdn.ncbi.nlm.nih.gov/pmc/blobs/11ac/3131246/920143eed2ed/1742-4690-8-51-5.jpg
https://cdn.ncbi.nlm.nih.gov/pmc/blobs/11ac/3131246/a6eaa982b8cc/1742-4690-8-51-6.jpg
https://cdn.ncbi.nlm.nih.gov/pmc/blobs/11ac/3131246/aab6515c10e7/1742-4690-8-51-7.jpg

相似文献

1
The HIV-1 Rev/RRE system is required for HIV-1 5' UTR cis elements to augment encapsidation of heterologous RNA into HIV-1 viral particles.HIV-1 Rev/RRE 系统对于 HIV-1 5' UTR 顺式元件增强异源 RNA 包装到 HIV-1 病毒颗粒中是必需的。
Retrovirology. 2011 Jun 24;8:51. doi: 10.1186/1742-4690-8-51.
2
The HIV-1 Rev protein enhances encapsidation of unspliced and spliced, RRE-containing lentiviral vector RNA.HIV-1 Rev 蛋白增强了含有未剪接和剪接、RRE 的慢病毒载体 RNA 的包装。
PLoS One. 2012;7(11):e48688. doi: 10.1371/journal.pone.0048688. Epub 2012 Nov 1.
3
Influence of gag and RRE Sequences on HIV-1 RNA Packaging Signal Structure and Function. gag 和 RRE 序列对 HIV-1 RNA 包装信号结构和功能的影响。
J Mol Biol. 2018 Jul 6;430(14):2066-2079. doi: 10.1016/j.jmb.2018.05.029. Epub 2018 May 19.
4
Human immunodeficiency virus type 2 lentiviral vectors: packaging signal and splice donor in expression and encapsidation.2型人类免疫缺陷病毒慢病毒载体:表达和包装中的包装信号与剪接供体
J Gen Virol. 2001 Feb;82(Pt 2):425-434. doi: 10.1099/0022-1317-82-2-425.
5
Subcellular Localization of HIV-1 mRNAs Regulates Sites of Virion Assembly.HIV-1信使核糖核酸的亚细胞定位调控病毒体组装位点。
J Virol. 2017 Feb 28;91(6). doi: 10.1128/JVI.02315-16. Print 2017 Mar 15.
6
Rev proteins of human and simian immunodeficiency virus enhance RNA encapsidation.人类和猿猴免疫缺陷病毒的Rev蛋白可增强RNA衣壳化。
PLoS Pathog. 2007 Apr;3(4):e54. doi: 10.1371/journal.ppat.0030054.
7
Formation of trans-activation competent HIV-1 Rev:RRE complexes requires the recruitment of multiple protein activation domains.形成具有转录激活能力的 HIV-1 Rev:RRE 复合物需要募集多个蛋白激活结构域。
PLoS One. 2012;7(6):e38305. doi: 10.1371/journal.pone.0038305. Epub 2012 Jun 4.
8
Nuclear RNA export and packaging functions of HIV-1 Rev revisited.重新审视HIV-1 Rev的核RNA输出与包装功能。
J Virol. 2010 Jul;84(13):6598-604. doi: 10.1128/JVI.02264-09. Epub 2010 Apr 28.
9
HIV-1 Sequence Necessary and Sufficient to Package Non-viral RNAs into HIV-1 Particles.将非病毒RNA包装到HIV-1颗粒中所必需且足够的HIV-1序列。
J Mol Biol. 2017 Aug 4;429(16):2542-2555. doi: 10.1016/j.jmb.2017.06.018. Epub 2017 Jun 30.
10
An RNA-binding compound that stabilizes the HIV-1 gRNA packaging signal structure and specifically blocks HIV-1 RNA encapsidation.一种 RNA 结合化合物,可稳定 HIV-1 gRNA 包装信号结构,并特异性阻断 HIV-1 RNA 衣壳化。
Retrovirology. 2018 Mar 14;15(1):25. doi: 10.1186/s12977-018-0407-4.

引用本文的文献

1
Potential biomarkers in from different hosts and geographical locations.来自不同宿主和地理位置的潜在生物标志物。 (你提供的原文似乎不完整,“in”后面缺少内容。)
Bioinformation. 2023 May 31;19(5):611-622. doi: 10.6026/97320630019611. eCollection 2023.
2
Inadvertent Transfer of Murine VL30 Retrotransposons to CAR-T Cells.小鼠VL30逆转录转座子意外转移至嵌合抗原受体T细胞(CAR-T细胞)。
Adv Cell Gene Ther. 2022;2022. doi: 10.1155/2022/6435077. Epub 2022 May 31.
3
Human Retrovirus Genomic RNA Packaging.人类逆转录病毒基因组 RNA 包装。

本文引用的文献

1
Notable reduction in illegitimate integration mediated by a PPT-deleted, nonintegrating lentiviral vector.显著减少由缺失 PPT 的非整合慢病毒载体介导的非法整合。
Mol Ther. 2011 Mar;19(3):547-56. doi: 10.1038/mt.2010.277. Epub 2010 Dec 14.
2
Properties and functions of the nucleocapsid protein in virus assembly.核衣壳蛋白在病毒组装中的性质和功能。
RNA Biol. 2010 Nov-Dec;7(6):744-53. doi: 10.4161/rna.7.6.14065. Epub 2010 Nov 1.
3
Integrase-defective lentiviral vectors: progress and applications.整合酶缺陷型慢病毒载体:进展与应用。
Viruses. 2022 May 19;14(5):1094. doi: 10.3390/v14051094.
4
HIV UTR, LTR, and Epigenetic Immunity.HIV UTR、LTR 和表观遗传免疫。
Viruses. 2022 May 18;14(5):1084. doi: 10.3390/v14051084.
5
Novel Severe Acute Respiratory Syndrome Coronavirus 2 (SARS-CoV2) and Other Coronaviruses: A Genome-wide Comparative Annotation and Analysis.新型严重急性呼吸综合征冠状病毒 2(SARS-CoV2)和其他冠状病毒:全基因组比较注释与分析。
Mol Cell Biochem. 2021 May;476(5):2203-2217. doi: 10.1007/s11010-020-04027-8. Epub 2021 Feb 10.
6
HIV Rev-isited.HIV 再探。
Open Biol. 2020 Dec;10(12):200320. doi: 10.1098/rsob.200320. Epub 2020 Dec 23.
7
Gene Delivery to Human Limbal Stem Cells Using Viral Vectors.利用病毒载体将基因递送至人角膜缘干细胞。
Hum Gene Ther. 2019 Nov;30(11):1336-1348. doi: 10.1089/hum.2019.071. Epub 2019 Sep 25.
8
Superior lentiviral vectors designed for BSL-0 environment abolish vector mobilization.为 BSL-0 环境设计的超高效慢病毒载体可消除载体的转移。
Gene Ther. 2018 Oct;25(7):454-472. doi: 10.1038/s41434-018-0039-2. Epub 2018 Sep 6.
9
Targeted Knockdown of Overexpressed VEGFA or VEGF164 in Müller cells maintains retinal function by triggering different signaling mechanisms.靶向敲低高表达的 VEGFA 或 VEGF164 在 Müller 细胞中通过触发不同的信号转导机制来维持视网膜功能。
Sci Rep. 2018 Jan 31;8(1):2003. doi: 10.1038/s41598-018-20278-4.
10
HIV-1 Sequence Necessary and Sufficient to Package Non-viral RNAs into HIV-1 Particles.将非病毒RNA包装到HIV-1颗粒中所必需且足够的HIV-1序列。
J Mol Biol. 2017 Aug 4;429(16):2542-2555. doi: 10.1016/j.jmb.2017.06.018. Epub 2017 Jun 30.
Gene Ther. 2010 Feb;17(2):150-7. doi: 10.1038/gt.2009.135. Epub 2009 Oct 22.
4
Epigenetic activation of unintegrated HIV-1 genomes by gut-associated short chain fatty acids and its implications for HIV infection.肠道相关短链脂肪酸对未整合HIV-1基因组的表观遗传激活及其对HIV感染的影响。
Proc Natl Acad Sci U S A. 2009 Nov 3;106(44):18786-91. doi: 10.1073/pnas.0905859106. Epub 2009 Oct 20.
5
HIV-1 RNA dimerization: It takes two to tango.HIV-1 RNA二聚化:两人才能跳探戈。
AIDS Rev. 2009 Apr-Jun;11(2):91-102.
6
Integration-deficient lentiviral vectors: a slow coming of age.整合缺陷型慢病毒载体:姗姗来迟的成熟
Mol Ther. 2009 Aug;17(8):1316-32. doi: 10.1038/mt.2009.122. Epub 2009 Jun 2.
7
Rev: beyond nuclear export.修订版:超越核输出。
J Gen Virol. 2009 Jun;90(Pt 6):1303-1318. doi: 10.1099/vir.0.011460-0. Epub 2009 Mar 25.
8
Efficient construction of producer cell lines for a SIN lentiviral vector for SCID-X1 gene therapy by concatemeric array transfection.通过串联阵列转染高效构建用于重症联合免疫缺陷症X1型(SCID-X1)基因治疗的自失活(SIN)慢病毒载体的生产细胞系。
Blood. 2009 May 21;113(21):5104-10. doi: 10.1182/blood-2008-11-191049. Epub 2009 Mar 13.
9
Rev regulates translation of human immunodeficiency virus type 1 RNAs.Rev调节1型人类免疫缺陷病毒RNA的翻译。
J Gen Virol. 2009 May;90(Pt 5):1141-1147. doi: 10.1099/vir.0.007963-0. Epub 2009 Mar 4.
10
Mechanisms employed by retroviruses to exploit host factors for translational control of a complicated proteome.逆转录病毒利用宿主因子对复杂蛋白质组进行翻译控制的机制。
Retrovirology. 2009 Jan 24;6:8. doi: 10.1186/1742-4690-6-8.