• 文献检索
  • 文档翻译
  • 深度研究
  • 学术资讯
  • Suppr Zotero 插件Zotero 插件
  • 邀请有礼
  • 套餐&价格
  • 历史记录
应用&插件
Suppr Zotero 插件Zotero 插件浏览器插件Mac 客户端Windows 客户端微信小程序
定价
高级版会员购买积分包购买API积分包
服务
文献检索文档翻译深度研究API 文档MCP 服务
关于我们
关于 Suppr公司介绍联系我们用户协议隐私条款
关注我们

Suppr 超能文献

核心技术专利:CN118964589B侵权必究
粤ICP备2023148730 号-1Suppr @ 2026

文献检索

告别复杂PubMed语法,用中文像聊天一样搜索,搜遍4000万医学文献。AI智能推荐,让科研检索更轻松。

立即免费搜索

文件翻译

保留排版,准确专业,支持PDF/Word/PPT等文件格式,支持 12+语言互译。

免费翻译文档

深度研究

AI帮你快速写综述,25分钟生成高质量综述,智能提取关键信息,辅助科研写作。

立即免费体验

肌原纤维发生调节因子 1(MR-1)是一种新型的人卵巢癌生物标志物和潜在治疗靶点。

Myofibrillogenesis regulator 1 (MR-1) is a novel biomarker and potential therapeutic target for human ovarian cancer.

机构信息

Department of Clinical Laboratory, Shanghai Cancer Center, Fudan University, Shanghai, China.

出版信息

BMC Cancer. 2011 Jun 25;11:270. doi: 10.1186/1471-2407-11-270.

DOI:10.1186/1471-2407-11-270
PMID:21702971
原文链接:https://pmc.ncbi.nlm.nih.gov/articles/PMC3132198/
Abstract

BACKGROUND

Myofibrillogenesis regulator 1 (MR-1) is overexpressed in human cancer cells and plays an essential role in cancer cell growth. However, the significance of MR-1 in human ovarian cancer has not yet been explored. The aim of this study was to examine whether MR-1 is a predictor of ovarian cancer and its value as a therapeutic target in ovarian cancer patients.

METHODS

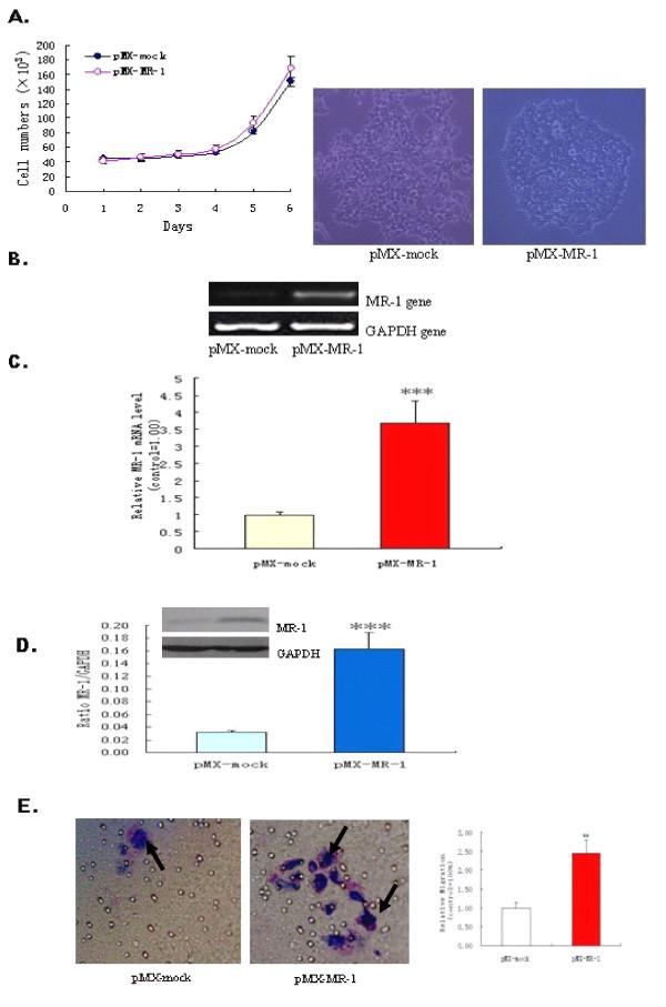
Reverse-transcription polymerase chain reaction (PCR) and quantitative real-time PCR were used to detect MR-1 mRNA levels in tissue samples from 26 ovarian cancer patients and 25 controls with benign ovarian disease. Anti-MR-1 polyclonal antibodies were prepared, tested by ELISA and western blotting, and then used for immunohistochemical analysis of the tissue samples. Adhesion and invasion of 292T cells was also examined after transfection of a pMX-MR-1 plasmid. Knockdown of MR-1 expression was achieved after stable transfection of SKOV3 cells with a short hairpin DNA pGPU6/GFP/Neo plasmid against the MR-1 gene. In addition, SKOV3 cells were treated with paclitaxel and carboplatin, and a potential role for MR-1 as a therapeutic target was evaluated.

RESULTS

MR-1 was overexpressed in ovarian cancer tissues and SKOV3 cells. 293T cells overexpressed MR-1, and cellular spread and invasion were enhanced after transfection of the pMX-MR-1 plasmid, suggesting that MR-1 is critical for ovarian cancer cell growth. Knockdown of MR-1 expression inhibited cell adhesion and invasion, and treatment with anti-cancer drugs decreased its expression in cancer cells. Taken together, these results provide the first evidence of the cellular and molecular mechanisms by which MR-1 might serve as a novel biological marker and potential therapeutic target for ovarian cancer.

CONCLUSIONS

MR-1 may be a biomarker for diagnosis of ovarian cancer. It may also be useful for monitoring of the effects of anti-cancer therapies. Further studies are needed to clarify whether MR-1 is an early diagnostic marker for ovarian cancer and a possible therapeutic target.

摘要

背景

肌球蛋白纤维生成调节因子 1(MR-1)在人类癌细胞中过度表达,在癌细胞生长中发挥重要作用。然而,MR-1 在人卵巢癌中的意义尚未被探索。本研究旨在研究 MR-1 是否是卵巢癌的预测因子及其作为卵巢癌患者治疗靶点的价值。

方法

采用逆转录聚合酶链反应(PCR)和实时定量 PCR 检测 26 例卵巢癌患者和 25 例良性卵巢疾病对照组织样本中的 MR-1 mRNA 水平。制备抗 MR-1 多克隆抗体,通过 ELISA 和 Western blot 进行检测,然后用于组织样本的免疫组织化学分析。转染 pMX-MR-1 质粒后,还检测了 292T 细胞的黏附和侵袭。通过转染针对 MR-1 基因的短发夹 DNA pGPU6/GFP/Neo 质粒,稳定转染 SKOV3 细胞以敲低 MR-1 表达。此外,用紫杉醇和卡铂处理 SKOV3 细胞,评估 MR-1 作为治疗靶点的潜在作用。

结果

MR-1 在卵巢癌组织和 SKOV3 细胞中过度表达。293T 细胞过表达 MR-1,转染 pMX-MR-1 质粒后细胞扩散和侵袭增强,表明 MR-1 对卵巢癌细胞生长至关重要。敲低 MR-1 表达抑制细胞黏附和侵袭,用抗癌药物处理可降低癌细胞中其表达。综上所述,这些结果提供了 MR-1 作为新型生物标志物和卵巢癌潜在治疗靶点的细胞和分子机制的初步证据。

结论

MR-1 可能是卵巢癌诊断的生物标志物。它也可能有助于监测抗癌治疗的效果。需要进一步研究以阐明 MR-1 是否是卵巢癌的早期诊断标志物和可能的治疗靶点。

https://cdn.ncbi.nlm.nih.gov/pmc/blobs/12c9/3132198/ae8b531f15d3/1471-2407-11-270-6.jpg
https://cdn.ncbi.nlm.nih.gov/pmc/blobs/12c9/3132198/775b6d1e54f6/1471-2407-11-270-1.jpg
https://cdn.ncbi.nlm.nih.gov/pmc/blobs/12c9/3132198/4da9369d6c10/1471-2407-11-270-2.jpg
https://cdn.ncbi.nlm.nih.gov/pmc/blobs/12c9/3132198/75f3cbcd468d/1471-2407-11-270-3.jpg
https://cdn.ncbi.nlm.nih.gov/pmc/blobs/12c9/3132198/cf25641ef3ba/1471-2407-11-270-4.jpg
https://cdn.ncbi.nlm.nih.gov/pmc/blobs/12c9/3132198/e26ff3905bbd/1471-2407-11-270-5.jpg
https://cdn.ncbi.nlm.nih.gov/pmc/blobs/12c9/3132198/ae8b531f15d3/1471-2407-11-270-6.jpg
https://cdn.ncbi.nlm.nih.gov/pmc/blobs/12c9/3132198/775b6d1e54f6/1471-2407-11-270-1.jpg
https://cdn.ncbi.nlm.nih.gov/pmc/blobs/12c9/3132198/4da9369d6c10/1471-2407-11-270-2.jpg
https://cdn.ncbi.nlm.nih.gov/pmc/blobs/12c9/3132198/75f3cbcd468d/1471-2407-11-270-3.jpg
https://cdn.ncbi.nlm.nih.gov/pmc/blobs/12c9/3132198/cf25641ef3ba/1471-2407-11-270-4.jpg
https://cdn.ncbi.nlm.nih.gov/pmc/blobs/12c9/3132198/e26ff3905bbd/1471-2407-11-270-5.jpg
https://cdn.ncbi.nlm.nih.gov/pmc/blobs/12c9/3132198/ae8b531f15d3/1471-2407-11-270-6.jpg

相似文献

1
Myofibrillogenesis regulator 1 (MR-1) is a novel biomarker and potential therapeutic target for human ovarian cancer.肌原纤维发生调节因子 1(MR-1)是一种新型的人卵巢癌生物标志物和潜在治疗靶点。
BMC Cancer. 2011 Jun 25;11:270. doi: 10.1186/1471-2407-11-270.
2
[Expression of a novel biomarker, MR-1S, in ovarian carcinoma and its biological significance].[一种新型生物标志物MR-1S在卵巢癌中的表达及其生物学意义]
Zhonghua Zhong Liu Za Zhi. 2012 Mar;34(3):176-81. doi: 10.3760/cma.j.issn.0253-3766.2012.03.004.
3
[Biological effects of down-regulating of TIZ gene on ovarian cancer cells in vitro].[TIZ基因下调对体外培养卵巢癌细胞的生物学效应]
Zhonghua Fu Chan Ke Za Zhi. 2012 Oct;47(10):781-6.
4
Downregulation of glypican-3 expression increases migration, invasion, and tumorigenicity of human ovarian cancer cells.磷脂酰肌醇蛋白聚糖-3表达下调会增加人卵巢癌细胞的迁移、侵袭及致瘤性。
Tumour Biol. 2015 Sep;36(10):7997-8006. doi: 10.1007/s13277-015-3528-6. Epub 2015 May 14.
5
Musashi-2 is a novel regulator of paclitaxel sensitivity in ovarian cancer cells.Musashi-2是卵巢癌细胞中紫杉醇敏感性的一种新型调节因子。
Int J Oncol. 2016 Nov;49(5):1945-1952. doi: 10.3892/ijo.2016.3683. Epub 2016 Sep 6.
6
Expression of voltage-gated sodium channel alpha subunit in human ovarian cancer.电压门控钠离子通道α亚基在人卵巢癌中的表达。
Oncol Rep. 2010 May;23(5):1293-9. doi: 10.3892/or_00000763.
7
[Growth inhibitory effects of THY1 gene on epithelial ovarian cancer SKOV3 cells].THY1基因对上皮性卵巢癌SKOV3细胞的生长抑制作用
Nan Fang Yi Ke Da Xue Xue Bao. 2007 Jan;27(1):84-7, 91.
8
[Impact of the biological function on epithelial ovarian cancer with ITIH4 gene expression down-regulating in vitro].[ITIH4基因表达下调对体外培养的上皮性卵巢癌生物学功能的影响]
Zhonghua Fu Chan Ke Za Zhi. 2013 Jan;48(1):34-40.
9
Overexpression of microRNA-497 suppresses cell proliferation and induces apoptosis through targeting paired box 2 in human ovarian cancer.microRNA-497 的过表达通过靶向配对盒 2 抑制人卵巢癌细胞增殖并诱导细胞凋亡。
Oncol Rep. 2016 Oct;36(4):2101-7. doi: 10.3892/or.2016.5012. Epub 2016 Aug 11.
10
The role of RhoC in ovarian epithelial carcinoma: a marker for carcinogenesis, progression, prognosis, and target therapy.RhoC 在卵巢上皮性癌中的作用:一种致癌、进展、预后和靶向治疗的标志物。
Gynecol Oncol. 2013 Sep;130(3):570-8. doi: 10.1016/j.ygyno.2013.06.004. Epub 2013 Jun 10.

引用本文的文献

1
Myofibrillogenesis Regulator-1 Regulates the Ubiquitin Lysosomal Pathway of Notch3 Intracellular Domain Through E3 Ubiquitin-Protein Ligase Itchy Homolog in the Metastasis of Non-Small Cell Lung Cancer.肌原纤维生成调节因子 1 通过 E3 泛素-蛋白连接酶 Itchy 同源物调节非小细胞肺癌转移中的 Notch3 细胞内结构域的泛素溶酶体途径。
Adv Sci (Weinh). 2024 Apr;11(15):e2306472. doi: 10.1002/advs.202306472. Epub 2024 Feb 11.
2
COPS5 Conferred the Platinum Resistance in Epithelial Ovarian Cancer.COPS5赋予上皮性卵巢癌铂耐药性。
Curr Issues Mol Biol. 2022 Sep 1;44(9):3948-3958. doi: 10.3390/cimb44090271.
3
Serum levels of FAK and some of its effectors in adult AML: correlation with prognostic factors and survival.

本文引用的文献

1
Ovarian cancer immunotherapy: opportunities, progresses and challenges.卵巢癌免疫治疗:机遇、进展与挑战。
J Hematol Oncol. 2010 Feb 10;3:7. doi: 10.1186/1756-8722-3-7.
2
Paroxysmal non-kinesigenic dyskinesia is caused by mutations of the MR-1 mitochondrial targeting sequence.阵发性非运动诱发性运动障碍由MR-1线粒体靶向序列的突变引起。
Hum Mol Genet. 2009 Mar 15;18(6):1058-64. doi: 10.1093/hmg/ddn441. Epub 2009 Jan 5.
3
MR-1 modulates proliferation and migration of human hepatoma HepG2 cells through myosin light chains-2 (MLC2)/focal adhesion kinase (FAK)/Akt signaling pathway.
成人体急性髓系白血病中 FAK 及其部分效应物的血清水平:与预后因素和生存的相关性。
Mol Cell Biochem. 2021 May;476(5):1949-1963. doi: 10.1007/s11010-020-04030-z. Epub 2021 Jan 28.
4
COPS5 amplification and overexpression confers tamoxifen-resistance in ERα-positive breast cancer by degradation of NCoR.COPS5 扩增和过表达通过降解 NCoR 赋予 ERα 阳性乳腺癌对他莫昔芬的耐药性。
Nat Commun. 2016 Jul 4;7:12044. doi: 10.1038/ncomms12044.
5
High expression of myofibrillogenesis regulator-1 predicts poor prognosis for patients with hepatocellular carcinoma after curative hepatectomy.肌纤生成调节因子-1的高表达预示着肝细胞癌患者根治性肝切除术后预后不良。
Int J Clin Exp Pathol. 2015 Nov 1;8(11):14818-23. eCollection 2015.
6
The Chemical Biology of Human Metallo-β-Lactamase Fold Proteins.人类金属β-内酰胺酶折叠蛋白的化学生物学
Trends Biochem Sci. 2016 Apr;41(4):338-355. doi: 10.1016/j.tibs.2015.12.007. Epub 2016 Jan 21.
7
Lactate dehydrogenase 5 expression in Non-Hodgkin lymphoma is associated with the induced hypoxia regulated protein and poor prognosis.非霍奇金淋巴瘤中乳酸脱氢酶 5 的表达与诱导缺氧调节蛋白相关,并与不良预后相关。
PLoS One. 2013 Sep 23;8(9):e74853. doi: 10.1371/journal.pone.0074853. eCollection 2013.
8
Clinicopathological and prognostic significance of myofibrillogenesis regulator-1 protein expression in pancreatic ductal adenocarcinoma.肌原纤维生成调节因子-1蛋白表达在胰腺导管腺癌中的临床病理及预后意义
Tumour Biol. 2013 Oct;34(5):2983-7. doi: 10.1007/s13277-013-0862-4. Epub 2013 May 22.
9
MR-1 blocks the megakaryocytic differentiation and transition of CML from chronic phase to blast crisis through MEK dephosphorylation.MR-1 通过去磷酸化 MEK 阻断巨核细胞分化和 CML 从慢性期向急变期的转变。
Blood Cancer J. 2013 Mar 29;3(3):e107. doi: 10.1038/bcj.2013.5.
10
The role of brevican in glioma: promoting tumor cell motility in vitro and in vivo.脑蛋白聚糖在神经胶质瘤中的作用:促进肿瘤细胞在体外和体内的迁移。
BMC Cancer. 2012 Dec 19;12:607. doi: 10.1186/1471-2407-12-607.
MR-1通过肌球蛋白轻链-2(MLC2)/粘着斑激酶(FAK)/Akt信号通路调节人肝癌HepG2细胞的增殖和迁移。
J Biol Chem. 2008 Dec 19;283(51):35598-605. doi: 10.1074/jbc.M802253200. Epub 2008 Oct 23.
4
Overexpression of myofibrillogenesis regulator-1 aggravates cardiac hypertrophy induced by angiotensin II in mice.肌原纤维生成调节因子-1的过表达加剧了血管紧张素II诱导的小鼠心脏肥大。
Hypertension. 2007 Jun;49(6):1399-408. doi: 10.1161/HYPERTENSIONAHA.106.085399. Epub 2007 Apr 9.
5
Regulation of cancer cell motility through actin reorganization.通过肌动蛋白重组对癌细胞运动性的调控。
Cancer Sci. 2005 Jul;96(7):379-86. doi: 10.1111/j.1349-7006.2005.00062.x.
6
Inhibiting myosin light chain kinase induces apoptosis in vitro and in vivo.抑制肌球蛋白轻链激酶在体内外均可诱导细胞凋亡。
Mol Cell Biol. 2005 Jul;25(14):6259-66. doi: 10.1128/MCB.25.14.6259-6266.2005.
7
Role of Rho, Rac, and Rho-kinase in phosphorylation of myosin light chain, development of polarity, and spontaneous migration of Walker 256 carcinosarcoma cells.Rho、Rac和Rho激酶在沃克256癌肉瘤细胞肌球蛋白轻链磷酸化、极性形成及自发迁移中的作用
Exp Cell Res. 2005 Aug 15;308(2):422-38. doi: 10.1016/j.yexcr.2005.05.001.
8
Presence of alanine-to-valine substitutions in myofibrillogenesis regulator 1 in paroxysmal nonkinesigenic dyskinesia: confirmation in 2 kindreds.阵发性非运动诱发性运动障碍中肌原纤维生成调节因子1存在丙氨酸至缬氨酸替代:在两个家系中的证实
Arch Neurol. 2005 Apr;62(4):597-600. doi: 10.1001/archneur.62.4.597.
9
Myofibrillogenesis regulator 1 gene mutations cause paroxysmal dystonic choreoathetosis.肌原纤维生成调节因子1基因突变导致阵发性肌张力障碍性舞蹈手足徐动症。
Arch Neurol. 2004 Jul;61(7):1025-9. doi: 10.1001/archneur.61.7.1025.
10
Characterization of MR-1, a novel myofibrillogenesis regulator in human muscle.MR-1的特性研究,一种人类肌肉中新型的肌原纤维生成调节因子
Acta Biochim Biophys Sin (Shanghai). 2004 Jun;36(6):412-8. doi: 10.1093/abbs/36.6.412.