Suppr超能文献

严重的肺纤维化需要一种由透明质酸和 CD44 调节的侵袭性成纤维细胞表型。

Severe lung fibrosis requires an invasive fibroblast phenotype regulated by hyaluronan and CD44.

机构信息

Division of Pulmonary, Allergy, and Critical Care Medicine, Department of Medicine, Duke University School of Medicine, Durham, NC 27710, USA.

出版信息

J Exp Med. 2011 Jul 4;208(7):1459-71. doi: 10.1084/jem.20102510. Epub 2011 Jun 27.

Abstract

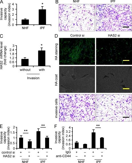
Tissue fibrosis is a major cause of morbidity, and idiopathic pulmonary fibrosis (IPF) is a terminal illness characterized by unremitting matrix deposition in the lung. The mechanisms that control progressive fibrosis are unknown. Myofibroblasts accumulate at sites of tissue remodeling and produce extracellular matrix components such as collagen and hyaluronan (HA) that ultimately compromise organ function. We found that targeted overexpression of HAS2 (HA synthase 2) by myofibroblasts produced an aggressive phenotype leading to severe lung fibrosis and death after bleomycin-induced injury. Fibroblasts isolated from transgenic mice overexpressing HAS2 showed a greater capacity to invade matrix. Conditional deletion of HAS2 in mesenchymal cells abrogated the invasive fibroblast phenotype, impeded myofibroblast accumulation, and inhibited the development of lung fibrosis. Both the invasive phenotype and the progressive fibrosis were inhibited in the absence of CD44. Treatment with a blocking antibody to CD44 reduced lung fibrosis in mice in vivo. Finally, fibroblasts isolated from patients with IPF exhibited an invasive phenotype that was also dependent on HAS2 and CD44. Understanding the mechanisms leading to an invasive fibroblast phenotype could lead to novel approaches to the treatment of disorders characterized by severe tissue fibrosis.

摘要

组织纤维化是发病率的主要原因,特发性肺纤维化(IPF)是一种终末期疾病,其特征是肺中不断进行基质沉积。控制进行性纤维化的机制尚不清楚。肌成纤维细胞在组织重塑部位积累,并产生细胞外基质成分,如胶原蛋白和透明质酸(HA),最终损害器官功能。我们发现,肌成纤维细胞中 HAS2(透明质酸合酶 2)的靶向过表达导致侵袭性表型,在博来霉素诱导损伤后导致严重的肺纤维化和死亡。过表达 HAS2 的转基因小鼠来源的成纤维细胞表现出更大的侵袭基质能力。间质细胞中 HAS2 的条件性缺失消除了侵袭性成纤维细胞表型,阻碍了肌成纤维细胞的积累,并抑制了肺纤维化的发展。在缺乏 CD44 的情况下,侵袭表型和进行性纤维化均受到抑制。体内用阻断 CD44 的抗体治疗可减少小鼠的肺纤维化。最后,从 IPF 患者中分离出的成纤维细胞表现出侵袭性表型,该表型也依赖于 HAS2 和 CD44。了解导致侵袭性成纤维细胞表型的机制可能为严重组织纤维化疾病的治疗提供新的方法。

https://cdn.ncbi.nlm.nih.gov/pmc/blobs/5bcf/3135364/035966b24c06/JEM_20102510_RGB_Fig1.jpg

文献AI研究员

20分钟写一篇综述,助力文献阅读效率提升50倍。

立即体验

用中文搜PubMed

大模型驱动的PubMed中文搜索引擎

马上搜索

文档翻译

学术文献翻译模型,支持多种主流文档格式。

立即体验