• 文献检索
  • 文档翻译
  • 深度研究
  • 学术资讯
  • Suppr Zotero 插件Zotero 插件
  • 邀请有礼
  • 套餐&价格
  • 历史记录
应用&插件
Suppr Zotero 插件Zotero 插件浏览器插件Mac 客户端Windows 客户端微信小程序
定价
高级版会员购买积分包购买API积分包
服务
文献检索文档翻译深度研究API 文档MCP 服务
关于我们
关于 Suppr公司介绍联系我们用户协议隐私条款
关注我们

Suppr 超能文献

核心技术专利:CN118964589B侵权必究
粤ICP备2023148730 号-1Suppr @ 2026

文献检索

告别复杂PubMed语法,用中文像聊天一样搜索,搜遍4000万医学文献。AI智能推荐,让科研检索更轻松。

立即免费搜索

文件翻译

保留排版,准确专业,支持PDF/Word/PPT等文件格式,支持 12+语言互译。

免费翻译文档

深度研究

AI帮你快速写综述,25分钟生成高质量综述,智能提取关键信息,辅助科研写作。

立即免费体验

SR-A 配体和 M-CSF 通过激活 p38 MAPK 动态调节原代巨噬细胞中 SR-A 的表达和功能。

SR-A ligand and M-CSF dynamically regulate SR-A expression and function in primary macrophages via p38 MAPK activation.

机构信息

Department of Pathology, University of Arkansas for Medical Sciences, Little Rock, Arkansas 72205, USA.

出版信息

BMC Immunol. 2011 Jul 7;12:37. doi: 10.1186/1471-2172-12-37.

DOI:10.1186/1471-2172-12-37
PMID:21736734
原文链接:https://pmc.ncbi.nlm.nih.gov/articles/PMC3141791/
Abstract

BACKGROUND

Inflammation is characterized by dynamic changes in the expression of cytokines, such as M-CSF, and modifications of lipids and proteins that result in the formation of ligands for Class A Scavenger Receptors (SR-A). These changes are associated with altered SR-A expression in macrophages; however, the intracellular signal pathways involved and the extent to which SR-A ligands regulate SR-A expression are not well defined. To address these questions, SR-A expression and function were examined in resident mouse peritoneal macrophages incubated with M-CSF or the selective SR-A ligand acetylated-LDL (AcLDL).

RESULTS

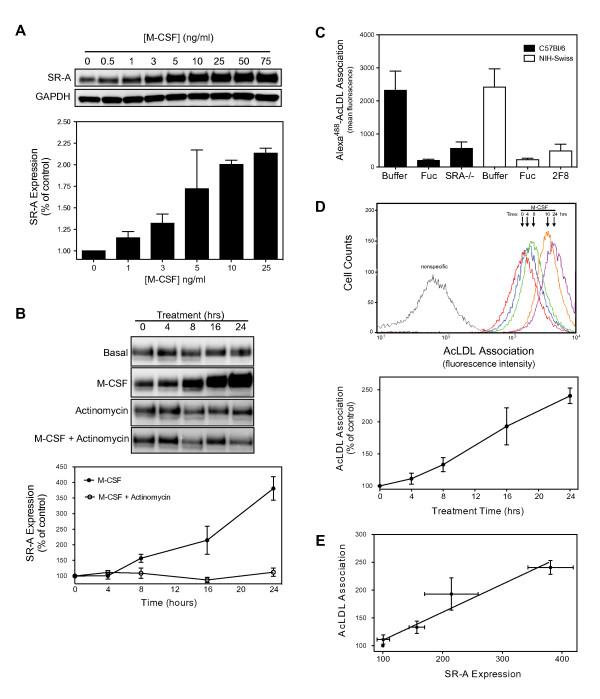
M-CSF increased SR-A expression and function, and required the specific activation of p38 MAPK, but not ERK1/2 or JNK. Increased SR-A expression and function returned to basal levels 72 hours after removing M-CSF. We next determined whether prolonged incubation of macrophages with SR-A ligand alters SR-A expression. In contrast to most receptors, which are down-regulated by chronic exposure to ligand, SR-A expression was reversibly increased by incubating macrophages with AcLDL. AcLDL activated p38 in wild-type macrophages but not in SR-A-/- macrophages, and p38 activation was specifically required for AcLDL-induced SR-A expression.

CONCLUSIONS

These results demonstrate that in resident macrophages SR-A expression and function can be dynamically regulated by changes in the macrophage microenvironment that are typical of inflammatory processes. In particular, our results indicate a previously unrecognized role for ligand binding to SR-A in up-regulating SR-A expression and activating p38 MAPK. In this way, SR-A may modulate inflammatory responses by enhancing macrophage uptake of modified protein/lipid, bacteria, and cell debris; and by regulating the production of inflammatory cytokines, growth factors, and proteolytic enzymes.

摘要

背景

炎症的特征是细胞因子(如 M-CSF)的表达发生动态变化,脂质和蛋白质发生修饰,从而形成 A 类清道夫受体(SR-A)的配体。这些变化与巨噬细胞中 SR-A 表达的改变有关;然而,涉及的细胞内信号通路以及 SR-A 配体调节 SR-A 表达的程度尚不清楚。为了解决这些问题,在孵育 M-CSF 或选择性 SR-A 配体乙酰化 LDL(AcLDL)的常驻小鼠腹腔巨噬细胞中检查了 SR-A 的表达和功能。

结果

M-CSF 增加了 SR-A 的表达和功能,并且需要 p38 MAPK 的特异性激活,而不依赖于 ERK1/2 或 JNK。去除 M-CSF 72 小时后,SR-A 的表达和功能恢复到基础水平。我们接下来确定巨噬细胞与 SR-A 配体的长期孵育是否改变了 SR-A 的表达。与大多数受体不同,这些受体在慢性暴露于配体时被下调,而 SR-A 的表达在巨噬细胞用 AcLDL 孵育时被可逆地增加。AcLDL 在野生型巨噬细胞中激活了 p38,但在 SR-A-/-巨噬细胞中没有,并且 p38 的激活是 AcLDL 诱导的 SR-A 表达所必需的。

结论

这些结果表明,在常驻巨噬细胞中,巨噬细胞微环境的变化可以动态调节 SR-A 的表达和功能,这种变化是炎症过程的典型特征。特别是,我们的结果表明,配体与 SR-A 的结合在上调 SR-A 表达和激活 p38 MAPK 方面具有以前未被认识到的作用。通过这种方式,SR-A 可以通过增强巨噬细胞对修饰蛋白/脂质、细菌和细胞碎片的摄取,以及通过调节炎症细胞因子、生长因子和蛋白水解酶的产生,来调节炎症反应。

https://cdn.ncbi.nlm.nih.gov/pmc/blobs/5caa/3141791/6cb6f97b4594/1471-2172-12-37-4.jpg
https://cdn.ncbi.nlm.nih.gov/pmc/blobs/5caa/3141791/48302aacc0c2/1471-2172-12-37-1.jpg
https://cdn.ncbi.nlm.nih.gov/pmc/blobs/5caa/3141791/98162c95e2a2/1471-2172-12-37-2.jpg
https://cdn.ncbi.nlm.nih.gov/pmc/blobs/5caa/3141791/4494c2b04a1b/1471-2172-12-37-3.jpg
https://cdn.ncbi.nlm.nih.gov/pmc/blobs/5caa/3141791/6cb6f97b4594/1471-2172-12-37-4.jpg
https://cdn.ncbi.nlm.nih.gov/pmc/blobs/5caa/3141791/48302aacc0c2/1471-2172-12-37-1.jpg
https://cdn.ncbi.nlm.nih.gov/pmc/blobs/5caa/3141791/98162c95e2a2/1471-2172-12-37-2.jpg
https://cdn.ncbi.nlm.nih.gov/pmc/blobs/5caa/3141791/4494c2b04a1b/1471-2172-12-37-3.jpg
https://cdn.ncbi.nlm.nih.gov/pmc/blobs/5caa/3141791/6cb6f97b4594/1471-2172-12-37-4.jpg

相似文献

1
SR-A ligand and M-CSF dynamically regulate SR-A expression and function in primary macrophages via p38 MAPK activation.SR-A 配体和 M-CSF 通过激活 p38 MAPK 动态调节原代巨噬细胞中 SR-A 的表达和功能。
BMC Immunol. 2011 Jul 7;12:37. doi: 10.1186/1471-2172-12-37.
2
Native and modified low density lipoproteins increase the functional expression of the macrophage class B scavenger receptor, CD36.天然和修饰的低密度脂蛋白可增加巨噬细胞B类清道夫受体CD36的功能性表达。
J Biol Chem. 1997 Aug 22;272(34):21654-9. doi: 10.1074/jbc.272.34.21654.
3
Increased stability of phosphatase and tensin homolog by intermedin leading to scavenger receptor A inhibition of macrophages reduces atherosclerosis in apolipoprotein E-deficient mice.中介素增强磷酸酶和张力蛋白同源物稳定性,从而抑制巨噬细胞清道夫受体 A,减少载脂蛋白 E 缺陷小鼠的动脉粥样硬化。
J Mol Cell Cardiol. 2012 Oct;53(4):509-20. doi: 10.1016/j.yjmcc.2012.07.006. Epub 2012 Jul 25.
4
Regulation of acetylated low density lipoprotein uptake in macrophages by pertussis toxin-sensitive G proteins.百日咳毒素敏感的G蛋白对巨噬细胞中乙酰化低密度脂蛋白摄取的调节
J Lipid Res. 2000 May;41(5):807-13.
5
Macrophage colony-stimulating factor rapidly enhances beta-migrating very low density lipoprotein metabolism in macrophages through activation of a Gi/o protein signaling pathway.
J Biol Chem. 2000 Nov 17;275(46):35807-13. doi: 10.1074/jbc.M001797200.
6
Caveolae-dependent endocytosis is required for class A macrophage scavenger receptor-mediated apoptosis in macrophages.小窝依赖内吞作用是 A 型巨噬细胞清道夫受体介导的巨噬细胞凋亡所必需的。
J Biol Chem. 2011 Mar 11;286(10):8231-8239. doi: 10.1074/jbc.M110.145888. Epub 2011 Jan 4.
7
TLR2 and TLR4 agonists synergistically up-regulate SR-A in RAW264.7 through p38.Toll样受体2(TLR2)和Toll样受体4(TLR4)激动剂通过p38协同上调RAW264.7细胞中清道夫受体A(SR-A)的表达。
Mol Immunol. 2007 Mar;44(9):2315-23. doi: 10.1016/j.molimm.2006.11.013. Epub 2006 Dec 14.
8
Varenicline enhances oxidized LDL uptake by increasing expression of LOX-1 and CD36 scavenger receptors through α nAChR in macrophages.伐尼克兰通过α烟碱型乙酰胆碱受体增加巨噬细胞中凝集素样氧化低密度脂蛋白受体1(LOX-1)和CD36清道夫受体的表达,从而增强氧化型低密度脂蛋白的摄取。
Toxicology. 2017 Apr 1;380:62-71. doi: 10.1016/j.tox.2017.02.006. Epub 2017 Feb 12.
9
Human protein S inhibits the uptake of AcLDL and expression of SR-A through Mer receptor tyrosine kinase in human macrophages.人蛋白S通过Mer受体酪氨酸激酶抑制人巨噬细胞中乙酰化低密度脂蛋白的摄取和清道夫受体A的表达。
Blood. 2009 Jan 1;113(1):165-74. doi: 10.1182/blood-2008-05-158048. Epub 2008 Oct 15.
10
CD14 is a key mediator of both lysophosphatidic acid and lipopolysaccharide induction of foam cell formation.CD14是溶血磷脂酸和脂多糖诱导泡沫细胞形成的关键介质。
J Biol Chem. 2017 Sep 1;292(35):14391-14400. doi: 10.1074/jbc.M117.781807. Epub 2017 Jul 13.

引用本文的文献

1
Phagosome Maturation in Macrophages is Enhanced by p38α MAPK Signaling.巨噬细胞中的吞噬体成熟通过p38α丝裂原活化蛋白激酶信号传导得以增强。
bioRxiv. 2025 Jul 6:2025.07.03.662985. doi: 10.1101/2025.07.03.662985.
2
Roles and mechanisms of garlic and its extracts on atherosclerosis: A review.大蒜及其提取物在动脉粥样硬化中的作用和机制:综述
Front Pharmacol. 2022 Oct 3;13:954938. doi: 10.3389/fphar.2022.954938. eCollection 2022.
3
Identification of a novel monocytic phenotype in Classic Hodgkin Lymphoma tumor microenvironment.在经典霍奇金淋巴瘤肿瘤微环境中鉴定一种新型单核细胞表型。

本文引用的文献

1
TLR2 and TLR4 agonists synergistically up-regulate SR-A in RAW264.7 through p38.Toll样受体2(TLR2)和Toll样受体4(TLR4)激动剂通过p38协同上调RAW264.7细胞中清道夫受体A(SR-A)的表达。
Mol Immunol. 2007 Mar;44(9):2315-23. doi: 10.1016/j.molimm.2006.11.013. Epub 2006 Dec 14.
2
The effect of class a scavenger receptor deficiency in bone.A类清道夫受体缺乏对骨骼的影响。
J Biol Chem. 2007 Feb 16;282(7):4653-4660. doi: 10.1074/jbc.M608552200. Epub 2006 Dec 13.
3
The role of the NADPH oxidase complex, p38 MAPK, and Akt in regulating human monocyte/macrophage survival.
PLoS One. 2019 Nov 12;14(11):e0224621. doi: 10.1371/journal.pone.0224621. eCollection 2019.
4
Regulation of the maturation of human monocytes into immunosuppressive macrophages.人类单核细胞向免疫抑制性巨噬细胞成熟的调控。
Blood Adv. 2017 Dec 4;1(26):2510-2519. doi: 10.1182/bloodadvances.2017011221. eCollection 2017 Dec 12.
5
Malondialdehyde-Acetaldehyde-Adducted Surfactant Protein Alters Macrophage Functions Through Scavenger Receptor A.丙二醛-乙醛加合物表面活性蛋白通过清道夫受体A改变巨噬细胞功能。
Alcohol Clin Exp Res. 2016 Dec;40(12):2563-2572. doi: 10.1111/acer.13248. Epub 2016 Oct 26.
6
New Insight into Atherosclerosis in Hemodialysis Patients: Overexpression of Scavenger Receptor and Macrophage Colony-Stimulating Factor Genes.血液透析患者动脉粥样硬化的新见解:清道夫受体和巨噬细胞集落刺激因子基因的过表达
Nephron Extra. 2016 Aug 27;6(2):22-30. doi: 10.1159/000448486. eCollection 2016 May-Aug.
7
Role of TGFβ signaling in the pathogenesis of Alzheimer's disease.转化生长因子β信号通路在阿尔茨海默病发病机制中的作用。
Front Cell Neurosci. 2015 Oct 28;9:426. doi: 10.3389/fncel.2015.00426. eCollection 2015.
8
Monocyte activation from interferon-α in HIV infection increases acetylated LDL uptake and ROS production.HIV感染中α干扰素介导的单核细胞激活会增加乙酰化低密度脂蛋白摄取及活性氧生成。
J Interferon Cytokine Res. 2014 Oct;34(10):822-8. doi: 10.1089/jir.2013.0152. Epub 2014 Apr 14.
9
Effect of cinnamon water extract on monocyte-to-macrophage differentiation and scavenger receptor activity.肉桂水提取物对单核细胞向巨噬细胞分化及清道夫受体活性的影响。
BMC Complement Altern Med. 2014 Mar 7;14:90. doi: 10.1186/1472-6882-14-90.
10
TRAIL/DR5 signaling promotes macrophage foam cell formation by modulating scavenger receptor expression.TRAIL/DR5信号通路通过调节清道夫受体表达促进巨噬细胞泡沫细胞形成。
PLoS One. 2014 Jan 22;9(1):e87059. doi: 10.1371/journal.pone.0087059. eCollection 2014.
NADPH氧化酶复合物、p38丝裂原活化蛋白激酶和Akt在调节人单核细胞/巨噬细胞存活中的作用。
Am J Respir Cell Mol Biol. 2007 Jan;36(1):68-77. doi: 10.1165/rcmb.2006-0165OC. Epub 2006 Aug 24.
4
p38 mitogen-activated protein kinase (MAPK) in rheumatoid arthritis.类风湿关节炎中的p38丝裂原活化蛋白激酶(MAPK)
Mini Rev Med Chem. 2006 Aug;6(8):867-74. doi: 10.2174/138955706777934982.
5
Colony-stimulating factor-1 in immunity and inflammation.集落刺激因子-1在免疫与炎症中的作用
Curr Opin Immunol. 2006 Feb;18(1):39-48. doi: 10.1016/j.coi.2005.11.006. Epub 2005 Dec 6.
6
Requirement of JNK2 for scavenger receptor A-mediated foam cell formation in atherogenesis.动脉粥样硬化形成过程中清道夫受体A介导的泡沫细胞形成对JNK2的需求。
Science. 2004 Nov 26;306(5701):1558-61. doi: 10.1126/science.1101909.
7
Expression of class A scavenger receptor is enhanced by high glucose in vitro and under diabetic conditions in vivo: one mechanism for an increased rate of atherosclerosis in diabetes.在体外高糖环境以及体内糖尿病状态下,A类清道夫受体的表达均会增强:这是糖尿病中动脉粥样硬化发生率增加的一种机制。
J Biol Chem. 2005 Feb 4;280(5):3355-64. doi: 10.1074/jbc.M408715200. Epub 2004 Nov 19.
8
CSF-1 regulation of the wandering macrophage: complexity in action.集落刺激因子-1对游走巨噬细胞的调控:作用中的复杂性
Trends Cell Biol. 2004 Nov;14(11):628-38. doi: 10.1016/j.tcb.2004.09.016.
9
Effects of RWJ 67657, a p38 mitogen activated protein kinase (MAPK) inhibitor, on the production of inflammatory mediators by rheumatoid synovial fibroblasts.p38丝裂原活化蛋白激酶(MAPK)抑制剂RWJ 67657对类风湿性滑膜成纤维细胞炎症介质产生的影响。
Ann Rheum Dis. 2004 Nov;63(11):1453-9. doi: 10.1136/ard.2003.013011.
10
Reduced infiltration of class A scavenger receptor positive antigen-presenting cells is associated with prostate cancer progression.A类清道夫受体阳性抗原呈递细胞浸润减少与前列腺癌进展相关。
Cancer Res. 2004 Mar 15;64(6):2076-82. doi: 10.1158/0008-5472.can-03-4072.