Centro de Investigación Biomédica en Red de Enfermedades Hepáticas y Digestivas, Instituto Carlos III Corsega 180, 08036, Barcelona, Spain.
Nucleic Acids Res. 2011 Oct;39(19):8457-71. doi: 10.1093/nar/gkr451. Epub 2011 Jul 8.
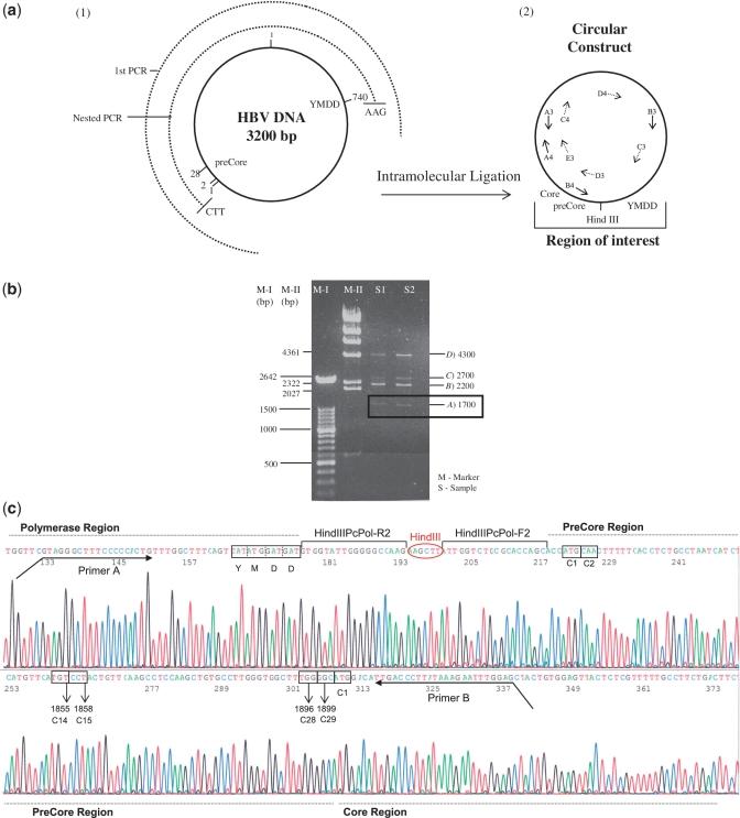
Hepatitis B virus (HBV) pregenomic RNA contains a hairpin structure (ε) located in the preCore region, essential for viral replication. ε stability is enhanced by the presence of preCore variants and ε is recognized by the HBV polymerase (Pol). Mutations in the retrotranscriptase domain (YMDD) of Pol are associated with treatment resistance. The aim of this study was to analyze the preCore region and YMDD motif by ultra-deep pyrosequencing (UDPS). To evaluate the UDPS error rate, an internal control sequence was inserted in the amplicon. A newly developed technique enabled simultaneous analysis of the preCore region and Pol in the same viral genome, as well as the conserved sequence of the internal control. Nucleotide errors in HindIII yielded a UDPS error rate <0.05%. UDPS study confirmed the possibility of simultaneous detection of preCore and YMDD mutations, and demonstrated the complexity of the HBV quasispecies and cooperation between viruses. Thermodynamic stability of the ε signal was found to be the main constraint for selecting main preCore mutations. Analysis of ε-signal variability suggested the essential nature of the ε structural motif and that certain nucleotides may be involved in ε signal functions.
乙型肝炎病毒 (HBV) 前基因组 RNA 包含一个发夹结构 (ε),位于前核心区,对病毒复制至关重要。ε 的稳定性受前核心区变异体的影响,并且 ε 被 HBV 聚合酶 (Pol) 识别。Pol 逆转录酶域 (YMDD) 的突变与治疗耐药性相关。本研究旨在通过超深度焦磷酸测序 (UDPS) 分析前核心区和 YMDD 基序。为了评估 UDPS 的错误率,在扩增子中插入了一个内部对照序列。新开发的技术能够同时分析同一病毒基因组中的前核心区和 Pol,以及内部对照的保守序列。HindIII 中的核苷酸错误导致 UDPS 错误率 <0.05%。UDPS 研究证实了同时检测前核心和 YMDD 突变的可能性,并证明了 HBV 准种的复杂性和病毒之间的合作。ε 信号的热力学稳定性被发现是选择主要前核心突变的主要限制因素。ε 信号变异性的分析表明 ε 结构基序的本质,并暗示某些核苷酸可能参与 ε 信号功能。