• 文献检索
  • 文档翻译
  • 深度研究
  • 学术资讯
  • Suppr Zotero 插件Zotero 插件
  • 邀请有礼
  • 套餐&价格
  • 历史记录
应用&插件
Suppr Zotero 插件Zotero 插件浏览器插件Mac 客户端Windows 客户端微信小程序
定价
高级版会员购买积分包购买API积分包
服务
文献检索文档翻译深度研究API 文档MCP 服务
关于我们
关于 Suppr公司介绍联系我们用户协议隐私条款
关注我们

Suppr 超能文献

核心技术专利:CN118964589B侵权必究
粤ICP备2023148730 号-1Suppr @ 2026

文献检索

告别复杂PubMed语法,用中文像聊天一样搜索,搜遍4000万医学文献。AI智能推荐,让科研检索更轻松。

立即免费搜索

文件翻译

保留排版,准确专业,支持PDF/Word/PPT等文件格式,支持 12+语言互译。

免费翻译文档

深度研究

AI帮你快速写综述,25分钟生成高质量综述,智能提取关键信息,辅助科研写作。

立即免费体验

组织转谷氨酰胺酶 2 在高侵袭性 A431 肿瘤细胞获得间充质样表型中的作用。

Role of tissue transglutaminase 2 in the acquisition of a mesenchymal-like phenotype in highly invasive A431 tumor cells.

机构信息

Institute of Biochemical Sciences, National Taiwan University, Taipei, Taiwan.

出版信息

Mol Cancer. 2011 Jul 21;10:87. doi: 10.1186/1476-4598-10-87.

DOI:10.1186/1476-4598-10-87
PMID:21777419
原文链接:https://pmc.ncbi.nlm.nih.gov/articles/PMC3150327/
Abstract

BACKGROUND

Cancer progression is closely linked to the epithelial-mesenchymal transition (EMT) process. Studies have shown that there is increased expression of tissue tranglutaminase (TG2) in advanced invasive cancer cells. TG2 catalyzes the covalent cross-linking of proteins, exhibits G protein activity, and has been implicated in the modulation of cell adhesion, migration, invasion and cancer metastasis. This study explores the molecular mechanisms associated with TG2's involvement in the acquisition of the mesenchymal phenotype using the highly invasive A431-III subline and its parental A431-P cells.

RESULTS

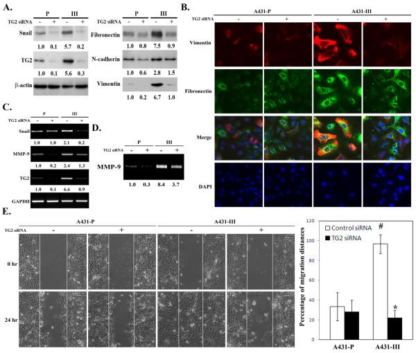
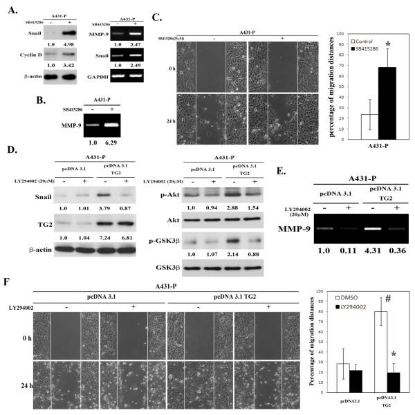
The A431-III tumor subline displays increased expression of TG2. This is accompanied by enhanced expression of the mesenchymal phenotype, and this expression is reversed by knockdown of endogenous TG2. Consistent with this, overexpression of TG2 in A431-P cells advanced the EMT process. Furthermore, TG2 induced the PI3K/Akt activation and GSK3β inactivation in A431 tumor cells and this increased Snail and MMP-9 expression resulting in higher cell motility. TG2 also upregulated NF-κB activity, which also enhanced Snail and MMP-9 expression resulting in greater cell motility; interestingly, this was associated with the formation of a TG2/NF-κB complex. TG2 facilitated acquisition of a mesenchymal phenotype, which was reversed by inhibitors of PI3K, GSK3 and NF-κB.

CONCLUSIONS

This study reveals that TG2 acts, at least in part, through activation of the PI3K/Akt and NF-κB signaling systems, which then induce the key mediators Snail and MMP-9 that facilitate the attainment of a mesenchymal phenotype. These findings support the possibility that TG2 is a promising target for cancer therapy.

摘要

背景

癌症的进展与上皮-间质转化(EMT)过程密切相关。研究表明,在晚期浸润性癌细胞中组织转谷氨酰胺酶(TG2)的表达增加。TG2 催化蛋白质的共价交联,表现出 G 蛋白活性,并与细胞黏附、迁移、侵袭和癌症转移的调节有关。本研究使用高侵袭性 A431-III 亚系及其亲本 A431-P 细胞,探讨 TG2 参与获得间充质表型的分子机制。

结果

A431-III 肿瘤亚系显示 TG2 表达增加。这伴随着间充质表型的增强表达,并且这种表达通过内源性 TG2 的敲低而逆转。与此一致的是,在 A431-P 细胞中过表达 TG2 加速了 EMT 过程。此外,TG2 在 A431 肿瘤细胞中诱导 PI3K/Akt 激活和 GSK3β失活,从而增加 Snail 和 MMP-9 的表达,导致更高的细胞迁移性。TG2 还上调 NF-κB 活性,这也增强了 Snail 和 MMP-9 的表达,从而提高了细胞迁移性;有趣的是,这与 TG2/NF-κB 复合物的形成有关。TG2 促进获得间充质表型,这可以通过 PI3K、GSK3 和 NF-κB 的抑制剂逆转。

结论

本研究表明,TG2 至少部分通过激活 PI3K/Akt 和 NF-κB 信号通路发挥作用,然后诱导关键介质 Snail 和 MMP-9,从而促进获得间充质表型。这些发现支持 TG2 可能是癌症治疗的一个有前途的靶点。

https://cdn.ncbi.nlm.nih.gov/pmc/blobs/8913/3150327/289e6b933d21/1476-4598-10-87-6.jpg
https://cdn.ncbi.nlm.nih.gov/pmc/blobs/8913/3150327/eb404a83008f/1476-4598-10-87-1.jpg
https://cdn.ncbi.nlm.nih.gov/pmc/blobs/8913/3150327/a9d9e0cb673b/1476-4598-10-87-2.jpg
https://cdn.ncbi.nlm.nih.gov/pmc/blobs/8913/3150327/e82a804af96a/1476-4598-10-87-3.jpg
https://cdn.ncbi.nlm.nih.gov/pmc/blobs/8913/3150327/93c292c3ddd6/1476-4598-10-87-4.jpg
https://cdn.ncbi.nlm.nih.gov/pmc/blobs/8913/3150327/01c21eade8a8/1476-4598-10-87-5.jpg
https://cdn.ncbi.nlm.nih.gov/pmc/blobs/8913/3150327/289e6b933d21/1476-4598-10-87-6.jpg
https://cdn.ncbi.nlm.nih.gov/pmc/blobs/8913/3150327/eb404a83008f/1476-4598-10-87-1.jpg
https://cdn.ncbi.nlm.nih.gov/pmc/blobs/8913/3150327/a9d9e0cb673b/1476-4598-10-87-2.jpg
https://cdn.ncbi.nlm.nih.gov/pmc/blobs/8913/3150327/e82a804af96a/1476-4598-10-87-3.jpg
https://cdn.ncbi.nlm.nih.gov/pmc/blobs/8913/3150327/93c292c3ddd6/1476-4598-10-87-4.jpg
https://cdn.ncbi.nlm.nih.gov/pmc/blobs/8913/3150327/01c21eade8a8/1476-4598-10-87-5.jpg
https://cdn.ncbi.nlm.nih.gov/pmc/blobs/8913/3150327/289e6b933d21/1476-4598-10-87-6.jpg

相似文献

1
Role of tissue transglutaminase 2 in the acquisition of a mesenchymal-like phenotype in highly invasive A431 tumor cells.组织转谷氨酰胺酶 2 在高侵袭性 A431 肿瘤细胞获得间充质样表型中的作用。
Mol Cancer. 2011 Jul 21;10:87. doi: 10.1186/1476-4598-10-87.
2
Up-regulation of fibronectin and tissue transglutaminase promotes cell invasion involving increased association with integrin and MMP expression in A431 cells.纤维连接蛋白和组织转谷氨酰胺酶的上调促进了细胞侵袭,涉及与整合素和 MMP 表达的增加相关联,在 A431 细胞中。
Anticancer Res. 2010 Oct;30(10):4177-86.
3
Evidence that GTP-binding domain but not catalytic domain of transglutaminase 2 is essential for epithelial-to-mesenchymal transition in mammary epithelial cells.证据表明,转谷氨酰胺酶 2 的 GTP 结合结构域而非催化结构域对于乳腺上皮细胞中的上皮-间充质转化是必需的。
Breast Cancer Res. 2012 Jan 6;14(1):R4. doi: 10.1186/bcr3085.
4
Matrix metalloproteinase-9 cooperates with transcription factor Snail to induce epithelial-mesenchymal transition.基质金属蛋白酶-9 与转录因子 Snail 合作诱导上皮-间充质转化。
Cancer Sci. 2011 Apr;102(4):815-27. doi: 10.1111/j.1349-7006.2011.01861.x. Epub 2011 Feb 9.
5
Role of fucosyltransferase IV in epithelial-mesenchymal transition in breast cancer cells.岩藻糖基转移酶 IV 在乳腺癌细胞上皮间质转化中的作用。
Cell Death Dis. 2013 Jul 25;4(7):e735. doi: 10.1038/cddis.2013.241.
6
Elongation factor-2 kinase regulates TG2/β1 integrin/Src/uPAR pathway and epithelial-mesenchymal transition mediating pancreatic cancer cells invasion.延伸因子2激酶调节TG2/β1整合素/Src/尿激酶型纤溶酶原激活物受体途径以及介导胰腺癌细胞侵袭的上皮-间质转化。
J Cell Mol Med. 2014 Nov;18(11):2235-51. doi: 10.1111/jcmm.12361. Epub 2014 Sep 12.
7
Tissue transglutaminase as a central mediator in inflammation-induced progression of breast cancer.组织转谷氨酰胺酶作为炎症诱导的乳腺癌进展中的核心介质。
Breast Cancer Res. 2013 Feb 25;15(1):202. doi: 10.1186/bcr3371.
8
Epithelial-to-mesenchymal transition and ovarian tumor progression induced by tissue transglutaminase.组织转谷氨酰胺酶诱导的上皮间质转化与卵巢肿瘤进展。
Cancer Res. 2009 Dec 15;69(24):9192-201. doi: 10.1158/0008-5472.CAN-09-1257.
9
Tissue transglutaminase constitutively activates HIF-1α promoter and nuclear factor-κB via a non-canonical pathway.组织转谷氨酰胺酶通过非经典途径持续激活 HIF-1α 启动子和核因子-κB。
PLoS One. 2012;7(11):e49321. doi: 10.1371/journal.pone.0049321. Epub 2012 Nov 19.
10
CXCL8 induces epithelial-mesenchymal transition in colon cancer cells via the PI3K/Akt/NF-κB signaling pathway.CXCL8通过PI3K/Akt/NF-κB信号通路诱导结肠癌细胞发生上皮-间质转化。
Oncol Rep. 2017 Apr;37(4):2095-2100. doi: 10.3892/or.2017.5453. Epub 2017 Feb 14.

引用本文的文献

1
[Asperosaponin VI alleviates TNBS-induced Crohn's disease-like colitis in mice by reducing intestinal epithelial cell apoptosis via inhibiting the PI3K/AKT/NF-κB signaling pathway].刺五加皂苷VI通过抑制PI3K/AKT/NF-κB信号通路减少肠上皮细胞凋亡,从而减轻三硝基苯磺酸诱导的小鼠克罗恩病样结肠炎
Nan Fang Yi Ke Da Xue Xue Bao. 2024 Dec 20;44(12):2335-2346. doi: 10.12122/j.issn.1673-4254.2024.12.09.
2
NF-κB in biology and targeted therapy: new insights and translational implications.生物学与靶向治疗中的核因子-κB:新见解与转化意义
Signal Transduct Target Ther. 2024 Mar 4;9(1):53. doi: 10.1038/s41392-024-01757-9.
3

本文引用的文献

1
Matrix metalloproteinase-9 cooperates with transcription factor Snail to induce epithelial-mesenchymal transition.基质金属蛋白酶-9 与转录因子 Snail 合作诱导上皮-间充质转化。
Cancer Sci. 2011 Apr;102(4):815-27. doi: 10.1111/j.1349-7006.2011.01861.x. Epub 2011 Feb 9.
2
Up-regulation of fibronectin and tissue transglutaminase promotes cell invasion involving increased association with integrin and MMP expression in A431 cells.纤维连接蛋白和组织转谷氨酰胺酶的上调促进了细胞侵袭,涉及与整合素和 MMP 表达的增加相关联,在 A431 细胞中。
Anticancer Res. 2010 Oct;30(10):4177-86.
3
Tissue transglutaminase promotes drug resistance and invasion by inducing mesenchymal transition in mammary epithelial cells.
effects of undifferentiated callus extracts from L, L and L in normal and malignant human skin cells.
来自L、L和L的未分化愈伤组织提取物对正常和恶性人类皮肤细胞的影响。
Heliyon. 2023 May 24;9(6):e16480. doi: 10.1016/j.heliyon.2023.e16480. eCollection 2023 Jun.
4
The Role and Mechanism of Transglutaminase 2 in Regulating Hippocampal Neurogenesis after Traumatic Brain Injury.转谷氨酰胺酶 2 在创伤性脑损伤后调节海马神经发生中的作用和机制。
Cells. 2023 Feb 9;12(4):558. doi: 10.3390/cells12040558.
5
Co-Expression of Adaptor Protein FAM159B with Different Markers for Neuroendocrine Cells: An Immunocytochemical and Immunohistochemical Study.共表达衔接蛋白 FAM159B 与不同神经内分泌细胞标志物:免疫细胞化学和免疫组织化学研究。
Int J Mol Sci. 2022 Nov 4;23(21):13503. doi: 10.3390/ijms232113503.
6
The Selenium Yeast vs Selenium Methionine on Cell Viability, Selenoprotein Profile and Redox Status JNK/ P38 Pathway in Porcine Mammary Epithelial Cells.酵母硒与蛋氨酸硒对猪乳腺上皮细胞活力、硒蛋白谱及氧化还原状态JNK/P38信号通路的影响
Front Vet Sci. 2022 Apr 1;9:850935. doi: 10.3389/fvets.2022.850935. eCollection 2022.
7
UBE2S activates NF-κB signaling by binding with IκBα and promotes metastasis of lung adenocarcinoma cells.UBE2S 通过与 IκBα 结合激活 NF-κB 信号通路,并促进肺腺癌细胞的转移。
Cell Oncol (Dordr). 2021 Dec;44(6):1325-1338. doi: 10.1007/s13402-021-00639-4. Epub 2021 Sep 28.
8
Role of Tissue Transglutaminase Catalytic and Guanosine Triphosphate-Binding Domains in Renal Cell Carcinoma Progression.组织转谷氨酰胺酶催化结构域和鸟苷三磷酸结合结构域在肾细胞癌进展中的作用
ACS Omega. 2020 Oct 20;5(43):28273-28284. doi: 10.1021/acsomega.0c04226. eCollection 2020 Nov 3.
9
Cancer-associated Fibroblasts induce epithelial-mesenchymal transition the Transglutaminase 2-dependent IL-6/IL6R/STAT3 axis in Hepatocellular Carcinoma.肿瘤相关成纤维细胞通过 Transglutaminase 2 诱导肝细胞癌中的上皮间质转化及 IL-6/IL6R/STAT3 信号通路。
Int J Biol Sci. 2020 Jul 19;16(14):2542-2558. doi: 10.7150/ijbs.45446. eCollection 2020.
10
The Gαh/phospholipase C-δ1 interaction promotes autophagosome degradation by activating the Akt/mTORC1 pathway in metastatic triple-negative breast cancer.Gαh/磷脂酶 C-δ1 相互作用通过激活 Akt/mTORC1 通路促进转移性三阴性乳腺癌自噬体降解。
Aging (Albany NY). 2020 Jul 1;12(13):13023-13037. doi: 10.18632/aging.103390.
组织转谷氨酰胺酶通过诱导乳腺上皮细胞发生间质转化促进药物耐药和侵袭。
PLoS One. 2010 Oct 12;5(10):e13390. doi: 10.1371/journal.pone.0013390.
4
Epithelial-mesenchymal transition in cancer development and its clinical significance.癌症发展中的上皮-间充质转化及其临床意义。
Cancer Sci. 2010 Feb;101(2):293-9. doi: 10.1111/j.1349-7006.2009.01419.x. Epub 2009 Oct 28.
5
Epithelial-to-mesenchymal transition and ovarian tumor progression induced by tissue transglutaminase.组织转谷氨酰胺酶诱导的上皮间质转化与卵巢肿瘤进展。
Cancer Res. 2009 Dec 15;69(24):9192-201. doi: 10.1158/0008-5472.CAN-09-1257.
6
Epithelial-mesenchymal transitions in development and disease.发育与疾病中的上皮-间质转化
Cell. 2009 Nov 25;139(5):871-90. doi: 10.1016/j.cell.2009.11.007.
7
Tissue transglutaminase promotes or suppresses tumors depending on cell context.组织转谷氨酰胺酶根据细胞环境促进或抑制肿瘤。
Anticancer Res. 2009 Jun;29(6):1909-19.
8
The basics of epithelial-mesenchymal transition.上皮-间质转化的基础知识。
J Clin Invest. 2009 Jun;119(6):1420-8. doi: 10.1172/JCI39104.
9
EMT, the cytoskeleton, and cancer cell invasion.上皮-间质转化、细胞骨架与癌细胞侵袭
Cancer Metastasis Rev. 2009 Jun;28(1-2):15-33. doi: 10.1007/s10555-008-9169-0.
10
Transglutaminase 2 cross-linking of matrix proteins: biological significance and medical applications.基质蛋白的转谷氨酰胺酶2交联:生物学意义与医学应用
Amino Acids. 2009 Apr;36(4):659-70. doi: 10.1007/s00726-008-0190-y. Epub 2008 Nov 4.