• 文献检索
  • 文档翻译
  • 深度研究
  • 学术资讯
  • Suppr Zotero 插件Zotero 插件
  • 邀请有礼
  • 套餐&价格
  • 历史记录
应用&插件
Suppr Zotero 插件Zotero 插件浏览器插件Mac 客户端Windows 客户端微信小程序
定价
高级版会员购买积分包购买API积分包
服务
文献检索文档翻译深度研究API 文档MCP 服务
关于我们
关于 Suppr公司介绍联系我们用户协议隐私条款
关注我们

Suppr 超能文献

核心技术专利:CN118964589B侵权必究
粤ICP备2023148730 号-1Suppr @ 2026

文献检索

告别复杂PubMed语法,用中文像聊天一样搜索,搜遍4000万医学文献。AI智能推荐,让科研检索更轻松。

立即免费搜索

文件翻译

保留排版,准确专业,支持PDF/Word/PPT等文件格式,支持 12+语言互译。

免费翻译文档

深度研究

AI帮你快速写综述,25分钟生成高质量综述,智能提取关键信息,辅助科研写作。

立即免费体验

Claudin-7 在卵巢癌中经常过表达,并促进侵袭。

Claudin-7 is frequently overexpressed in ovarian cancer and promotes invasion.

机构信息

Laboratory of Cellular and Molecular Biology, National Institute on Aging, Baltimore, Maryland, United States of America.

出版信息

PLoS One. 2011;6(7):e22119. doi: 10.1371/journal.pone.0022119. Epub 2011 Jul 15.

DOI:10.1371/journal.pone.0022119
PMID:21789222
原文链接:https://pmc.ncbi.nlm.nih.gov/articles/PMC3137611/
Abstract

BACKGROUND

Claudins are tight junction proteins that are involved in tight junction formation and function. Previous studies have shown that claudin-7 is frequently upregulated in epithelial ovarian cancer (EOC) along with claudin-3 and claudin-4. Here, we investigate in detail the expression patterns of claudin-7, as well as its possible functions in EOC.

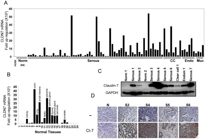
METHODOLOGY/PRINCIPAL FINDINGS: A total of 95 ovarian tissue samples (7 normal ovarian tissues, 65 serous carcinomas, 11 clear cell carcinomas, 8 endometrioid carcinomas and 4 mucinous carcinomas) were studied for claudin-7 expression. In real-time RT-PCR analysis, the gene for claudin-7, CLDN7, was found to be upregulated in all the tumor tissue samples studied. Similarly, immunohistochemical analysis and western blotting showed that claudin-7 protein was significantly overexpressed in the vast majority of EOCs. Small interfering RNA-mediated knockdown of claudin-7 in ovarian cancer cells led to significant changes in gene expression as measured by microarrays and validated by RT-PCR and immunoblotting. Analyses of the genes differentially expressed revealed that the genes altered in response to claudin-7 knockdown were associated with pathways implicated in various molecular and cellular functions such as cell cycle, cellular growth and proliferation, cell death, development, and cell movement. Through functional experiments in vitro, we found that both migration and invasion were altered in cells where CLDN7 had been knocked down or overexpressed. Interestingly, claudin-7 expression was associated with a net increase in invasion, but also with a decrease in migration.

CONCLUSION/SIGNIFICANCE: Our work shows that claudin-7 is significantly upregulated in EOC and that it may be functionally involved in ovarian carcinoma invasion. CLDN7 may therefore represent potential marker for ovarian cancer detection and a target for therapy.

摘要

背景

紧密连接蛋白 Claudin-7 与 Claudin-3 和 Claudin-4 一起在卵巢上皮性癌(EOC)中频繁上调。本研究旨在详细研究 Claudin-7 的表达模式及其在 EOC 中的可能作用。

方法/主要发现:共研究了 95 例卵巢组织样本(7 例正常卵巢组织、65 例浆液性癌、11 例透明细胞癌、8 例子宫内膜样癌和 4 例黏液性癌) Claudin-7 的表达。实时 RT-PCR 分析显示,研究的所有肿瘤组织样本中 Claudin-7 基因均上调。同样,免疫组化分析和 Western blot 显示 Claudin-7 蛋白在绝大多数 EOC 中显著过表达。卵巢癌细胞中 Claudin-7 的小干扰 RNA 介导敲低导致基因表达发生显著变化,通过微阵列分析,并通过 RT-PCR 和免疫印迹验证。差异表达基因分析显示,对 Claudin-7 敲低反应的基因与参与各种分子和细胞功能的途径相关,如细胞周期、细胞生长和增殖、细胞死亡、发育和细胞运动。通过体外功能实验,我们发现下调或过表达 CLDN7 均可改变细胞的迁移和侵袭能力。有趣的是,Claudin-7 的表达与侵袭的净增加有关,但与迁移的减少有关。

结论/意义:我们的工作表明 Claudin-7 在 EOC 中显著上调,并且可能在卵巢癌侵袭中具有功能作用。CLDN7 可能因此成为卵巢癌检测的潜在标志物和治疗靶点。

https://cdn.ncbi.nlm.nih.gov/pmc/blobs/0ca0/3137611/91ef2e8013ee/pone.0022119.g007.jpg
https://cdn.ncbi.nlm.nih.gov/pmc/blobs/0ca0/3137611/62fd6262504e/pone.0022119.g001.jpg
https://cdn.ncbi.nlm.nih.gov/pmc/blobs/0ca0/3137611/007ab3bee244/pone.0022119.g002.jpg
https://cdn.ncbi.nlm.nih.gov/pmc/blobs/0ca0/3137611/5990fe0dabb1/pone.0022119.g003.jpg
https://cdn.ncbi.nlm.nih.gov/pmc/blobs/0ca0/3137611/3b2e77d79363/pone.0022119.g004.jpg
https://cdn.ncbi.nlm.nih.gov/pmc/blobs/0ca0/3137611/4b9923a11cb8/pone.0022119.g005.jpg
https://cdn.ncbi.nlm.nih.gov/pmc/blobs/0ca0/3137611/7315f04e7109/pone.0022119.g006.jpg
https://cdn.ncbi.nlm.nih.gov/pmc/blobs/0ca0/3137611/91ef2e8013ee/pone.0022119.g007.jpg
https://cdn.ncbi.nlm.nih.gov/pmc/blobs/0ca0/3137611/62fd6262504e/pone.0022119.g001.jpg
https://cdn.ncbi.nlm.nih.gov/pmc/blobs/0ca0/3137611/007ab3bee244/pone.0022119.g002.jpg
https://cdn.ncbi.nlm.nih.gov/pmc/blobs/0ca0/3137611/5990fe0dabb1/pone.0022119.g003.jpg
https://cdn.ncbi.nlm.nih.gov/pmc/blobs/0ca0/3137611/3b2e77d79363/pone.0022119.g004.jpg
https://cdn.ncbi.nlm.nih.gov/pmc/blobs/0ca0/3137611/4b9923a11cb8/pone.0022119.g005.jpg
https://cdn.ncbi.nlm.nih.gov/pmc/blobs/0ca0/3137611/7315f04e7109/pone.0022119.g006.jpg
https://cdn.ncbi.nlm.nih.gov/pmc/blobs/0ca0/3137611/91ef2e8013ee/pone.0022119.g007.jpg

相似文献

1
Claudin-7 is frequently overexpressed in ovarian cancer and promotes invasion.Claudin-7 在卵巢癌中经常过表达,并促进侵袭。
PLoS One. 2011;6(7):e22119. doi: 10.1371/journal.pone.0022119. Epub 2011 Jul 15.
2
Tight junction proteins claudin-3 and claudin-4 are frequently overexpressed in ovarian cancer but not in ovarian cystadenomas.紧密连接蛋白claudin-3和claudin-4在卵巢癌中经常过度表达,但在卵巢囊腺瘤中则不然。
Clin Cancer Res. 2003 Jul;9(7):2567-75.
3
Suppression of the grainyhead transcription factor 2 gene (GRHL2) inhibits the proliferation, migration, invasion and mediates cell cycle arrest of ovarian cancer cells.颗粒头转录因子2基因(GRHL2)的抑制可抑制卵巢癌细胞的增殖、迁移、侵袭并介导细胞周期停滞。
Cell Cycle. 2017 Apr 3;16(7):693-706. doi: 10.1080/15384101.2017.1295181. Epub 2017 Feb 22.
4
Epidermal growth factor modulates claudins and tight junctional functions in ovarian cancer cell lines.表皮生长因子调节卵巢癌细胞系中的 Claudin 蛋白和紧密连接功能。
Histochem Cell Biol. 2012 Aug;138(2):323-38. doi: 10.1007/s00418-012-0956-x. Epub 2012 Apr 29.
5
Claudin-7 expression in human epithelial ovarian cancer.Claudin-7在人上皮性卵巢癌中的表达。
Int J Gynecol Cancer. 2008 Nov-Dec;18(6):1262-71. doi: 10.1111/j.1525-1438.2008.01194.x. Epub 2008 Feb 19.
6
Expression profile of tight junction protein claudin 3 and claudin 4 in ovarian serous adenocarcinoma with prognostic correlation.紧密连接蛋白claudin 3和claudin 4在卵巢浆液性腺癌中的表达谱及其与预后的相关性
Histol Histopathol. 2007 Nov;22(11):1185-95. doi: 10.14670/HH-22.1185.
7
Claudin-3 and claudin-4 expression in ovarian epithelial cells enhances invasion and is associated with increased matrix metalloproteinase-2 activity.卵巢上皮细胞中Claudin-3和Claudin-4的表达增强侵袭能力,并与基质金属蛋白酶-2活性增加相关。
Cancer Res. 2005 Aug 15;65(16):7378-85. doi: 10.1158/0008-5472.CAN-05-1036.
8
FOXM1 expression is significantly associated with chemotherapy resistance and adverse prognosis in non-serous epithelial ovarian cancer patients.在非浆液性上皮性卵巢癌患者中,FOXM1表达与化疗耐药及不良预后显著相关。
J Exp Clin Cancer Res. 2017 May 8;36(1):63. doi: 10.1186/s13046-017-0536-y.
9
High claudin-7 expression is associated with a poor response to platinum-based chemotherapy in epithelial ovarian carcinoma. Claudin-7 高表达与上皮性卵巢癌对铂类化疗的耐药性相关。
Eur J Cancer. 2011 Apr;47(6):918-25. doi: 10.1016/j.ejca.2010.11.007. Epub 2010 Dec 4.
10
Tight junction proteins claudin-3 and claudin-4 control tumor growth and metastases.紧密连接蛋白 Claudin-3 和 Claudin-4 控制肿瘤生长和转移。
Neoplasia. 2012 Oct;14(10):974-85. doi: 10.1593/neo.12942.

引用本文的文献

1
Tight junctional protein family, Claudins in cancer and cancer metastasis.紧密连接蛋白家族,claudins与癌症及癌症转移
Front Oncol. 2025 Jul 4;15:1596460. doi: 10.3389/fonc.2025.1596460. eCollection 2025.
2
Surviving on Limited Resources: Effects of Caloric Restriction on Growth, Gene Expression and Gut Microbiota in a Species With Male Pregnancy (Hippocampus erectus).在有限资源下生存:热量限制对雄性怀孕物种(直立海马)的生长、基因表达和肠道微生物群的影响。
Mol Ecol. 2025 May;34(9):e17754. doi: 10.1111/mec.17754. Epub 2025 Apr 7.
3
Expression and clinical significance of CLDN7 and its immune-related cells in breast cancer.

本文引用的文献

1
High claudin-7 expression is associated with a poor response to platinum-based chemotherapy in epithelial ovarian carcinoma. Claudin-7 高表达与上皮性卵巢癌对铂类化疗的耐药性相关。
Eur J Cancer. 2011 Apr;47(6):918-25. doi: 10.1016/j.ejca.2010.11.007. Epub 2010 Dec 4.
2
Molecular changes in brain aging and Alzheimer's disease are mirrored in experimentally silenced cortical neuron networks.大脑衰老和阿尔茨海默病中的分子变化在实验性沉默的皮质神经元网络中得到了反映。
Neurobiol Aging. 2012 Jan;33(1):205.e1-18. doi: 10.1016/j.neurobiolaging.2010.08.012. Epub 2010 Oct 13.
3
The claudins.
CLDN7 在乳腺癌中的表达及其与免疫相关细胞的临床意义。
Diagn Pathol. 2024 Aug 22;19(1):113. doi: 10.1186/s13000-024-01513-1.
4
The Expression of the Claudin Family of Proteins in Colorectal Cancer.Claudin 家族蛋白在结直肠癌中的表达。
Biomolecules. 2024 Feb 24;14(3):272. doi: 10.3390/biom14030272.
5
An exosome-based specific transcriptomic signature for profiling regulation patterns and modifying tumor immune microenvironment infiltration in triple-negative breast cancer.基于外泌体的特异性转录组特征分析,用于描绘三阴性乳腺癌中调节模式和改变肿瘤免疫微环境浸润的特征。
Front Immunol. 2023 Dec 6;14:1295558. doi: 10.3389/fimmu.2023.1295558. eCollection 2023.
6
Expression Profiles of Genes Related to Development and Progression of Endometriosis and Their Association with Paraben and Benzophenone Exposure.与子宫内膜异位症发生发展相关基因的表达谱及其与对羟苯甲酸酯和苯甲酮暴露的关系。
Int J Mol Sci. 2023 Nov 23;24(23):16678. doi: 10.3390/ijms242316678.
7
siRNA-mediated stathmin1 silencing inhibits proliferation of prostate carcinoma cell line.小干扰RNA介导的Stathmin1基因沉默抑制前列腺癌细胞系的增殖。
Turk J Biol. 2022 May 31;46(3):239-250. doi: 10.55730/1300-0152.2612. eCollection 2022.
8
cCPE Fusion Proteins as Molecular Probes to Detect Claudins and Tight Junction Dysregulation in Gastrointestinal Cell Lines, Tissue Explants and Patient-Derived Organoids.cCPE融合蛋白作为检测胃肠道细胞系、组织外植体和患者来源类器官中紧密连接蛋白及紧密连接失调的分子探针
Pharmaceutics. 2023 Jul 19;15(7):1980. doi: 10.3390/pharmaceutics15071980.
9
Human Claudin-7 -Interactions Are Not Crucial for Membrane-Membrane (-) Interactions.人Claudin-7相互作用对于膜-膜(-)相互作用并非至关重要。
Front Mol Biosci. 2022 Jun 27;9:908383. doi: 10.3389/fmolb.2022.908383. eCollection 2022.
10
Hypomethylated RRBP1 Potentiates Tumor Malignancy and Chemoresistance in Upper Tract Urothelial Carcinoma.低甲基化 RRBP1 增强上尿路上皮癌的肿瘤恶性程度和化疗耐药性。
Int J Mol Sci. 2021 Aug 16;22(16):8761. doi: 10.3390/ijms22168761.
紧密连接蛋白
Genome Biol. 2009;10(8):235. doi: 10.1186/gb-2009-10-8-235. Epub 2009 Aug 26.
4
Ovarian low-grade and high-grade serous carcinoma: pathogenesis, clinicopathologic and molecular biologic features, and diagnostic problems.卵巢低级别和高级别浆液性癌:发病机制、临床病理及分子生物学特征,以及诊断问题
Adv Anat Pathol. 2009 Sep;16(5):267-82. doi: 10.1097/PAP.0b013e3181b4fffa.
5
The molecular signature of endometriosis-associated endometrioid ovarian cancer differs significantly from endometriosis-independent endometrioid ovarian cancer.子宫内膜异位症相关子宫内膜样卵巢癌的分子特征与非子宫内膜异位症相关子宫内膜样卵巢癌有显著差异。
Fertil Steril. 2010 Sep;94(4):1212-1217. doi: 10.1016/j.fertnstert.2009.06.039. Epub 2009 Jul 30.
6
Claudin-7 regulates EpCAM-mediated functions in tumor progression.Claudin-7在肿瘤进展中调节EpCAM介导的功能。
Mol Cancer Res. 2009 Mar;7(3):285-99. doi: 10.1158/1541-7786.MCR-08-0200. Epub 2009 Mar 10.
7
Altered gene expression in breast cancer liver metastases.乳腺癌肝转移中基因表达的改变。
Int J Cancer. 2009 Apr 1;124(7):1503-16. doi: 10.1002/ijc.24131.
8
Regulation of prostate-specific antigen expression by the junctional adhesion molecule A.连接黏附分子A对前列腺特异性抗原表达的调控
Urology. 2009 May;73(5):1119-25. doi: 10.1016/j.urology.2008.02.060. Epub 2008 Jul 7.
9
Defective claudin-7 regulation by Tcf-4 and Sox-9 disrupts the polarity and increases the tumorigenicity of colorectal cancer cells.Tcf-4和Sox-9对claudin-7的调节缺陷会破坏极性并增加结肠癌细胞的致瘤性。
Cancer Res. 2008 Jun 1;68(11):4258-68. doi: 10.1158/0008-5472.CAN-07-5805.
10
The tumor antigen EpCAM: tetraspanins and the tight junction protein claudin-7, new partners, new functions.肿瘤抗原EpCAM:四跨膜蛋白与紧密连接蛋白claudin-7,新伙伴,新功能。
Front Biosci. 2008 May 1;13:5847-65. doi: 10.2741/3121.