Suppr超能文献

表皮生长因子诱导乳腺癌细胞上皮间质转化过程中嘌呤能受体介导电信号的重构。

Remodeling of purinergic receptor-mediated Ca2+ signaling as a consequence of EGF-induced epithelial-mesenchymal transition in breast cancer cells.

机构信息

School of Pharmacy, The University of Queensland, Brisbane, Queensland, Australia.

出版信息

PLoS One. 2011;6(8):e23464. doi: 10.1371/journal.pone.0023464. Epub 2011 Aug 5.

Abstract

BACKGROUND

The microenvironment plays a pivotal role in tumor cell proliferation, survival and migration. Invasive cancer cells face a new set of environmental challenges as they breach the basement membrane and colonize distant organs during the process of metastasis. Phenotypic switching, such as that which occurs during epithelial-mesenchymal transition (EMT), may be associated with a remodeling of cell surface receptors and thus altered responses to signals from the tumor microenvironment.

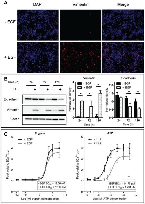
METHODOLOGY/PRINCIPAL FINDINGS: We assessed changes in intracellular Ca(2+) in cells loaded with Fluo-4 AM using a fluorometric imaging plate reader (FLIPR(TETRA)) and observed significant changes in the potency of ATP (EC(50) 0.175 µM (-EGF) versus 1.731 µM (+EGF), P<0.05), and the nature of the ATP-induced Ca(2+) transient, corresponding with a 10-fold increase in the mesenchymal marker vimentin (P<0.05). We observed no change in the sensitivity to PAR2-mediated Ca(2+) signaling, indicating that these alterations are not simply a consequence of changes in global Ca(2+) homeostasis. To determine whether changes in ATP-mediated Ca(2+) signaling are preceded by alterations in the transcriptional profile of purinergic receptors, we analyzed the expression of a panel of P2X ionotropic and P2Y metabotropic purinergic receptors using real-time RT-PCR and found significant and specific alterations in the suite of ATP-activated purinergic receptors during EGF-induced EMT in breast cancer cells. Our studies are the first to show that P2X(5) ionotropic receptors are enriched in the mesenchymal phenotype and that silencing of P2X(5) leads to a significant reduction (25%, P<0.05) in EGF-induced vimentin protein expression.

CONCLUSIONS

The acquisition of a new suite of cell surface purinergic receptors is a feature of EGF-mediated EMT in MDA-MB-468 breast cancer cells. Such changes may impart advantageous phenotypic traits and represent a novel mechanism for the targeting of cancer metastasis.

摘要

背景

微环境在肿瘤细胞增殖、存活和迁移中起着关键作用。在转移过程中,浸润性癌细胞突破基底膜并在远处器官定植时,会面临一系列新的环境挑战。表型转换,如上皮-间充质转化(EMT)过程中发生的转换,可能与细胞表面受体的重塑有关,从而改变对肿瘤微环境信号的反应。

方法/主要发现:我们使用荧光成像板读取器(FLIPR(TETRA))评估细胞内钙离子(Ca2+)在加载 Fluo-4 AM 后的变化,并观察到 ATP 效力的显著变化(EC50 为 0.175 µM(-EGF)与 1.731 µM(+EGF)相比,P<0.05),以及 ATP 诱导的 Ca2+瞬变的性质,与间充质标志物波形蛋白的 10 倍增加相对应(P<0.05)。我们观察到对 PAR2 介导的 Ca2+信号的敏感性没有变化,表明这些变化不仅仅是由于整体 Ca2+动态平衡的变化。为了确定 ATP 介导的 Ca2+信号变化是否先于嘌呤能受体转录谱的改变,我们使用实时 RT-PCR 分析了一组 P2X 离子型和 P2Y 代谢型嘌呤能受体的表达,发现了在乳腺癌细胞中 EGF 诱导的 EMT 过程中,ATP 激活的嘌呤能受体的表达发生了显著而特异性的改变。我们的研究首次表明,P2X(5)离子型受体在间充质表型中富集,并且沉默 P2X(5)导致 EGF 诱导的波形蛋白蛋白表达显著减少(25%,P<0.05)。

结论

在 MDA-MB-468 乳腺癌细胞中,EGF 介导的 EMT 获得了一套新的细胞表面嘌呤能受体。这种变化可能赋予有利的表型特征,并代表了靶向癌症转移的新机制。

https://cdn.ncbi.nlm.nih.gov/pmc/blobs/462c/3151299/116eeaafc375/pone.0023464.g001.jpg

文献AI研究员

20分钟写一篇综述,助力文献阅读效率提升50倍。

立即体验

用中文搜PubMed

大模型驱动的PubMed中文搜索引擎

马上搜索

文档翻译

学术文献翻译模型,支持多种主流文档格式。

立即体验