Suppr超能文献

分层模块化神经网络中的持续活动:自组织临界性和振荡。

Sustained activity in hierarchical modular neural networks: self-organized criticality and oscillations.

机构信息

Department of Physics, Hong Kong Baptist University Hong Kong, China.

出版信息

Front Comput Neurosci. 2011 Jun 29;5:30. doi: 10.3389/fncom.2011.00030. eCollection 2011.

Abstract

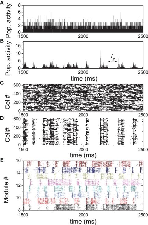
Cerebral cortical brain networks possess a number of conspicuous features of structure and dynamics. First, these networks have an intricate, non-random organization. In particular, they are structured in a hierarchical modular fashion, from large-scale regions of the whole brain, via cortical areas and area subcompartments organized as structural and functional maps to cortical columns, and finally circuits made up of individual neurons. Second, the networks display self-organized sustained activity, which is persistent in the absence of external stimuli. At the systems level, such activity is characterized by complex rhythmical oscillations over a broadband background, while at the cellular level, neuronal discharges have been observed to display avalanches, indicating that cortical networks are at the state of self-organized criticality (SOC). We explored the relationship between hierarchical neural network organization and sustained dynamics using large-scale network modeling. Previously, it was shown that sparse random networks with balanced excitation and inhibition can sustain neural activity without external stimulation. We found that a hierarchical modular architecture can generate sustained activity better than random networks. Moreover, the system can simultaneously support rhythmical oscillations and SOC, which are not present in the respective random networks. The mechanism underlying the sustained activity is that each dense module cannot sustain activity on its own, but displays SOC in the presence of weak perturbations. Therefore, the hierarchical modular networks provide the coupling among subsystems with SOC. These results imply that the hierarchical modular architecture of cortical networks plays an important role in shaping the ongoing spontaneous activity of the brain, potentially allowing the system to take advantage of both the sensitivity of critical states and the predictability and timing of oscillations for efficient information processing.

摘要

大脑皮质脑网络具有结构和动力学的许多显著特征。首先,这些网络具有错综复杂、非随机的组织。特别是,它们以分层模块化的方式组织,从整个大脑的大规模区域,通过皮质区域和作为结构和功能图组织的区域子区,到皮质柱,最后是由单个神经元组成的电路。其次,网络显示出自我组织的持续活动,这种活动在没有外部刺激的情况下仍然存在。在系统水平上,这种活动的特征是在宽带背景上具有复杂的节奏性振荡,而在细胞水平上,已经观察到神经元放电显示出雪崩现象,这表明皮质网络处于自我组织临界状态 (SOC)。我们使用大规模网络建模来探索分层神经网络组织和持续动力学之间的关系。以前已经表明,具有平衡兴奋和抑制的稀疏随机网络可以在没有外部刺激的情况下维持神经活动。我们发现,分层模块化架构可以比随机网络更好地产生持续活动。此外,该系统可以同时支持节奏性振荡和 SOC,而这在各自的随机网络中不存在。持续活动的机制是,每个密集模块本身不能维持活动,但在存在弱扰动的情况下显示 SOC。因此,分层模块化网络为具有 SOC 的子系统提供了耦合。这些结果表明,皮质网络的分层模块化架构在塑造大脑持续的自发活动方面起着重要作用,可能允许系统利用临界状态的敏感性以及振荡的可预测性和定时来进行有效的信息处理。

https://cdn.ncbi.nlm.nih.gov/pmc/blobs/dcde/3151620/4c50fd619630/fncom-05-00030-g001.jpg

文献检索

告别复杂PubMed语法,用中文像聊天一样搜索,搜遍4000万医学文献。AI智能推荐,让科研检索更轻松。

立即免费搜索

文件翻译

保留排版,准确专业,支持PDF/Word/PPT等文件格式,支持 12+语言互译。

免费翻译文档

深度研究

AI帮你快速写综述,25分钟生成高质量综述,智能提取关键信息,辅助科研写作。

立即免费体验