• 文献检索
  • 文档翻译
  • 深度研究
  • 学术资讯
  • Suppr Zotero 插件Zotero 插件
  • 邀请有礼
  • 套餐&价格
  • 历史记录
应用&插件
Suppr Zotero 插件Zotero 插件浏览器插件Mac 客户端Windows 客户端微信小程序
定价
高级版会员购买积分包购买API积分包
服务
文献检索文档翻译深度研究API 文档MCP 服务
关于我们
关于 Suppr公司介绍联系我们用户协议隐私条款
关注我们

Suppr 超能文献

核心技术专利:CN118964589B侵权必究
粤ICP备2023148730 号-1Suppr @ 2026

文献检索

告别复杂PubMed语法,用中文像聊天一样搜索,搜遍4000万医学文献。AI智能推荐,让科研检索更轻松。

立即免费搜索

文件翻译

保留排版,准确专业,支持PDF/Word/PPT等文件格式,支持 12+语言互译。

免费翻译文档

深度研究

AI帮你快速写综述,25分钟生成高质量综述,智能提取关键信息,辅助科研写作。

立即免费体验

缺氧乳腺癌细胞通过 HIF-1 依赖性表达血管生成素样蛋白 4 和 L1CAM 来介导血管向肺部转移。

HIF-1-dependent expression of angiopoietin-like 4 and L1CAM mediates vascular metastasis of hypoxic breast cancer cells to the lungs.

机构信息

Vascular Program, Institute for Cell Engineering, The Johns Hopkins University School of Medicine, Baltimore, MD 21205, USA.

出版信息

Oncogene. 2012 Apr 5;31(14):1757-70. doi: 10.1038/onc.2011.365. Epub 2011 Aug 22.

DOI:10.1038/onc.2011.365
PMID:21860410
原文链接:https://pmc.ncbi.nlm.nih.gov/articles/PMC3223555/
Abstract

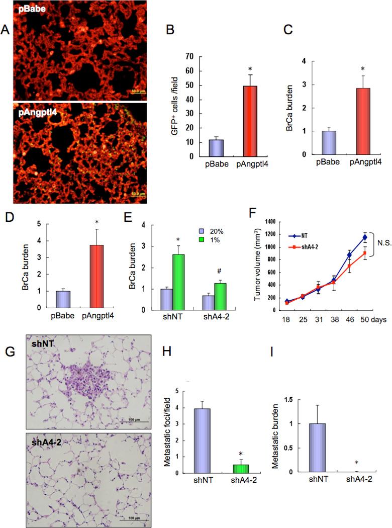
Most cases of breast cancer (BrCa) mortality are due to vascular metastasis. BrCa cells must intravasate through endothelial cells (ECs) to enter a blood vessel in the primary tumor and then adhere to ECs and extravasate at the metastatic site. In this study we demonstrate that inhibition of hypoxia-inducible factor (HIF) activity in BrCa cells by RNA interference or digoxin treatment inhibits primary tumor growth and also inhibits the metastasis of BrCa cells to the lungs by blocking the expression of angiopoietin-like 4 (ANGPTL4) and L1 cell adhesion molecule (L1CAM). ANGPTL4 is a secreted factor that inhibits EC-EC interaction, whereas L1CAM increases the adherence of BrCa cells to ECs. Interference with HIF, ANGPTL4 or L1CAM expression inhibits vascular metastasis of BrCa cells to the lungs.

摘要

大多数乳腺癌(BrCa)死亡病例是由于血管转移。BrCa 细胞必须穿过内皮细胞(ECs)才能进入原发性肿瘤中的血管,然后在转移部位黏附并穿出 ECs。在这项研究中,我们证明通过 RNA 干扰或地高辛处理抑制 BrCa 细胞中的缺氧诱导因子(HIF)活性,可通过阻断血管生成素样 4(ANGPTL4)和 L1 细胞黏附分子(L1CAM)的表达来抑制原发性肿瘤生长,并抑制 BrCa 细胞向肺部的转移。ANGPTL4 是一种分泌因子,可抑制 EC-EC 相互作用,而 L1CAM 则增加 BrCa 细胞与 ECs 的黏附。干扰 HIF、ANGPTL4 或 L1CAM 的表达可抑制 BrCa 细胞向肺部的血管转移。

https://cdn.ncbi.nlm.nih.gov/pmc/blobs/add4/3223555/380e67388f9d/nihms311757f8.jpg
https://cdn.ncbi.nlm.nih.gov/pmc/blobs/add4/3223555/47257195d38a/nihms311757f1.jpg
https://cdn.ncbi.nlm.nih.gov/pmc/blobs/add4/3223555/fe6d61ff64fb/nihms311757f2.jpg
https://cdn.ncbi.nlm.nih.gov/pmc/blobs/add4/3223555/49338c216443/nihms311757f3.jpg
https://cdn.ncbi.nlm.nih.gov/pmc/blobs/add4/3223555/f57b5a068716/nihms311757f4.jpg
https://cdn.ncbi.nlm.nih.gov/pmc/blobs/add4/3223555/a0c50867566f/nihms311757f5.jpg
https://cdn.ncbi.nlm.nih.gov/pmc/blobs/add4/3223555/2e12d630cfbe/nihms311757f6.jpg
https://cdn.ncbi.nlm.nih.gov/pmc/blobs/add4/3223555/057e79132cdb/nihms311757f7.jpg
https://cdn.ncbi.nlm.nih.gov/pmc/blobs/add4/3223555/380e67388f9d/nihms311757f8.jpg
https://cdn.ncbi.nlm.nih.gov/pmc/blobs/add4/3223555/47257195d38a/nihms311757f1.jpg
https://cdn.ncbi.nlm.nih.gov/pmc/blobs/add4/3223555/fe6d61ff64fb/nihms311757f2.jpg
https://cdn.ncbi.nlm.nih.gov/pmc/blobs/add4/3223555/49338c216443/nihms311757f3.jpg
https://cdn.ncbi.nlm.nih.gov/pmc/blobs/add4/3223555/f57b5a068716/nihms311757f4.jpg
https://cdn.ncbi.nlm.nih.gov/pmc/blobs/add4/3223555/a0c50867566f/nihms311757f5.jpg
https://cdn.ncbi.nlm.nih.gov/pmc/blobs/add4/3223555/2e12d630cfbe/nihms311757f6.jpg
https://cdn.ncbi.nlm.nih.gov/pmc/blobs/add4/3223555/057e79132cdb/nihms311757f7.jpg
https://cdn.ncbi.nlm.nih.gov/pmc/blobs/add4/3223555/380e67388f9d/nihms311757f8.jpg

相似文献

1
HIF-1-dependent expression of angiopoietin-like 4 and L1CAM mediates vascular metastasis of hypoxic breast cancer cells to the lungs.缺氧乳腺癌细胞通过 HIF-1 依赖性表达血管生成素样蛋白 4 和 L1CAM 来介导血管向肺部转移。
Oncogene. 2012 Apr 5;31(14):1757-70. doi: 10.1038/onc.2011.365. Epub 2011 Aug 22.
2
Modified Bu-Fei decoction inhibits lung metastasis via suppressing angiopoietin-like 4.补肺汤通过抑制血管生成素样蛋白 4 抑制肺转移。
Phytomedicine. 2022 Nov;106:154409. doi: 10.1016/j.phymed.2022.154409. Epub 2022 Aug 28.
3
Hypoxia-Inducible Factor-Dependent Expression of Angiopoietin-Like 4 by Conjunctival Epithelial Cells Promotes the Angiogenic Phenotype of Pterygia.结膜上皮细胞中缺氧诱导因子依赖性血管生成素样4的表达促进翼状胬肉的血管生成表型。
Invest Ophthalmol Vis Sci. 2017 Sep 1;58(11):4514-4523. doi: 10.1167/iovs.17-21974.
4
Inhibitors of hypoxia-inducible factor 1 block breast cancer metastatic niche formation and lung metastasis.缺氧诱导因子 1 抑制剂阻断乳腺癌转移灶形成和肺转移。
J Mol Med (Berl). 2012 Jul;90(7):803-15. doi: 10.1007/s00109-011-0855-y. Epub 2012 Jan 10.
5
Hypoxic retinal Muller cells promote vascular permeability by HIF-1-dependent up-regulation of angiopoietin-like 4.低氧视网膜 Muller 细胞通过 HIF-1 依赖性上调血管生成素样蛋白 4 促进血管通透性。
Proc Natl Acad Sci U S A. 2013 Sep 3;110(36):E3425-34. doi: 10.1073/pnas.1217091110. Epub 2013 Aug 19.
6
TGFbeta primes breast tumors for lung metastasis seeding through angiopoietin-like 4.转化生长因子β通过血管生成素样蛋白4使乳腺肿瘤易于发生肺转移播散。
Cell. 2008 Apr 4;133(1):66-77. doi: 10.1016/j.cell.2008.01.046.
7
Significance of Tissue Expression and Serum Levels of Angiopoietin-like Protein 4 in Breast Cancer Progression: Link to NF-κB /P65 Activity and Pro-Inflammatory Cytokines.血管生成素样蛋白4的组织表达及血清水平在乳腺癌进展中的意义:与核因子κB/P65活性及促炎细胞因子的关联
Asian Pac J Cancer Prev. 2015;16(18):8579-87. doi: 10.7314/apjcp.2015.16.18.8579.
8
Hypoxia-inducible factor 1 upregulation of both VEGF and ANGPTL4 is required to promote the angiogenic phenotype in uveal melanoma.葡萄膜黑色素瘤中,缺氧诱导因子1对血管内皮生长因子(VEGF)和血管生成素样蛋白4(ANGPTL4)的上调是促进血管生成表型所必需的。
Oncotarget. 2016 Feb 16;7(7):7816-28. doi: 10.18632/oncotarget.6868.
9
MiR-5586-5p Suppresses Hypoxia-induced Angiogenesis Through Multiple Targeting of HIF-1α, HBEGF and ADAM17 in Breast Cancer.MiR-5586-5p通过多重靶向乳腺癌中的HIF-1α、HBEGF和ADAM17抑制缺氧诱导的血管生成。
Anticancer Res. 2025 Feb;45(2):473-489. doi: 10.21873/anticanres.17437.
10
Angiopoietin-like 4 prevents metastasis through inhibition of vascular permeability and tumor cell motility and invasiveness.血管生成素样蛋白4通过抑制血管通透性以及肿瘤细胞的运动性和侵袭性来预防转移。
Proc Natl Acad Sci U S A. 2006 Dec 5;103(49):18721-6. doi: 10.1073/pnas.0609025103. Epub 2006 Nov 27.

引用本文的文献

1
Plasma angiopoietin-like protein 4 as a novel biomarker predicting 10-year mortality in a community-based population: a longitudinal cohort study.血浆血管生成素样蛋白4作为预测社区人群10年死亡率的新型生物标志物:一项纵向队列研究
Arch Med Sci. 2024 Jun 6;21(1):51-59. doi: 10.5114/aoms/189504. eCollection 2025.
2
The signature of extracellular vesicles in hypoxic breast cancer and their therapeutic engineering.缺氧乳腺癌中外泌体的特征及其治疗工程。
Cell Commun Signal. 2024 Oct 21;22(1):512. doi: 10.1186/s12964-024-01870-w.
3
The interaction of platelet-related factors with tumor cells promotes tumor metastasis.

本文引用的文献

1
Hypoxia-inducible factor-1α mediates TGF-β-induced PAI-1 production in alveolar macrophages in pulmonary fibrosis.缺氧诱导因子-1α介导转化生长因子-β诱导的肺泡巨噬细胞中纤溶酶原激活物抑制物-1 的产生在肺纤维化中。
Am J Physiol Lung Cell Mol Physiol. 2011 May;300(5):L740-52. doi: 10.1152/ajplung.00146.2010. Epub 2011 Jan 14.
2
Triple negative breast cancer: unmet medical needs.三阴性乳腺癌:未满足的医疗需求。
Breast Cancer Res Treat. 2011 Feb;125(3):627-36. doi: 10.1007/s10549-010-1293-1. Epub 2010 Dec 15.
3
Rechallenging with anthracyclines and taxanes in metastatic breast cancer.
血小板相关因子与肿瘤细胞的相互作用促进了肿瘤转移。
J Transl Med. 2024 Apr 18;22(1):371. doi: 10.1186/s12967-024-05126-6.
4
Targeting Hypoxia-Inducible Factor-1 (HIF-1) in Cancer: Emerging Therapeutic Strategies and Pathway Regulation.靶向癌症中的缺氧诱导因子-1(HIF-1):新兴治疗策略与信号通路调控
Pharmaceuticals (Basel). 2024 Feb 1;17(2):195. doi: 10.3390/ph17020195.
5
Therapeutic Targeting of Hypoxia-Inducible Factors in Cancer.癌症中缺氧诱导因子的治疗靶向。
Int J Mol Sci. 2024 Feb 8;25(4):2060. doi: 10.3390/ijms25042060.
6
Benzophenone-3 alters expression of genes encoding vascularization and epithelial-mesenchymal transition functions during Trp53-null mammary tumorigenesis.二苯甲酮-3 在 Trp53 缺失型乳腺肿瘤发生过程中改变了编码血管生成和上皮-间充质转化功能的基因表达。
Food Chem Toxicol. 2024 Apr;186:114540. doi: 10.1016/j.fct.2024.114540. Epub 2024 Feb 20.
7
Associations between HIFs and tumor immune checkpoints: mechanism and therapy.低氧诱导因子与肿瘤免疫检查点之间的关联:机制与治疗
Discov Oncol. 2024 Jan 2;15(1):2. doi: 10.1007/s12672-023-00836-7.
8
UBE3B promotes breast cancer progression by antagonizing HIF-2α degradation.UBE3B 通过拮抗 HIF-2α 的降解促进乳腺癌的进展。
Oncogene. 2023 Nov;42(46):3394-3406. doi: 10.1038/s41388-023-02842-z. Epub 2023 Oct 2.
9
Mouse Models of Metastasis and Dormancy.转移和休眠的小鼠模型。
Cold Spring Harb Perspect Med. 2024 Aug 1;14(8):a041386. doi: 10.1101/cshperspect.a041386.
10
Angiopoietin-like 4 induces head and neck squamous cell carcinoma cell migration through the NRP1/ABL1/PXN pathway.血管生成素样蛋白 4 通过 NRP1/ABL1/PXN 通路诱导头颈部鳞状细胞癌细胞迁移。
Cell Signal. 2023 Aug;108:110697. doi: 10.1016/j.cellsig.2023.110697. Epub 2023 May 9.
在转移性乳腺癌中重新使用蒽环类药物和紫杉烷类药物。
Nat Rev Clin Oncol. 2010 Oct;7(10):561-74. doi: 10.1038/nrclinonc.2010.122. Epub 2010 Aug 31.
4
AACR centennial series: the biology of cancer metastasis: historical perspective.AACR 百年系列:癌症转移的生物学:历史视角。
Cancer Res. 2010 Jul 15;70(14):5649-69. doi: 10.1158/0008-5472.CAN-10-1040. Epub 2010 Jul 7.
5
Up-regulation of pro-inflammatory genes as adaptation to hypoxia in MCF-7 cells and in human mammary invasive carcinoma microenvironment.MCF-7 细胞及人乳腺浸润性癌微环境中促炎基因的上调是对低氧的适应。
Cancer Sci. 2010 Apr;101(4):1014-23. doi: 10.1111/j.1349-7006.2010.01493.x. Epub 2010 Jan 12.
6
Large meta-analysis of multiple cancers reveals a common, compact and highly prognostic hypoxia metagene.大规模多癌症荟萃分析揭示了一种常见的、紧凑的、具有高度预后价值的缺氧综合基因。
Br J Cancer. 2010 Jan 19;102(2):428-35. doi: 10.1038/sj.bjc.6605450.
7
Se-methylselenocysteine sensitizes hypoxic tumor cells to irinotecan by targeting hypoxia-inducible factor 1alpha.硒代蛋氨酸增强缺氧肿瘤细胞对伊立替康的敏感性,通过靶向缺氧诱导因子 1α。
Cancer Chemother Pharmacol. 2010 Oct;66(5):899-911. doi: 10.1007/s00280-009-1238-8. Epub 2010 Jan 12.
8
Defining the role of hypoxia-inducible factor 1 in cancer biology and therapeutics.定义缺氧诱导因子 1 在癌症生物学和治疗学中的作用。
Oncogene. 2010 Feb 4;29(5):625-34. doi: 10.1038/onc.2009.441. Epub 2009 Nov 30.
9
MDA-MB-435 and M14 cell lines: identical but not M14 melanoma?MDA-MB-435和M14细胞系:相同但不是M14黑色素瘤?
Cancer Res. 2009 Jul 1;69(13):5292-3. doi: 10.1158/0008-5472.CAN-09-1528. Epub 2009 Jun 23.
10
Hypoxia-induced lysyl oxidase is a critical mediator of bone marrow cell recruitment to form the premetastatic niche.缺氧诱导的赖氨酰氧化酶是骨髓细胞募集以形成前转移微环境的关键介质。
Cancer Cell. 2009 Jan 6;15(1):35-44. doi: 10.1016/j.ccr.2008.11.012.