• 文献检索
  • 文档翻译
  • 深度研究
  • 学术资讯
  • Suppr Zotero 插件Zotero 插件
  • 邀请有礼
  • 套餐&价格
  • 历史记录
应用&插件
Suppr Zotero 插件Zotero 插件浏览器插件Mac 客户端Windows 客户端微信小程序
定价
高级版会员购买积分包购买API积分包
服务
文献检索文档翻译深度研究API 文档MCP 服务
关于我们
关于 Suppr公司介绍联系我们用户协议隐私条款
关注我们

Suppr 超能文献

核心技术专利:CN118964589B侵权必究
粤ICP备2023148730 号-1Suppr @ 2026

文献检索

告别复杂PubMed语法,用中文像聊天一样搜索,搜遍4000万医学文献。AI智能推荐,让科研检索更轻松。

立即免费搜索

文件翻译

保留排版,准确专业,支持PDF/Word/PPT等文件格式,支持 12+语言互译。

免费翻译文档

深度研究

AI帮你快速写综述,25分钟生成高质量综述,智能提取关键信息,辅助科研写作。

立即免费体验

高表达 VLA-4 和 CD38 的慢性淋巴细胞白血病细胞的差异骨髓归巢能力。

Differential bone marrow homing capacity of VLA-4 and CD38 high expressing chronic lymphocytic leukemia cells.

机构信息

Laboratory for Immunological and Molecular Cancer Research, Third Medical Department with Hematology, Oncology, Hemostaseology, Infectiology and Rheumatology, Private Medical University Hospital, Salzburg, Austria.

出版信息

PLoS One. 2011;6(8):e23758. doi: 10.1371/journal.pone.0023758. Epub 2011 Aug 18.

DOI:10.1371/journal.pone.0023758
PMID:21876768
原文链接:https://pmc.ncbi.nlm.nih.gov/articles/PMC3158106/
Abstract

BACKGROUND

VLA-4 and CD38 predict a poor clinical outcome in chronic lymphocytic leukemia (CLL). We used CLL samples with discordant VLA-4/CD38 risk to address their individual roles in human bone marrow infiltration (BM), CLL cell homing to murine BM, and in supportive CLL cell-stromal cell interactions.

METHODS

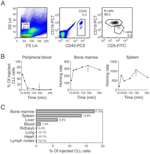
VLA-4, CD38, and Ki-67 expression was measured in CLL cells from peripheral blood (PB) and bone marrow (BM) aspirates. CLL BM infiltration rates, routinely determined by Pathology, were correlated to VLA-4 and CD38 expression. Short-term homing capacity of CLL cells was evaluated by adoptive transfer experiments. CLL cell viability and adhesion in stromal cell co-culture was determined.

RESULTS

About 20% of CLL samples in our cohort displayed discordant VLA-4 and CD38 risk, with either high VLA-4 and low CD38 risk or vice versa. Using particularly such samples, we observed that VLA-4, and not CD38, was responsible for recirculation of CLL cells to murine BM. Human BM infiltration was also significantly higher in patients with high VLA-4 risk but not high CD38 risk. However, both molecules acted as independent prognostic markers. While both VLA-4 and CD38 expression were increased in BM-derived CLL cells, and VLA-4+ and CD38+ subpopulations showed enriched Ki-67 expression, VLA-4 did not contribute to CLL cell protection by stromal cells in vitro.

CONCLUSIONS

Our data argue for a prominent role of VLA-4 but not CD38 expression in the homing of CLL cells to BM niches and in human BM infiltration, but only a limited role in their protection by stromal cells.

摘要

背景

VLA-4 和 CD38 可预测慢性淋巴细胞白血病(CLL)的不良临床结局。我们使用具有不一致 VLA-4/CD38 风险的 CLL 样本,以解决它们在人类骨髓浸润(BM)、CLL 细胞归巢到小鼠 BM 以及支持性 CLL 细胞-基质细胞相互作用中的各自作用。

方法

在来自外周血(PB)和骨髓(BM)抽吸物的 CLL 细胞中测量 VLA-4、CD38 和 Ki-67 的表达。通过病理学常规确定 CLL BM 浸润率,并将其与 VLA-4 和 CD38 表达相关联。通过过继转移实验评估 CLL 细胞的短期归巢能力。在基质细胞共培养中测定 CLL 细胞的活力和粘附。

结果

在我们的队列中,约 20%的 CLL 样本显示出不一致的 VLA-4 和 CD38 风险,要么是高 VLA-4 和低 CD38 风险,要么相反。使用这些特定的样本,我们观察到 VLA-4 而不是 CD38 负责 CLL 细胞循环回到小鼠 BM。高 VLA-4 风险而非高 CD38 风险的患者中,人类 BM 浸润也显著更高。然而,这两个分子都是独立的预后标志物。尽管 VLA-4 和 CD38 表达在 BM 衍生的 CLL 细胞中均增加,并且 VLA-4+和 CD38+亚群显示出丰富的 Ki-67 表达,但 VLA-4 并没有在体外通过基质细胞来保护 CLL 细胞。

结论

我们的数据表明 VLA-4 而不是 CD38 表达在 CLL 细胞归巢到 BM 龛位和人类 BM 浸润中起主要作用,但在它们由基质细胞保护方面作用有限。

https://cdn.ncbi.nlm.nih.gov/pmc/blobs/0e6c/3158106/029633127b54/pone.0023758.g008.jpg
https://cdn.ncbi.nlm.nih.gov/pmc/blobs/0e6c/3158106/df5b3bf91720/pone.0023758.g001.jpg
https://cdn.ncbi.nlm.nih.gov/pmc/blobs/0e6c/3158106/f9c4d151c405/pone.0023758.g002.jpg
https://cdn.ncbi.nlm.nih.gov/pmc/blobs/0e6c/3158106/ee4051b136e9/pone.0023758.g003.jpg
https://cdn.ncbi.nlm.nih.gov/pmc/blobs/0e6c/3158106/fe852893f211/pone.0023758.g004.jpg
https://cdn.ncbi.nlm.nih.gov/pmc/blobs/0e6c/3158106/59d8093604f7/pone.0023758.g005.jpg
https://cdn.ncbi.nlm.nih.gov/pmc/blobs/0e6c/3158106/1a64c6357045/pone.0023758.g006.jpg
https://cdn.ncbi.nlm.nih.gov/pmc/blobs/0e6c/3158106/2a8cb441c37b/pone.0023758.g007.jpg
https://cdn.ncbi.nlm.nih.gov/pmc/blobs/0e6c/3158106/029633127b54/pone.0023758.g008.jpg
https://cdn.ncbi.nlm.nih.gov/pmc/blobs/0e6c/3158106/df5b3bf91720/pone.0023758.g001.jpg
https://cdn.ncbi.nlm.nih.gov/pmc/blobs/0e6c/3158106/f9c4d151c405/pone.0023758.g002.jpg
https://cdn.ncbi.nlm.nih.gov/pmc/blobs/0e6c/3158106/ee4051b136e9/pone.0023758.g003.jpg
https://cdn.ncbi.nlm.nih.gov/pmc/blobs/0e6c/3158106/fe852893f211/pone.0023758.g004.jpg
https://cdn.ncbi.nlm.nih.gov/pmc/blobs/0e6c/3158106/59d8093604f7/pone.0023758.g005.jpg
https://cdn.ncbi.nlm.nih.gov/pmc/blobs/0e6c/3158106/1a64c6357045/pone.0023758.g006.jpg
https://cdn.ncbi.nlm.nih.gov/pmc/blobs/0e6c/3158106/2a8cb441c37b/pone.0023758.g007.jpg
https://cdn.ncbi.nlm.nih.gov/pmc/blobs/0e6c/3158106/029633127b54/pone.0023758.g008.jpg

相似文献

1
Differential bone marrow homing capacity of VLA-4 and CD38 high expressing chronic lymphocytic leukemia cells.高表达 VLA-4 和 CD38 的慢性淋巴细胞白血病细胞的差异骨髓归巢能力。
PLoS One. 2011;6(8):e23758. doi: 10.1371/journal.pone.0023758. Epub 2011 Aug 18.
2
The pathogenic relevance of the prognostic markers CD38 and CD49d in chronic lymphocytic leukemia.慢性淋巴细胞白血病中预后标志物 CD38 和 CD49d 的致病相关性。
Ann Hematol. 2014 Mar;93(3):361-74. doi: 10.1007/s00277-013-1967-y. Epub 2013 Nov 28.
3
Circulating B-cell chronic lymphocytic leukemia cells display impaired migration to lymph nodes and bone marrow.循环B细胞慢性淋巴细胞白血病细胞向淋巴结和骨髓的迁移能力受损。
Cancer Res. 2009 Apr 1;69(7):3121-30. doi: 10.1158/0008-5472.CAN-08-4136. Epub 2009 Mar 17.
4
CD49d shows superior performance characteristics for flow cytometric prognostic testing in chronic lymphocytic leukemia/small lymphocytic lymphoma.CD49d 在慢性淋巴细胞白血病/小淋巴细胞淋巴瘤的流式细胞术预后检测中具有优越的性能特征。
Cytometry B Clin Cytom. 2018 Jan;94(1):129-135. doi: 10.1002/cyto.b.21384. Epub 2016 Jun 27.
5
CD38 expression labels an activated subset within chronic lymphocytic leukemia clones enriched in proliferating B cells.CD38表达标记了慢性淋巴细胞白血病克隆内一个活化亚群,该亚群富含增殖性B细胞。
Blood. 2007 Nov 1;110(9):3352-9. doi: 10.1182/blood-2007-04-083832. Epub 2007 Aug 7.
6
TAp63 regulates VLA-4 expression and chronic lymphocytic leukemia cell migration to the bone marrow in a CD74-dependent manner.TAp63 通过依赖于 CD74 的方式调控 VLA-4 的表达和慢性淋巴细胞白血病细胞向骨髓的迁移。
J Immunol. 2010 May 1;184(9):4761-9. doi: 10.4049/jimmunol.0904149. Epub 2010 Mar 31.
7
In vivo intraclonal and interclonal kinetic heterogeneity in B-cell chronic lymphocytic leukemia.B 细胞慢性淋巴细胞白血病体内克隆内和克隆间动力学异质性。
Blood. 2009 Nov 26;114(23):4832-42. doi: 10.1182/blood-2009-05-219634. Epub 2009 Sep 29.
8
In vivo adhesion of malignant B cells to bone marrow microvasculature is regulated by α4β1 cytoplasmic-binding proteins.恶性 B 细胞与骨髓微血管的体内黏附受α4β1 胞质结合蛋白调节。
Leukemia. 2016 Apr;30(4):861-72. doi: 10.1038/leu.2015.332. Epub 2015 Dec 10.
9
[Prognostic significance of new biological markers in chronic lymphocytic leukaemia].[新生物标志物在慢性淋巴细胞白血病中的预后意义]
Srp Arh Celok Lek. 2011 Nov-Dec;139(11-12):753-8. doi: 10.2298/sarh1112753l.
10
The VLA-4 integrin is constitutively active in circulating chronic lymphocytic leukemia cells via BCR autonomous signaling: a novel anchor-independent mechanism exploiting soluble blood-borne ligands.VLA-4 整合素在循环慢性淋巴细胞白血病细胞中通过 BCR 自主信号持续激活:一种利用可溶性血液来源配体的新型无锚定独立机制。
Leukemia. 2024 Oct;38(10):2127-2140. doi: 10.1038/s41375-024-02376-7. Epub 2024 Aug 14.

引用本文的文献

1
The Role of the Microenvironment and Cell Adhesion Molecules in Chronic Lymphocytic Leukemia.微环境和细胞粘附分子在慢性淋巴细胞白血病中的作用
Cancers (Basel). 2023 Oct 26;15(21):5160. doi: 10.3390/cancers15215160.
2
CD49d Expression Identifies a Biologically Distinct Subtype of Chronic Lymphocytic Leukemia with Inferior Progression-Free Survival on BTK Inhibitor Therapy.CD49d 表达鉴定出慢性淋巴细胞白血病的一个具有不同生物学特性的亚型,这种亚型在接受 BTK 抑制剂治疗时无进展生存期更差。
Clin Cancer Res. 2023 Sep 15;29(18):3612-3621. doi: 10.1158/1078-0432.CCR-22-3217.
3
Sialylation regulates migration in chronic lymphocytic leukemia.

本文引用的文献

1
IGHV unmutated CLL B cells are more prone to spontaneous apoptosis and subject to environmental prosurvival signals than mutated CLL B cells.IGHV 未突变的 CLL B 细胞比突变的 CLL B 细胞更容易发生自发性凋亡,并受到环境的生存促进信号的影响。
Leukemia. 2011 May;25(5):828-37. doi: 10.1038/leu.2011.12. Epub 2011 Mar 4.
2
Eradication of minimal residual disease in chronic lymphocytic leukemia.慢性淋巴细胞白血病微小残留病灶的消除。
Curr Hematol Malig Rep. 2008 Jan;3(1):54-60. doi: 10.1007/s11899-008-0009-7.
3
CD38 increases CXCL12-mediated signals and homing of chronic lymphocytic leukemia cells.
唾液酸化调节慢性淋巴细胞白血病中的迁移。
Haematologica. 2023 Jul 1;108(7):1851-1860. doi: 10.3324/haematol.2022.281999.
4
Bone Marrow Lymphoid Niche Adaptation to Mature B Cell Neoplasms.骨髓淋巴样龛适应成熟 B 细胞肿瘤。
Front Immunol. 2021 Dec 8;12:784691. doi: 10.3389/fimmu.2021.784691. eCollection 2021.
5
CCR7 in Blood Cancers - Review of Its Pathophysiological Roles and the Potential as a Therapeutic Target.血液癌症中的CCR7——其病理生理作用及作为治疗靶点的潜力综述
Front Oncol. 2021 Oct 29;11:736758. doi: 10.3389/fonc.2021.736758. eCollection 2021.
6
Of Lymph Nodes and CLL Cells: Deciphering the Role of CCR7 in the Pathogenesis of CLL and Understanding Its Potential as Therapeutic Target.关于淋巴结和 CLL 细胞:解析 CCR7 在 CLL 发病机制中的作用及其作为治疗靶点的潜力。
Front Immunol. 2021 Mar 24;12:662866. doi: 10.3389/fimmu.2021.662866. eCollection 2021.
7
Importance of Crosstalk Between Chronic Lymphocytic Leukemia Cells and the Stromal Microenvironment: Direct Contact, Soluble Factors, and Extracellular Vesicles.慢性淋巴细胞白血病细胞与基质微环境之间串扰的重要性:直接接触、可溶性因子和细胞外囊泡
Front Oncol. 2020 Aug 19;10:1422. doi: 10.3389/fonc.2020.01422. eCollection 2020.
8
Chemokine Receptors CCR1 and CCR2 on Peripheral Blood Mononuclear Cells of Newly Diagnosed Patients with the CD38-Positive Chronic Lymphocytic Leukemia.初诊CD38阳性慢性淋巴细胞白血病患者外周血单个核细胞上的趋化因子受体CCR1和CCR2
J Clin Med. 2020 Jul 21;9(7):2312. doi: 10.3390/jcm9072312.
9
CD44 engagement enhances acute myeloid leukemia cell adhesion to the bone marrow microenvironment by increasing VLA-4 avidity.CD44 结合通过增加 VLA-4 的亲合力增强急性髓系白血病细胞黏附于骨髓微环境。
Haematologica. 2021 Aug 1;106(8):2102-2113. doi: 10.3324/haematol.2019.231944.
10
CD49d promotes disease progression in chronic lymphocytic leukemia: new insights from CD49d bimodal expression.CD49d 促进慢性淋巴细胞白血病的疾病进展:来自 CD49d 双模态表达的新见解。
Blood. 2020 Apr 9;135(15):1244-1254. doi: 10.1182/blood.2019003179.
CD38 增强了 CXCL12 介导的信号和慢性淋巴细胞白血病细胞的归巢。
Leukemia. 2010 May;24(5):958-69. doi: 10.1038/leu.2010.36. Epub 2010 Mar 11.
4
Diverse marrow stromal cells protect CLL cells from spontaneous and drug-induced apoptosis: development of a reliable and reproducible system to assess stromal cell adhesion-mediated drug resistance.多种骨髓基质细胞可保护慢性淋巴细胞白血病细胞免受自发凋亡和药物诱导的凋亡:建立一个可靠且可重复的系统来评估基质细胞黏附介导的耐药性。
Blood. 2009 Nov 12;114(20):4441-50. doi: 10.1182/blood-2009-07-233718. Epub 2009 Sep 17.
5
Intrinsic and extrinsic factors influencing the clinical course of B-cell chronic lymphocytic leukemia: prognostic markers with pathogenetic relevance.影响B细胞慢性淋巴细胞白血病临床病程的内在和外在因素:具有发病机制相关性的预后标志物
J Transl Med. 2009 Aug 28;7:76. doi: 10.1186/1479-5876-7-76.
6
CD38/CD31, the CCL3 and CCL4 chemokines, and CD49d/vascular cell adhesion molecule-1 are interchained by sequential events sustaining chronic lymphocytic leukemia cell survival.CD38/CD31、CCL3和CCL4趋化因子以及CD49d/血管细胞黏附分子-1通过维持慢性淋巴细胞白血病细胞存活的一系列连续事件相互关联。
Cancer Res. 2009 May 1;69(9):4001-9. doi: 10.1158/0008-5472.CAN-08-4173. Epub 2009 Apr 21.
7
Circulating B-cell chronic lymphocytic leukemia cells display impaired migration to lymph nodes and bone marrow.循环B细胞慢性淋巴细胞白血病细胞向淋巴结和骨髓的迁移能力受损。
Cancer Res. 2009 Apr 1;69(7):3121-30. doi: 10.1158/0008-5472.CAN-08-4136. Epub 2009 Mar 17.
8
Novel insights in chronic lymphocytic leukemia: are we getting closer to understanding the pathogenesis of the disease?慢性淋巴细胞白血病的新见解:我们是否更接近了解该疾病的发病机制?
J Clin Oncol. 2008 Sep 20;26(27):4497-503. doi: 10.1200/JCO.2007.15.4393. Epub 2008 Jul 28.
9
CD38 expression in chronic lymphocytic leukemia is regulated by the tumor microenvironment.慢性淋巴细胞白血病中CD38的表达受肿瘤微环境调控。
Blood. 2008 May 15;111(10):5173-81. doi: 10.1182/blood-2007-08-108605. Epub 2008 Mar 7.
10
The bone marrow niche: habitat to hematopoietic and mesenchymal stem cells, and unwitting host to molecular parasites.骨髓生态位:造血干细胞和间充质干细胞的栖息地,以及分子寄生虫的不知情宿主。
Leukemia. 2008 May;22(5):941-50. doi: 10.1038/leu.2008.48. Epub 2008 Feb 28.