• 文献检索
  • 文档翻译
  • 深度研究
  • 学术资讯
  • Suppr Zotero 插件Zotero 插件
  • 邀请有礼
  • 套餐&价格
  • 历史记录
应用&插件
Suppr Zotero 插件Zotero 插件浏览器插件Mac 客户端Windows 客户端微信小程序
定价
高级版会员购买积分包购买API积分包
服务
文献检索文档翻译深度研究API 文档MCP 服务
关于我们
关于 Suppr公司介绍联系我们用户协议隐私条款
关注我们

Suppr 超能文献

核心技术专利:CN118964589B侵权必究
粤ICP备2023148730 号-1Suppr @ 2026

文献检索

告别复杂PubMed语法,用中文像聊天一样搜索,搜遍4000万医学文献。AI智能推荐,让科研检索更轻松。

立即免费搜索

文件翻译

保留排版,准确专业,支持PDF/Word/PPT等文件格式,支持 12+语言互译。

免费翻译文档

深度研究

AI帮你快速写综述,25分钟生成高质量综述,智能提取关键信息,辅助科研写作。

立即免费体验

缺氧条件下 HIF-1α激活诱导的胰腺癌细胞中核因子-κB 依赖性上皮间质转化。

Nuclear factor-κB-dependent epithelial to mesenchymal transition induced by HIF-1α activation in pancreatic cancer cells under hypoxic conditions.

机构信息

Department of Pancreatic and Biliary Surgery, The First Affiliated Hospital of Harbin Medical University, Harbin, People's Republic of China.

出版信息

PLoS One. 2011;6(8):e23752. doi: 10.1371/journal.pone.0023752. Epub 2011 Aug 22.

DOI:10.1371/journal.pone.0023752
PMID:21887310
原文链接:https://pmc.ncbi.nlm.nih.gov/articles/PMC3161785/
Abstract

BACKGROUND

Epithelial to mesenchymal transition (EMT) induced by hypoxia is one of the critical causes of treatment failure in different types of human cancers. NF-κB is closely involved in the progression of EMT. Compared with HIF-1α, the correlation between NF-κB and EMT during hypoxia has been less studied, and although the phenomenon was observed in the past, the molecular mechanisms involved remained unclear.

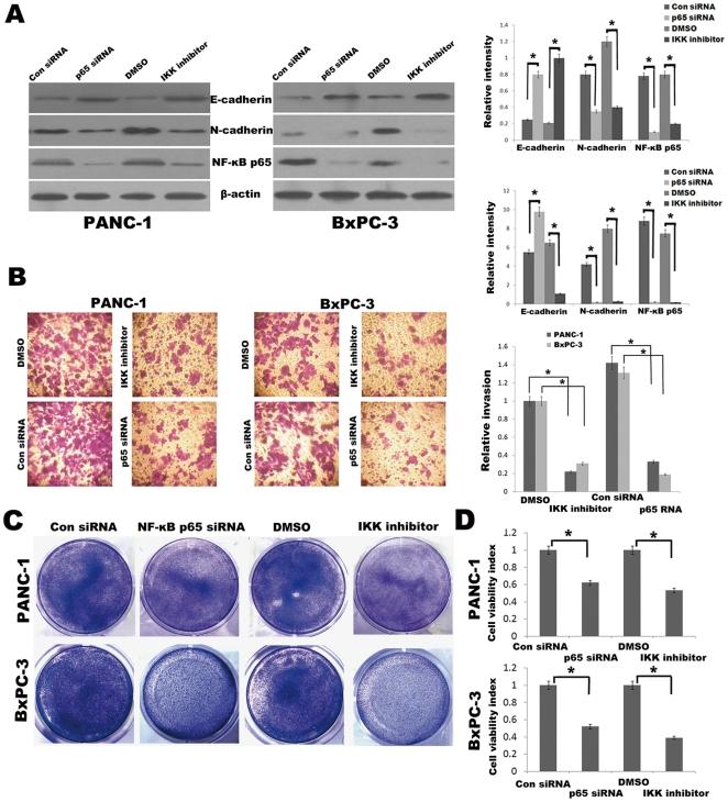
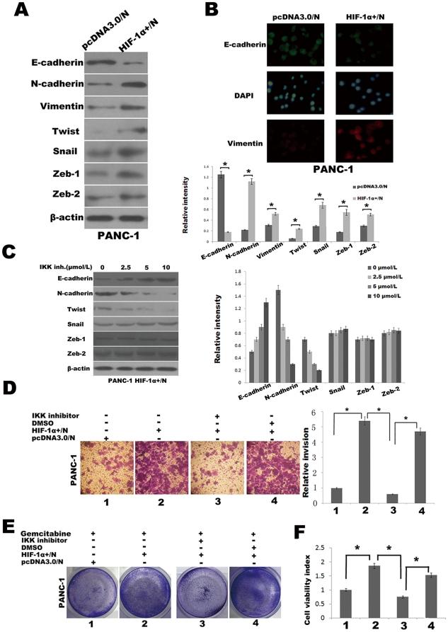
METHODOLOGY/PRINCIPAL FINDINGS: Here, we report that hypoxia or overexpression of hypoxia-inducible factor-1α (HIF-1α) promotes EMT in pancreatic cancer cells. On molecular or pharmacologic inhibition of NF-κB, hypoxic cells regained expression of E-cadherin, lost expression of N-cadherin, and attenuated their highly invasive and drug-resistant phenotype. Introducing a pcDNA3.0/HIF-1α into pancreatic cancer cells under normoxic conditions heightened NF-κB activity, phenocopying EMT effects produced by hypoxia. Conversely, inhibiting the heightened NF-κB activity in this setting attenuated the EMT phenotype.

CONCLUSIONS/SIGNIFICANCE: These results suggest that hypoxia or overexpression of HIF-1α induces the EMT that is largely dependent on NF-κB in pancreatic cancer cells.

摘要

背景

缺氧诱导的上皮间质转化(EMT)是导致不同类型人类癌症治疗失败的关键原因之一。NF-κB 密切参与 EMT 的进展。与 HIF-1α 相比,NF-κB 与缺氧时 EMT 之间的相关性研究较少,尽管过去观察到了这种现象,但涉及的分子机制仍不清楚。

方法/主要发现:在这里,我们报告缺氧或过表达缺氧诱导因子-1α(HIF-1α)可促进胰腺癌细胞发生 EMT。在分子或药理学上抑制 NF-κB,缺氧细胞恢复了 E-钙黏蛋白的表达,失去了 N-钙黏蛋白的表达,并减弱了其高度侵袭性和耐药表型。在常氧条件下将 pcDNA3.0/HIF-1α 导入胰腺癌细胞会提高 NF-κB 的活性,模拟缺氧产生的 EMT 效应。相反,在这种情况下抑制 NF-κB 活性的升高会减弱 EMT 表型。

结论/意义:这些结果表明,缺氧或 HIF-1α 的过表达诱导 EMT,在胰腺癌细胞中 EMT 主要依赖于 NF-κB。

https://cdn.ncbi.nlm.nih.gov/pmc/blobs/6d18/3161785/dd22f8d01e5b/pone.0023752.g006.jpg
https://cdn.ncbi.nlm.nih.gov/pmc/blobs/6d18/3161785/7c19927c1bb2/pone.0023752.g001.jpg
https://cdn.ncbi.nlm.nih.gov/pmc/blobs/6d18/3161785/cee48086e8bf/pone.0023752.g002.jpg
https://cdn.ncbi.nlm.nih.gov/pmc/blobs/6d18/3161785/eeb6f94804fa/pone.0023752.g003.jpg
https://cdn.ncbi.nlm.nih.gov/pmc/blobs/6d18/3161785/35837c030de7/pone.0023752.g004.jpg
https://cdn.ncbi.nlm.nih.gov/pmc/blobs/6d18/3161785/725ae03316b7/pone.0023752.g005.jpg
https://cdn.ncbi.nlm.nih.gov/pmc/blobs/6d18/3161785/dd22f8d01e5b/pone.0023752.g006.jpg
https://cdn.ncbi.nlm.nih.gov/pmc/blobs/6d18/3161785/7c19927c1bb2/pone.0023752.g001.jpg
https://cdn.ncbi.nlm.nih.gov/pmc/blobs/6d18/3161785/cee48086e8bf/pone.0023752.g002.jpg
https://cdn.ncbi.nlm.nih.gov/pmc/blobs/6d18/3161785/eeb6f94804fa/pone.0023752.g003.jpg
https://cdn.ncbi.nlm.nih.gov/pmc/blobs/6d18/3161785/35837c030de7/pone.0023752.g004.jpg
https://cdn.ncbi.nlm.nih.gov/pmc/blobs/6d18/3161785/725ae03316b7/pone.0023752.g005.jpg
https://cdn.ncbi.nlm.nih.gov/pmc/blobs/6d18/3161785/dd22f8d01e5b/pone.0023752.g006.jpg

相似文献

1
Nuclear factor-κB-dependent epithelial to mesenchymal transition induced by HIF-1α activation in pancreatic cancer cells under hypoxic conditions.缺氧条件下 HIF-1α激活诱导的胰腺癌细胞中核因子-κB 依赖性上皮间质转化。
PLoS One. 2011;6(8):e23752. doi: 10.1371/journal.pone.0023752. Epub 2011 Aug 22.
2
Effects of the HIF-1α and NF-κB loop on epithelial-mesenchymal transition and chemoresistance induced by hypoxia in pancreatic cancer cells.缺氧诱导因子-1α(HIF-1α)与核因子κB(NF-κB)环路对胰腺癌细胞上皮-间质转化及化疗耐药性的影响
Oncol Rep. 2014 Apr;31(4):1891-8. doi: 10.3892/or.2014.3022. Epub 2014 Feb 11.
3
Mechanism of miR-210 involved in epithelial-mesenchymal transition of pancreatic cancer cells under hypoxia.缺氧条件下miR-210参与胰腺癌细胞上皮-间质转化的机制
J Recept Signal Transduct Res. 2019 Oct-Dec;39(5-6):399-406. doi: 10.1080/10799893.2019.1683863. Epub 2019 Dec 26.
4
[Experimental study of the function of nuclear factor-κB-dependent epithelial to mesenchymal transition in pancreatic cancer cells under hypoxic conditions].[缺氧条件下核因子-κB依赖的胰腺癌细胞上皮-间质转化功能的实验研究]
Zhonghua Wai Ke Za Zhi. 2012 May;50(5):446-51.
5
Hypoxia-inducible factor 1α-induced epithelial-mesenchymal transition of endometrial epithelial cells may contribute to the development of endometriosis.缺氧诱导因子1α诱导的子宫内膜上皮细胞上皮-间质转化可能促进子宫内膜异位症的发生发展。
Hum Reprod. 2016 Jun;31(6):1327-38. doi: 10.1093/humrep/dew081. Epub 2016 Apr 19.
6
Hypoxia Induces Epithelial-Mesenchymal Transition in Follicular Thyroid Cancer: Involvement of Regulation of Twist by Hypoxia Inducible Factor-1α.缺氧诱导滤泡状甲状腺癌上皮-间质转化:缺氧诱导因子-1α对Twist调控的参与
Yonsei Med J. 2015 Nov;56(6):1503-14. doi: 10.3349/ymj.2015.56.6.1503.
7
siRNA targeting HIF-1alpha induces apoptosis of pancreatic cancer cells through NF-kappaB-independent and -dependent pathways under hypoxic conditions.靶向缺氧诱导因子-1α的小干扰RNA在缺氧条件下通过非依赖核因子-κB和依赖核因子-κB的途径诱导胰腺癌细胞凋亡。
Anticancer Res. 2009 Apr;29(4):1367-72.
8
HIF-1α induces the epithelial-mesenchymal transition in gastric cancer stem cells through the Snail pathway.缺氧诱导因子-1α通过Snail信号通路诱导胃癌干细胞发生上皮-间质转化。
Oncotarget. 2017 Feb 7;8(6):9535-9545. doi: 10.18632/oncotarget.14484.
9
NF-kappaB-dependent plasticity of the epithelial to mesenchymal transition induced by Von Hippel-Lindau inactivation in renal cell carcinomas.von Hippel-Lindau 失活诱导的肾细胞癌上皮间质转化中 NF-κB 依赖性可塑性。
Cancer Res. 2010 Jan 15;70(2):752-61. doi: 10.1158/0008-5472.CAN-09-2211. Epub 2010 Jan 12.
10
Upregulation of autophagy by hypoxia-inducible factor-1α promotes EMT and metastatic ability of CD133+ pancreatic cancer stem-like cells during intermittent hypoxia.缺氧诱导因子-1α在间歇性缺氧期间上调自噬,促进CD133 +胰腺癌干细胞样细胞的上皮-间质转化和转移能力。
Oncol Rep. 2014 Sep;32(3):935-42. doi: 10.3892/or.2014.3298. Epub 2014 Jul 2.

引用本文的文献

1
Development of a near-infrared fluorescent probe for the selective detection of severe hypoxia.用于选择性检测严重缺氧的近红外荧光探针的研制
RSC Chem Biol. 2025 Feb 4;6(3):449-456. doi: 10.1039/d4cb00243a. eCollection 2025 Mar 5.
2
Reactive oxygen species induced by SARS-CoV-2 infection can induce EMT in solid tumors: Potential role of COVID-19 in chemo-resistance and metastasis.严重急性呼吸综合征冠状病毒2(SARS-CoV-2)感染诱导产生的活性氧可在实体瘤中诱导上皮-间质转化:2019冠状病毒病(COVID-19)在化疗耐药和转移中的潜在作用
Heliyon. 2024 Nov 8;10(22):e40297. doi: 10.1016/j.heliyon.2024.e40297. eCollection 2024 Nov 30.
3

本文引用的文献

1
Pancreatic cancer cells respond to type I collagen by inducing snail expression to promote membrane type 1 matrix metalloproteinase-dependent collagen invasion.胰腺癌细胞通过诱导 snail 表达来响应 I 型胶原,从而促进膜型 1 基质金属蛋白酶依赖性胶原浸润。
J Biol Chem. 2011 Mar 25;286(12):10495-504. doi: 10.1074/jbc.M110.195628. Epub 2011 Feb 2.
2
ERbeta impedes prostate cancer EMT by destabilizing HIF-1alpha and inhibiting VEGF-mediated snail nuclear localization: implications for Gleason grading.ERβ 通过使 HIF-1α 不稳定并抑制 VEGF 介导的 snail 核定位来阻碍前列腺癌 EMT:对 Gleason 分级的影响。
Cancer Cell. 2010 Apr 13;17(4):319-32. doi: 10.1016/j.ccr.2010.02.030.
3
Improving tumor microenvironment assessment in chip systems through next-generation technology integration.
通过整合下一代技术改善芯片系统中的肿瘤微环境评估。
Front Bioeng Biotechnol. 2024 Sep 25;12:1462293. doi: 10.3389/fbioe.2024.1462293. eCollection 2024.
4
IL-6 regulates epithelial ovarian cancer EMT, invasion, and metastasis by modulating Let-7c and miR-200c through the STAT3/HIF-1α pathway.IL-6 通过 STAT3/HIF-1α 通路调控 Let-7c 和 miR-200c 来调节上皮性卵巢癌 EMT、侵袭和转移。
Med Oncol. 2024 May 14;41(6):155. doi: 10.1007/s12032-024-02328-2.
5
NF-κB signaling in neoplastic transition from epithelial to mesenchymal phenotype.NF-κB 信号通路在肿瘤上皮-间充质转化过程中的作用。
Cell Commun Signal. 2023 Oct 18;21(1):291. doi: 10.1186/s12964-023-01207-z.
6
Modulation of hypoxia-inducible factor-1 signaling pathways in cancer angiogenesis, invasion, and metastasis by natural compounds: a comprehensive and critical review.天然化合物对肿瘤血管生成、侵袭和转移中缺氧诱导因子-1 信号通路的调控:全面而批判性的综述。
Cancer Metastasis Rev. 2024 Mar;43(1):501-574. doi: 10.1007/s10555-023-10136-9. Epub 2023 Oct 4.
7
A microfluidic-based PDAC organoid system reveals the impact of hypoxia in response to treatment.一种基于微流控的胰腺导管腺癌类器官系统揭示了缺氧对治疗反应的影响。
Cell Death Discov. 2023 Jan 21;9(1):20. doi: 10.1038/s41420-023-01334-z.
8
Hypoxia signaling in human health and diseases: implications and prospects for therapeutics.缺氧信号在人类健康和疾病中的作用:治疗学的意义和前景。
Signal Transduct Target Ther. 2022 Jul 7;7(1):218. doi: 10.1038/s41392-022-01080-1.
9
Pharmacologically controlling protein-protein interactions through epichaperomes for therapeutic vulnerability in cancer.通过表观衔接组学对蛋白-蛋白相互作用进行药理学控制,以寻找癌症治疗的脆弱性。
Commun Biol. 2021 Nov 25;4(1):1333. doi: 10.1038/s42003-021-02842-3.
10
Deletion of NEMO Inhibits EMT and Reduces Metastasis in KPC Mice.NEMO基因缺失抑制KPC小鼠的上皮-间质转化并减少转移。
Cancers (Basel). 2021 Sep 10;13(18):4541. doi: 10.3390/cancers13184541.
Dihydroartemisinin inactivates NF-kappaB and potentiates the anti-tumor effect of gemcitabine on pancreatic cancer both in vitro and in vivo.
二氢青蒿素在体外和体内均可使 NF-κB 失活,并增强吉西他滨对胰腺癌的抗肿瘤作用。
Cancer Lett. 2010 Jul 1;293(1):99-108. doi: 10.1016/j.canlet.2010.01.001. Epub 2010 Feb 4.
4
Downregulation of nuclear factor-kappaB p65 subunit by small interfering RNA synergizes with gemcitabine to inhibit the growth of pancreatic cancer.小干扰 RNA 下调核因子-κB p65 亚基与吉西他滨协同抑制胰腺癌生长。
Cancer Lett. 2010 May 1;291(1):90-8. doi: 10.1016/j.canlet.2009.10.001. Epub 2009 Oct 31.
5
Epithelial to mesenchymal transition contributes to drug resistance in pancreatic cancer.上皮-间质转化促进胰腺癌的耐药性。
Cancer Res. 2009 Jul 15;69(14):5820-8. doi: 10.1158/0008-5472.CAN-08-2819. Epub 2009 Jul 7.
6
Cetuximab plus gemcitabine/oxaliplatin (GEMOXCET) in first-line metastatic pancreatic cancer: a multicentre phase II study.西妥昔单抗联合吉西他滨/奥沙利铂(GEMOXCET)用于一线转移性胰腺癌:一项多中心II期研究。
Br J Cancer. 2009 Apr 7;100(7):1032-6. doi: 10.1038/sj.bjc.6604983. Epub 2009 Mar 17.
7
Acquisition of epithelial-mesenchymal transition phenotype of gemcitabine-resistant pancreatic cancer cells is linked with activation of the notch signaling pathway.吉西他滨耐药胰腺癌细胞上皮-间质转化表型的获得与Notch信号通路的激活有关。
Cancer Res. 2009 Mar 15;69(6):2400-7. doi: 10.1158/0008-5472.CAN-08-4312. Epub 2009 Mar 10.
8
Redox mechanisms switch on hypoxia-dependent epithelial-mesenchymal transition in cancer cells.氧化还原机制开启癌细胞中缺氧依赖性上皮-间质转化。
Carcinogenesis. 2008 Dec;29(12):2267-78. doi: 10.1093/carcin/bgn216. Epub 2008 Sep 12.
9
NF-kappaB links innate immunity to the hypoxic response through transcriptional regulation of HIF-1alpha.核因子-κB通过对缺氧诱导因子-1α的转录调控将天然免疫与缺氧反应联系起来。
Nature. 2008 Jun 5;453(7196):807-11. doi: 10.1038/nature06905. Epub 2008 Apr 23.
10
Epithelial-to-mesenchymal transition and integrin-linked kinase mediate sensitivity to epidermal growth factor receptor inhibition in human hepatoma cells.上皮-间质转化和整合素连接激酶介导人肝癌细胞对表皮生长因子受体抑制的敏感性。
Cancer Res. 2008 Apr 1;68(7):2391-9. doi: 10.1158/0008-5472.CAN-07-2460.