Department of Medicine, Division of Allergy, Pulmonary and Critical Care Medicine, Vanderbilt University School of Medicine, Nashville, TN 37232, USA.
Oncogene. 2012 Jun 28;31(26):3164-76. doi: 10.1038/onc.2011.480. Epub 2011 Oct 17.
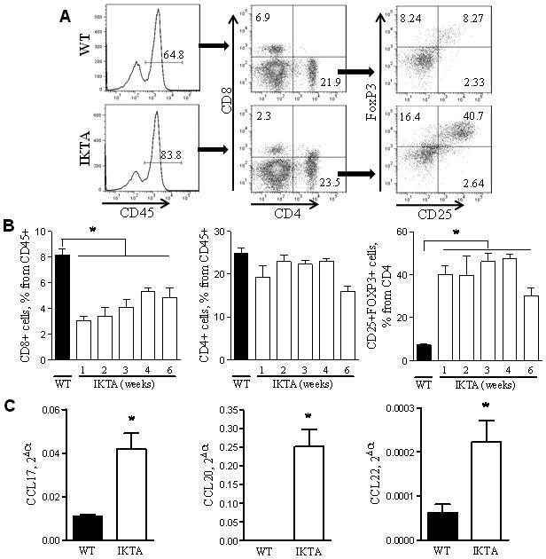
The mechanisms by which chronic inflammatory lung diseases, particularly chronic obstructive pulmonary disease, confer enhanced risk for lung cancer are not well-defined. To investigate whether nuclear factor (NF)-κB, a key mediator of immune and inflammatory responses, provides an interface between persistent lung inflammation and carcinogenesis, we utilized tetracycline-inducible transgenic mice expressing constitutively active IκB kinase β in airway epithelium (IKTA (IKKβ trans-activated) mice). Intraperitoneal injection of ethyl carbamate (urethane), or 3-methylcholanthrene (MCA) and butylated hydroxytoluene (BHT) was used to induce lung tumorigenesis. Doxycycline-treated IKTA mice developed chronic airway inflammation and markedly increased numbers of lung tumors in response to urethane, even when transgene expression (and therefore epithelial NF-κB activation) was begun after exposure to carcinogen. Studies using a separate tumor initiator/promoter model (MCA+BHT) indicated that NF-κB functions as an independent tumor promoter. Enhanced tumor formation in IKTA mice was preceded by increased proliferation and reduced apoptosis of alveolar epithelium, resulting in increased formation of premalignant lesions. Investigation of inflammatory cells in lungs of IKTA mice revealed a substantial increase in macrophages and lymphocytes, including functional CD4+/CD25+/FoxP3+ regulatory T lymphocytes (Tregs). Importantly, Treg depletion using repetitive injections of anti-CD25 antibodies limited excessive tumor formation in IKTA mice. At 6 weeks following urethane injection, antibody-mediated Treg depletion in IKTA mice reduced the number of premalignant lesions in the lungs in association with an increase in CD8 lymphocytes. Thus, persistent NF-κB signaling in airway epithelium facilitates carcinogenesis by sculpting the immune/inflammatory environment in the lungs.
慢性炎症性肺疾病(尤其是慢性阻塞性肺疾病)导致肺癌风险增加的机制尚未明确。为了研究核因子(NF)-κB(一种免疫和炎症反应的关键介质)是否为持续肺部炎症与癌变之间提供了一个接口,我们利用在气道上皮细胞中表达组成型激活 IκB 激酶β的四环素诱导型转基因小鼠(IKTA(IKKβ 转激活)小鼠)进行了研究。腹腔内注射氨基甲酸乙酯(尿烷)、3-甲基胆蒽(MCA)和丁羟甲苯(BHT)用于诱导肺癌发生。用强力霉素处理的 IKTA 小鼠在尿烷的作用下发展出慢性气道炎症,并明显增加了肺部肿瘤的数量,即使在接触致癌物后开始表达转基因(因此上皮 NF-κB 激活)也是如此。使用另一种肿瘤起始子/促进剂模型(MCA+BHT)的研究表明,NF-κB 作为独立的肿瘤促进剂发挥作用。在 IKTA 小鼠中增强的肿瘤形成之前,肺泡上皮细胞的增殖增加,凋亡减少,导致癌前病变的形成增加。对 IKTA 小鼠肺部炎症细胞的研究表明,巨噬细胞和淋巴细胞大量增加,包括功能性 CD4+/CD25+/FoxP3+调节性 T 淋巴细胞(Tregs)。重要的是,通过重复注射抗-CD25 抗体耗尽 Tregs 可限制 IKTA 小鼠中过度的肿瘤形成。在注射尿烷后 6 周,IKTA 小鼠中抗体介导的 Treg 耗竭减少了肺部癌前病变的数量,同时 CD8 淋巴细胞增加。因此,气道上皮细胞中持续的 NF-κB 信号传导通过塑造肺部的免疫/炎症环境促进了癌变。