Department of Veterinary Public Health, College of Veterinary Medicine, Adult Stem Cell Research Center, Seoul National University, Seoul, Republic of Korea.
PLoS One. 2011;6(11):e28068. doi: 10.1371/journal.pone.0028068. Epub 2011 Nov 23.
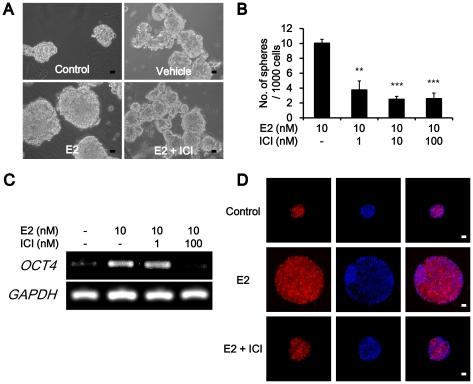
Metformin, a Type II diabetic treatment drug, which inhibits transcription of gluconeogenesis genes, has recently been shown to lower the risk of some diabetes-related tumors, including breast cancer. Recently, "cancer stem cells" have been demonstrated to sustain the growth of tumors and are resistant to therapy. To test the hypothesis that metformin might be reducing the risk to breast cancers, the human breast carcinoma cell line, MCF-7, grown in 3-dimensional mammospheres which represent human breast cancer stem cell population, were treated with various known and suspected breast cancer chemicals with and without non-cytotoxic concentrations of metformin. Using OCT4 expression as a marker for the cancer stem cells, the number and size were measured in these cells. Results demonstrated that TCDD (100 nM) and bisphenol A (10 µM) increased the number and size of the mammospheres, as did estrogen (10 nM E2). By monitoring a cancer stem cell marker, OCT4, the stimulation by these chemicals was correlated with the increased expression of OCT4. On the other hand, metformin at 1 and 10 mM concentration dramatically reduced the size and number of mammospheres. Results also demonstrated the metformin reduced the expression of OCT4 in E2 & TCDD mammospheres but not in the bisphenol A mammospheres, suggesting different mechanisms of action of the bisphenol A on human breast carcinoma cells. In addition, these results support the use of 3-dimensional human breast cancer stem cells as a means to screen for potential human breast tumor promoters and breast chemopreventive and chemotherapeutic agents.
二甲双胍是一种用于治疗 2 型糖尿病的药物,它可以抑制糖异生基因的转录,最近有研究表明,二甲双胍可以降低某些与糖尿病相关的肿瘤(包括乳腺癌)的风险。最近,“癌症干细胞”被证明可以维持肿瘤的生长,并对治疗具有耐药性。为了验证二甲双胍可能降低乳腺癌风险的假说,我们使用 3 维乳腺球体培养人乳腺癌细胞系 MCF-7,这些球体代表了人类乳腺癌干细胞群体,并用各种已知和疑似乳腺癌化学物质以及不同浓度的二甲双胍处理这些球体。使用 OCT4 表达作为癌症干细胞的标志物,测量这些细胞中的数量和大小。结果表明,TCDD(100 nM)和双酚 A(10 µM)增加了乳腺球体的数量和大小,雌激素(10 nM E2)也是如此。通过监测癌症干细胞标志物 OCT4,这些化学物质的刺激与 OCT4 表达的增加相关。另一方面,二甲双胍在 1 和 10 mM 浓度下显著降低了乳腺球体的大小和数量。结果还表明,二甲双胍降低了 E2 和 TCDD 乳腺球体中 OCT4 的表达,但对双酚 A 乳腺球体没有影响,这表明双酚 A 对人乳腺癌细胞的作用机制不同。此外,这些结果支持使用 3 维人类乳腺癌干细胞作为筛选潜在人类乳腺癌肿瘤促进剂和乳腺癌化学预防剂和化学治疗剂的方法。