Suppr超能文献

miR-122 的表观遗传调控促进人胚胎干细胞自我更新和肝癌增殖。

Epigenetic modulation of miR-122 facilitates human embryonic stem cell self-renewal and hepatocellular carcinoma proliferation.

机构信息

Transplant Research Program, University of California Davis Medical Center, Sacramento, California, United States of America.

出版信息

PLoS One. 2011;6(11):e27740. doi: 10.1371/journal.pone.0027740. Epub 2011 Nov 28.

Abstract

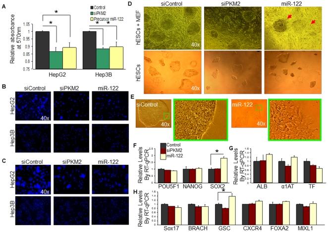
The self-renewal capacity ascribed to hESCs is paralleled in cancer cell proliferation, suggesting that a common network of genes may facilitate the promotion of these traits. However, the molecular mechanisms that are involved in regulating the silencing of these genes as stem cells differentiate into quiescent cellular lineages remain poorly understood. Here, we show that a differentiated cell specific miR-122 exemplifies this regulatory attribute by suppressing the translation of a gene, Pkm2, which is commonly enriched in hESCs and liver cancer cells (HCCs), and facilitates self-renewal and proliferation. Through a series of gene expression analysis, we show that miR-122 expression is highly elevated in quiescent human primary hepatocytes (hPHs) but lost or attenuated in hESCs and HCCs, while an opposing expression pattern is observed for Pkm2. Depleting hESCs and HCCs of Pkm2, or overexpressing miR-122, leads to a common deficiency in self-renewal and proliferation. Likewise, during the differentiation process of hESCs into hepatocytes, a reciprocal expression pattern is observed between miR-122 and Pkm2. An examination of the genomic region upstream of miR-122 uncovered hyper-methylation in hESCs and HCCs, while the same region is de-methylated and occupied by a transcription initiating protein, RNA polymerase II (RNAPII), in hPHs. These findings indicate that one possible mechanism by which hESC self-renewal is modulated in quiescent hepatic derivatives of hESCs is through the regulatory activity of a differentiated cell-specific miR-122, and that a failure to properly turn "on" this miRNA is observed in uncontrollably proliferating HCCs.

摘要

胚胎干细胞的自我更新能力与癌细胞的增殖能力相平行,这表明一个共同的基因网络可能有助于促进这些特性。然而,在干细胞分化为静止的细胞谱系时,调节这些基因沉默的分子机制仍知之甚少。在这里,我们展示了一种分化细胞特异性的 miR-122 通过抑制基因 Pkm2 的翻译来体现这种调节属性,Pkm2 通常在胚胎干细胞和肝癌细胞(HCCs)中丰富,并促进自我更新和增殖。通过一系列基因表达分析,我们表明 miR-122 在静止的人原代肝细胞(hPHs)中的表达水平非常高,但在胚胎干细胞和 HCCs 中丢失或减弱,而 Pkm2 的表达模式则相反。在胚胎干细胞和 HCCs 中耗尽 Pkm2 或过表达 miR-122 ,会导致共同的自我更新和增殖缺陷。同样,在胚胎干细胞向肝细胞分化的过程中,miR-122 和 Pkm2 之间观察到相反的表达模式。对 miR-122 上游的基因组区域进行检查,发现胚胎干细胞和 HCCs 中存在高度甲基化,而相同区域在 hPHs 中被去甲基化并被转录起始蛋白 RNA 聚合酶 II(RNAPII)占据。这些发现表明,胚胎干细胞自我更新在胚胎干细胞静止的肝衍生细胞中被调节的一种可能机制是通过分化细胞特异性 miR-122 的调节活性,并且在不受控制地增殖的 HCCs 中观察到未能正确“开启”这种 miRNA。

https://cdn.ncbi.nlm.nih.gov/pmc/blobs/a8ec/3225380/94f8286f3338/pone.0027740.g001.jpg

文献AI研究员

20分钟写一篇综述,助力文献阅读效率提升50倍。

立即体验

用中文搜PubMed

大模型驱动的PubMed中文搜索引擎

马上搜索

文档翻译

学术文献翻译模型,支持多种主流文档格式。

立即体验