Neuromuscular Research Group, Departments of Neurology and Biomedicine, University, Hospital, Basel, Switzerland.
PLoS One. 2011;6(12):e28563. doi: 10.1371/journal.pone.0028563. Epub 2011 Dec 8.
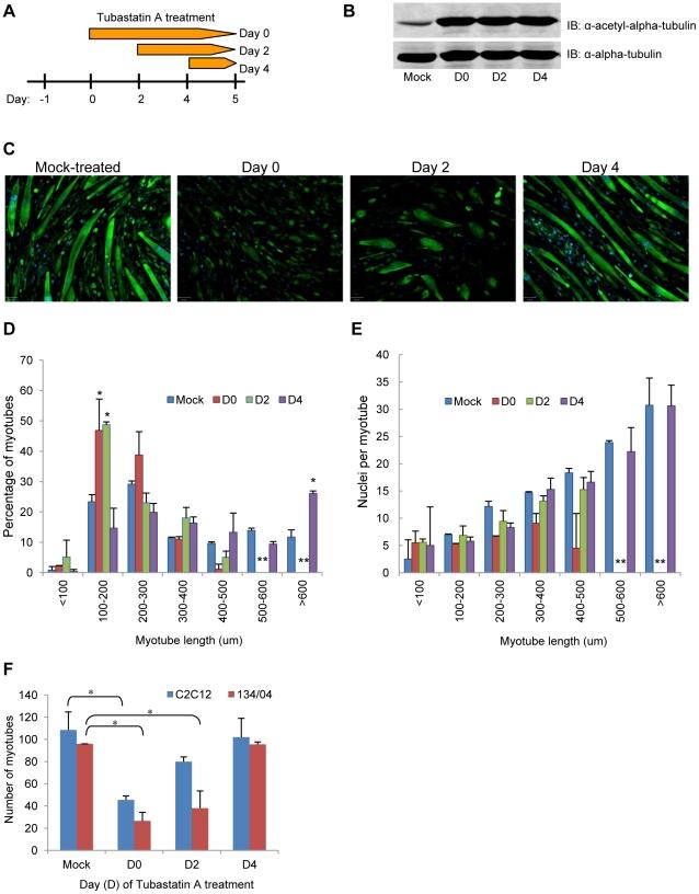
Dysferlin is a multi-C2 domain transmembrane protein involved in a plethora of cellular functions, most notably in skeletal muscle membrane repair, but also in myogenesis, cellular adhesion and intercellular calcium signaling. We previously showed that dysferlin interacts with alpha-tubulin and microtubules in muscle cells. Microtubules are heavily reorganized during myogenesis to sustain growth and elongation of the nascent muscle fiber. Microtubule function is regulated by post-translational modifications, such as acetylation of its alpha-tubulin subunit, which is modulated by the histone deacetylase 6 (HDAC6) enzyme. In this study, we identified HDAC6 as a novel dysferlin-binding partner. Dysferlin prevents HDAC6 from deacetylating alpha-tubulin by physically binding to both the enzyme, via its C2D domain, and to the substrate, alpha-tubulin, via its C2A and C2B domains. We further show that dysferlin expression promotes alpha-tubulin acetylation, as well as increased microtubule resistance to, and recovery from, Nocodazole- and cold-induced depolymerization. By selectively inhibiting HDAC6 using Tubastatin A, we demonstrate that myotube formation was impaired when alpha-tubulin was hyperacetylated early in the myogenic process; however, myotube elongation occurred when alpha-tubulin was hyperacetylated in myotubes. This study suggests a novel role for dysferlin in myogenesis and identifies HDAC6 as a novel dysferlin-interacting protein.
肌营养不良蛋白是一种具有多个 C2 结构域的跨膜蛋白,参与多种细胞功能,特别是在骨骼肌膜修复,但也在成肌发生、细胞黏附和细胞间钙信号转导中。我们之前曾表明肌营养不良蛋白在肌肉细胞中与微管蛋白和微管相互作用。在成肌发生过程中,微管大量重排以维持新生肌纤维的生长和伸长。微管功能受翻译后修饰的调节,例如其α-微管蛋白亚基的乙酰化,这由组蛋白去乙酰化酶 6(HDAC6)酶调节。在这项研究中,我们鉴定了 HDAC6 作为一种新的肌营养不良蛋白结合伴侣。肌营养不良蛋白通过其 C2D 结构域与酶、通过其 C2A 和 C2B 结构域与底物α-微管蛋白物理结合,防止 HDAC6 去乙酰化α-微管蛋白。我们进一步表明,肌营养不良蛋白表达促进α-微管蛋白乙酰化,并增加微管对 Nocodazole 和冷诱导解聚的抵抗力和恢复能力。通过使用 Tubastatin A 选择性抑制 HDAC6,我们证明了当肌生成过程早期α-微管蛋白过度乙酰化时,肌管形成受损;然而,当肌管中的α-微管蛋白过度乙酰化时,肌管伸长发生。这项研究表明肌营养不良蛋白在成肌发生中的一个新作用,并确定了 HDAC6 作为一种新的肌营养不良蛋白相互作用蛋白。