Suppr超能文献

衔接蛋白 CRK 是内质网应激的促凋亡转导子。

The adaptor protein CRK is a pro-apoptotic transducer of endoplasmic reticulum stress.

机构信息

Department of Pathology, University of California-San Francisco, San Francisco, California 94143-0511, USA.

出版信息

Nat Cell Biol. 2011 Dec 18;14(1):87-92. doi: 10.1038/ncb2395.

Abstract

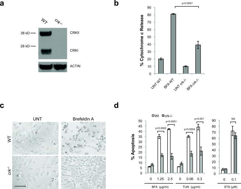
Excessive demands on the protein-folding capacity of the endoplasmic reticulum (ER) cause irremediable ER stress and contribute to cell loss in a number of cell degenerative diseases, including type 2 diabetes and neurodegeneration. The signals communicating catastrophic ER damage to the mitochondrial apoptotic machinery remain poorly understood. We used a biochemical approach to purify a cytosolic activity induced by ER stress that causes release of cytochrome c from isolated mitochondria. We discovered that the principal component of the purified pro-apoptotic activity is the proto-oncoprotein CRK (CT10-regulated kinase), an adaptor protein with no known catalytic activity. Crk(-/-) cells are strongly resistant to ER-stress-induced apoptosis. Moreover, CRK is cleaved in response to ER stress to generate an amino-terminal M(r)~14K fragment with greatly enhanced cytotoxic potential. We identified a putative BH3 (BCL2 homology 3) domain within this N-terminal CRK fragment, which sensitizes isolated mitochondria to cytochrome c release and when mutated significantly reduces the apoptotic activity of CRK in vivo. Together these results identify CRK as a pro-apoptotic protein that signals irremediable ER stress to the mitochondrial execution machinery.

摘要

内质网(ER)的蛋白质折叠能力过度需求会导致不可挽回的 ER 应激,并导致许多细胞退行性疾病中的细胞丢失,包括 2 型糖尿病和神经退行性疾病。沟通灾难性 ER 损伤到线粒体凋亡机制的信号仍然知之甚少。我们使用生化方法来纯化由 ER 应激诱导的细胞质活性,该活性导致细胞色素 c 从分离的线粒体中释放。我们发现,纯化的促凋亡活性的主要成分是原癌蛋白 CRK(CT10 调节激酶),这是一种没有已知催化活性的衔接蛋白。Crk(-/-)细胞对 ER 应激诱导的凋亡具有很强的抗性。此外,CRK 在 ER 应激下被切割,生成具有增强的细胞毒性潜力的氨基末端 M(r)~14K 片段。我们在这个 N 端 CRK 片段内鉴定出一个假定的 BH3(BCL2 同源 3)结构域,它使分离的线粒体对细胞色素 c 释放敏感,并且当突变时,会显著降低 CRK 在体内的凋亡活性。这些结果共同表明,CRK 是一种促凋亡蛋白,它将不可挽回的 ER 应激信号传递给线粒体执行机制。

https://cdn.ncbi.nlm.nih.gov/pmc/blobs/57e2/3245775/781580151e37/nihms-337188-f0001.jpg

文献AI研究员

20分钟写一篇综述,助力文献阅读效率提升50倍。

立即体验

用中文搜PubMed

大模型驱动的PubMed中文搜索引擎

马上搜索

文档翻译

学术文献翻译模型,支持多种主流文档格式。

立即体验