• 文献检索
  • 文档翻译
  • 深度研究
  • 学术资讯
  • Suppr Zotero 插件Zotero 插件
  • 邀请有礼
  • 套餐&价格
  • 历史记录
应用&插件
Suppr Zotero 插件Zotero 插件浏览器插件Mac 客户端Windows 客户端微信小程序
定价
高级版会员购买积分包购买API积分包
服务
文献检索文档翻译深度研究API 文档MCP 服务
关于我们
关于 Suppr公司介绍联系我们用户协议隐私条款
关注我们

Suppr 超能文献

核心技术专利:CN118964589B侵权必究
粤ICP备2023148730 号-1Suppr @ 2026

文献检索

告别复杂PubMed语法,用中文像聊天一样搜索,搜遍4000万医学文献。AI智能推荐,让科研检索更轻松。

立即免费搜索

文件翻译

保留排版,准确专业,支持PDF/Word/PPT等文件格式,支持 12+语言互译。

免费翻译文档

深度研究

AI帮你快速写综述,25分钟生成高质量综述,智能提取关键信息,辅助科研写作。

立即免费体验

巨大的屏幕异常——通过功能宏基因组学进行产品发现的新前沿。

The great screen anomaly--a new frontier in product discovery through functional metagenomics.

机构信息

Department of Microbial Ecology, Centre for Ecological and Evolutionary Studies, University of Groningen, Nijenborgh 7, 9747 AG Groningen, The Netherlands.

出版信息

Appl Microbiol Biotechnol. 2012 Feb;93(3):1005-20. doi: 10.1007/s00253-011-3804-3. Epub 2011 Dec 22.

DOI:10.1007/s00253-011-3804-3
PMID:22189864
原文链接:https://pmc.ncbi.nlm.nih.gov/articles/PMC3264863/
Abstract

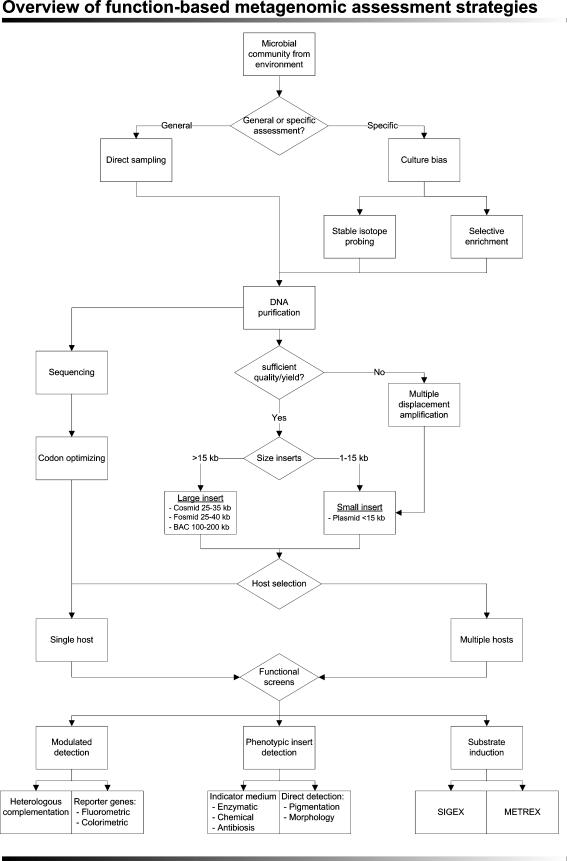
Functional metagenomics, the study of the collective genome of a microbial community by expressing it in a foreign host, is an emerging field in biotechnology. Over the past years, the possibility of novel product discovery through metagenomics has developed rapidly. Thus, metagenomics has been heralded as a promising mining strategy of resources for the biotechnological and pharmaceutical industry. However, in spite of innovative work in the field of functional genomics in recent years, yields from function-based metagenomics studies still fall short of producing significant amounts of new products that are valuable for biotechnological processes. Thus, a new set of strategies is required with respect to fostering gene expression in comparison to the traditional work. These new strategies should address a major issue, that is, how to successfully express a set of unknown genes of unknown origin in a foreign host in high throughput. This article is an opinionating review of functional metagenomic screening of natural microbial communities, with a focus on the optimization of new product discovery. It first summarizes current major bottlenecks in functional metagenomics and then provides an overview of the general metagenomic assessment strategies, with a focus on the challenges that are met in the screening for, and selection of, target genes in metagenomic libraries. To identify possible screening limitations, strategies to achieve optimal gene expression are reviewed, examining the molecular events all the way from the transcription level through to the secretion of the target gene product.

摘要

功能宏基因组学是通过在异源宿主中表达微生物群落的总基因组来研究微生物群落的一门新兴生物技术。在过去的几年中,通过宏基因组学发现新型产品的可能性迅速发展。因此,宏基因组学被视为生物技术和制药行业资源的一种很有前途的挖掘策略。然而,尽管近年来在功能基因组学领域进行了创新工作,但基于功能的宏基因组学研究的产量仍然不足以产生对生物技术过程有价值的大量新产品。因此,与传统工作相比,需要采用一套新的策略来促进基因表达。这些新策略应该解决一个主要问题,即如何成功地在外源宿主中高效表达一组未知来源的未知基因。本文是对天然微生物群落的功能宏基因组筛选的意见性综述,重点是优化新产品的发现。它首先总结了功能宏基因组学目前的主要瓶颈,然后概述了一般的宏基因组评估策略,重点介绍了在宏基因组文库中筛选和选择靶基因所遇到的挑战。为了确定可能的筛选限制,还审查了实现最佳基因表达的策略,从转录水平到目标基因产物的分泌,考察了所有的分子事件。

https://cdn.ncbi.nlm.nih.gov/pmc/blobs/7c2a/3264863/6fcce5dcd71f/253_2011_3804_Fig3_HTML.jpg
https://cdn.ncbi.nlm.nih.gov/pmc/blobs/7c2a/3264863/a4115f40fd1f/253_2011_3804_Fig1_HTML.jpg
https://cdn.ncbi.nlm.nih.gov/pmc/blobs/7c2a/3264863/ff4dbe6d10e7/253_2011_3804_Fig2_HTML.jpg
https://cdn.ncbi.nlm.nih.gov/pmc/blobs/7c2a/3264863/6fcce5dcd71f/253_2011_3804_Fig3_HTML.jpg
https://cdn.ncbi.nlm.nih.gov/pmc/blobs/7c2a/3264863/a4115f40fd1f/253_2011_3804_Fig1_HTML.jpg
https://cdn.ncbi.nlm.nih.gov/pmc/blobs/7c2a/3264863/ff4dbe6d10e7/253_2011_3804_Fig2_HTML.jpg
https://cdn.ncbi.nlm.nih.gov/pmc/blobs/7c2a/3264863/6fcce5dcd71f/253_2011_3804_Fig3_HTML.jpg

相似文献

1
The great screen anomaly--a new frontier in product discovery through functional metagenomics.巨大的屏幕异常——通过功能宏基因组学进行产品发现的新前沿。
Appl Microbiol Biotechnol. 2012 Feb;93(3):1005-20. doi: 10.1007/s00253-011-3804-3. Epub 2011 Dec 22.
2
Experimental Design and Bioinformatics Analysis for the Application of Metagenomics in Environmental Sciences and Biotechnology.用于环境科学和生物技术中宏基因组学应用的实验设计和生物信息学分析。
Environ Sci Technol. 2015 Nov 3;49(21):12628-40. doi: 10.1021/acs.est.5b03719. Epub 2015 Oct 20.
3
Functional metagenomics for enzyme discovery: challenges to efficient screening.功能宏基因组学在酶发现中的应用:高效筛选的挑战。
Curr Opin Biotechnol. 2009 Dec;20(6):616-22. doi: 10.1016/j.copbio.2009.09.010. Epub 2009 Oct 21.
4
Interplay of metagenomics and in vitro compartmentalization.宏基因组学与体外分隔的相互作用。
Microb Biotechnol. 2009 Jan;2(1):31-9. doi: 10.1111/j.1751-7915.2008.00057.x. Epub 2008 Oct 13.
5
Bioprospection of marine microorganisms: biotechnological applications and methods.海洋微生物的生物勘探:生物技术应用与方法
Rev Argent Microbiol. 2012 Jan-Mar;44(1):49-60. doi: 10.1590/S0325-75412012000100010.
6
Functional Metagenomics as a Tool to Tap into Natural Diversity of Valuable Biotechnological Compounds.功能宏基因组学:挖掘有价值生物技术化合物天然多样性的工具。
Methods Mol Biol. 2023;2555:23-49. doi: 10.1007/978-1-0716-2795-2_3.
7
From bacterial to microbial ecosystems (metagenomics).从细菌到微生物生态系统(宏基因组学)。
Methods Mol Biol. 2012;804:35-55. doi: 10.1007/978-1-61779-361-5_3.
8
MG-RAST, a Metagenomics Service for Analysis of Microbial Community Structure and Function.MG-RAST,一种用于分析微生物群落结构和功能的宏基因组学服务。
Methods Mol Biol. 2016;1399:207-33. doi: 10.1007/978-1-4939-3369-3_13.
9
Achievements and new knowledge unraveled by metagenomic approaches.宏基因组方法揭示的成就和新知识。
Appl Microbiol Biotechnol. 2009 Nov;85(2):265-76. doi: 10.1007/s00253-009-2233-z. Epub 2009 Sep 16.
10
Strategies for Natural Products Discovery from Uncultured Microorganisms.从未培养微生物中发现天然产物的策略。
Molecules. 2021 May 17;26(10):2977. doi: 10.3390/molecules26102977.

引用本文的文献

1
Starch and Cellulose Degradation in the Rumen and Applications of Metagenomics on Ruminal Microorganisms.瘤胃中淀粉和纤维素的降解以及宏基因组学在瘤胃微生物中的应用
Animals (Basel). 2022 Nov 3;12(21):3020. doi: 10.3390/ani12213020.
2
A novel metagenome-derived viral RNA polymerase and its application in a cell-free expression system for metagenome screening.一种新型宏基因组来源的病毒 RNA 聚合酶及其在无细胞表达系统中用于宏基因组筛选的应用。
Sci Rep. 2022 Oct 25;12(1):17882. doi: 10.1038/s41598-022-22383-x.
3
Bioprospecting for Thermozymes and Characterization of a Novel Lipolytic Thermozyme Belonging to the SGNH/GDSL Family of Hydrolases.

本文引用的文献

1
Isolation and characterization of novel lipases from a metagenomic library of the microbial community in the pitcher fluid of the carnivorous plant Nepenthes hybrida.从肉食植物猪笼草瓶内微生物群落的宏基因组文库中分离和鉴定新型脂肪酶。
J Biosci Bioeng. 2011 Oct;112(4):315-20. doi: 10.1016/j.jbiosc.2011.06.010. Epub 2011 Jul 21.
2
Metagenomic comparison of direct and indirect soil DNA extraction approaches.土壤直接法与间接法 DNA 提取的宏基因组比较
J Microbiol Methods. 2011 Sep;86(3):397-400. doi: 10.1016/j.mimet.2011.06.013. Epub 2011 Jun 25.
3
The art and design of functional metagenomic screens.
热酶的生物勘探和一种新型脂肪酶热酶的特性研究,该酶属于 SGNH/GDSL 家族的水解酶。
Int J Mol Sci. 2022 May 20;23(10):5733. doi: 10.3390/ijms23105733.
4
Secondary metabolite biosynthetic diversity in Arctic Ocean metagenomes.北极海洋宏基因组中的次生代谢物生物合成多样性。
Microb Genom. 2021 Dec;7(12). doi: 10.1099/mgen.0.000731.
5
Novel Genes Involved in Resistance to Both Ultraviolet Radiation and Perchlorate From the Metagenomes of Hypersaline Environments.来自高盐环境宏基因组中与抗紫外线辐射和高氯酸盐相关的新基因。
Front Microbiol. 2020 Mar 26;11:453. doi: 10.3389/fmicb.2020.00453. eCollection 2020.
6
The Link Between the Ecology of the Prokaryotic Rare Biosphere and Its Biotechnological Potential.原核稀有生物圈的生态与其生物技术潜力之间的联系。
Front Microbiol. 2020 Feb 19;11:231. doi: 10.3389/fmicb.2020.00231. eCollection 2020.
7
Recovery and functional validation of hidden soil enzymes in metagenomic libraries.宏基因组文库中隐藏土壤酶的恢复和功能验证。
Microbiologyopen. 2019 Apr;8(4):e00572. doi: 10.1002/mbo3.572. Epub 2019 Mar 9.
8
Dual-barcoded shotgun expression library sequencing for high-throughput characterization of functional traits in bacteria.双条形码基因枪表达文库测序用于高通量细菌功能特征分析。
Nat Commun. 2019 Jan 18;10(1):308. doi: 10.1038/s41467-018-08177-8.
9
The art of vector engineering: towards the construction of next-generation genetic tools.矢量工程艺术:迈向新一代遗传工具的构建。
Microb Biotechnol. 2019 Jan;12(1):125-147. doi: 10.1111/1751-7915.13318. Epub 2018 Sep 26.
10
Mining Novel Constitutive Promoter Elements in Soil Metagenomic Libraries in .挖掘土壤宏基因组文库中的新型组成型启动子元件
Front Microbiol. 2018 Jun 20;9:1344. doi: 10.3389/fmicb.2018.01344. eCollection 2018.
功能宏基因组筛选的艺术与设计。
Curr Opin Biotechnol. 2011 Jun;22(3):465-72. doi: 10.1016/j.copbio.2011.02.010. Epub 2011 Mar 24.
4
Bio-mining the microbial treasures of the ocean: new natural products.从海洋微生物中挖掘宝藏:新型天然产物。
Biotechnol Adv. 2011 Sep-Oct;29(5):468-82. doi: 10.1016/j.biotechadv.2011.03.001. Epub 2011 Mar 17.
5
The use of nucleic acid based stable isotope probing to identify the microorganisms responsible for anaerobic benzene and toluene biodegradation.利用核酸稳定同位素探针技术鉴定参与厌氧苯和甲苯生物降解的微生物。
J Microbiol Methods. 2011 May;85(2):83-91. doi: 10.1016/j.mimet.2011.02.011. Epub 2011 Feb 26.
6
Gram negative shuttle BAC vector for heterologous expression of metagenomic libraries.用于宏基因组文库异源表达的革兰氏阴性穿梭 BAC 载体。
Gene. 2011 Apr 15;475(2):57-62. doi: 10.1016/j.gene.2010.11.004. Epub 2010 Nov 26.
7
A novel cold-active xylanase gene from the environmental DNA of goat rumen contents: direct cloning, expression and enzyme characterization.从山羊瘤胃液环境 DNA 中克隆的新型低温木聚糖酶基因:基因的克隆表达及酶学性质研究。
Bioresour Technol. 2011 Feb;102(3):3330-6. doi: 10.1016/j.biortech.2010.11.004. Epub 2010 Nov 9.
8
Size Does Matter: Application-driven Approaches for Soil Metagenomics.规模很重要:土壤宏基因组学的应用驱动方法
Soil Biol Biochem. 2010 Nov 1;42(11):1911-1923. doi: 10.1016/j.soilbio.2010.07.021.
9
Pharmaceuticals from marine natural products: surge or ebb?来自海洋天然产物的药物:是潮起还是潮落?
Curr Opin Biotechnol. 2010 Dec;21(6):777-9. doi: 10.1016/j.copbio.2010.10.007. Epub 2010 Nov 4.
10
Biochemical characterization of two novel β-glucosidase genes by metagenome expression cloning.通过宏基因组表达克隆对两个新型β-葡萄糖苷酶基因的生化特性进行研究。
Bioresour Technol. 2011 Feb;102(3):3272-8. doi: 10.1016/j.biortech.2010.09.114. Epub 2010 Oct 23.