Westmann Cauã A, Alves Luana de Fátima, Silva-Rocha Rafael, Guazzaroni María-Eugenia
Department of Cellular and Molecular Biology, FMRP, University of São Paulo, Ribeirão Preto, Brazil.
Department of Biology, FFCLRP, University of São Paulo, Ribeirão Preto, Brazil.
Front Microbiol. 2018 Jun 20;9:1344. doi: 10.3389/fmicb.2018.01344. eCollection 2018.
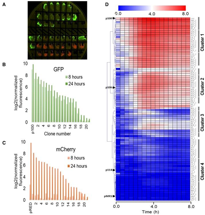
Although functional metagenomics has been widely employed for the discovery of genes relevant to biotechnology and biomedicine, its potential for assessing the diversity of transcriptional regulatory elements of microbial communities has remained poorly explored. Here, we experimentally mined novel constitutive promoter sequences in metagenomic libraries by combining a bi-directional reporter vector, high-throughput fluorescence assays and predictive computational methods. Through the expression profiling of fluorescent clones from two independent soil sample libraries, we have analyzed the regulatory dynamics of 260 clones with candidate promoters as a set of active metagenomic promoters in the host . Through an in-depth analysis of selected clones, we were able to further explore the architecture of metagenomic fragments and to report the presence of multiple promoters per fragment with a dominant promoter driving the expression profile. These approaches resulted in the identification of 33 novel active promoters from metagenomic DNA originated from very diverse phylogenetic groups. The and analysis of these individual promoters allowed the generation of a constitutive promoter consensus for exogenous sequences recognizable by in metagenomic studies. The results presented here demonstrates the potential of functional metagenomics for exploring environmental bacterial communities as a source of novel regulatory genetic parts to expand the toolbox for microbial engineering.
尽管功能宏基因组学已被广泛用于发现与生物技术和生物医学相关的基因,但其在评估微生物群落转录调控元件多样性方面的潜力仍未得到充分探索。在此,我们通过结合双向报告载体、高通量荧光测定和预测性计算方法,在宏基因组文库中实验性地挖掘新型组成型启动子序列。通过对来自两个独立土壤样本文库的荧光克隆进行表达谱分析,我们分析了260个带有候选启动子的克隆作为宿主中一组活性宏基因组启动子的调控动态。通过对选定克隆的深入分析,我们能够进一步探索宏基因组片段的结构,并报告每个片段存在多个启动子,其中一个主导启动子驱动表达谱。这些方法从源自非常多样的系统发育群体的宏基因组DNA中鉴定出33个新型活性启动子。对这些单个启动子的分析使得能够生成宏基因组研究中可被宿主识别的外源序列的组成型启动子共有序列。此处展示的结果证明了功能宏基因组学在探索环境细菌群落作为新型调控遗传元件来源以扩展微生物工程工具箱方面的潜力。