Department of Physiology, Anatomy and Genetics, University of Oxford, Parks Road, Oxford OX1 3PT, UK.
Nature. 2012 Jan 9;482(7383):111-5. doi: 10.1038/nature10731.
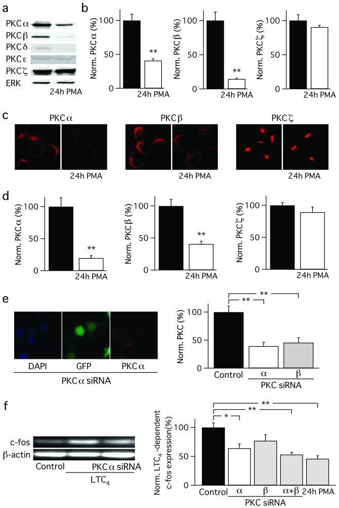
Receptor desensitization is a universal mechanism to turn off a biological response; in this process, the ability of a physiological trigger to activate a cell is lost despite the continued presence of the stimulus. Receptor desensitization of G-protein-coupled receptors involves uncoupling of the receptor from its G-protein or second-messenger pathway followed by receptor internalization. G-protein-coupled cysteinyl leukotriene type I (CysLT1) receptors regulate immune-cell function and CysLT1 receptors are an established therapeutic target for allergies, including asthma. Desensitization of CysLT1 receptors arises predominantly from protein-kinase-C-dependent phosphorylation of three serine residues in the receptor carboxy terminus. Physiological concentrations of the receptor agonist leukotriene C(4) (LTC(4)) evoke repetitive cytoplasmic Ca(2+) oscillations, reflecting regenerative Ca(2+) release from stores, which is sustained by Ca(2+) entry through store-operated calcium-release-activated calcium (CRAC) channels. CRAC channels are tightly linked to expression of the transcription factor c-fos, a regulator of numerous genes important to cell growth and development. Here we show that abolishing leukotriene receptor desensitization suppresses agonist-driven gene expression in a rat cell line. Mechanistically, stimulation of non-desensitizing receptors evoked prolonged inositol-trisphosphate-mediated Ca(2+) release, which led to accelerated Ca(2+)-dependent slow inactivation of CRAC channels and a subsequent loss of excitation-transcription coupling. Hence, rather than serving to turn off a biological response, reversible desensitization of a Ca(2+) mobilizing receptor acts as an 'on' switch, sustaining long-term signalling in the immune system.
受体脱敏是一种关闭生物反应的通用机制;在这个过程中,尽管刺激物持续存在,但生理触发激活细胞的能力丧失。G 蛋白偶联受体的受体脱敏涉及受体与其 G 蛋白或第二信使途径的解偶联,随后是受体内化。G 蛋白偶联半胱氨酰白三烯 I 型 (CysLT1) 受体调节免疫细胞功能,CysLT1 受体是过敏反应(包括哮喘)的既定治疗靶点。CysLT1 受体的脱敏主要来自受体羧基末端三个丝氨酸残基的蛋白激酶 C 依赖性磷酸化。生理浓度的受体激动剂白三烯 C(4) (LTC(4)) 引发反复的细胞质 Ca(2+) 振荡,反映了从储存中再生的 Ca(2+) 释放,这由通过储存操作钙释放激活的钙 (CRAC) 通道的 Ca(2+) 内流维持。CRAC 通道与转录因子 c-fos 的表达紧密相关,c-fos 是许多对细胞生长和发育重要的基因的调节剂。在这里,我们表明,消除白三烯受体脱敏会抑制激动剂驱动的大鼠细胞系中的基因表达。从机制上讲,非脱敏受体的刺激引发了延长的肌醇三磷酸介导的 Ca(2+) 释放,导致 CRAC 通道的 Ca(2+) 依赖性缓慢失活加速,随后丧失兴奋转录偶联。因此,可还原的 Ca(2+) 动员受体脱敏不是作为关闭生物反应的“关闭”开关,而是作为“打开”开关,在免疫系统中维持长期信号转导。