• 文献检索
  • 文档翻译
  • 深度研究
  • 学术资讯
  • Suppr Zotero 插件Zotero 插件
  • 邀请有礼
  • 套餐&价格
  • 历史记录
应用&插件
Suppr Zotero 插件Zotero 插件浏览器插件Mac 客户端Windows 客户端微信小程序
定价
高级版会员购买积分包购买API积分包
服务
文献检索文档翻译深度研究API 文档MCP 服务
关于我们
关于 Suppr公司介绍联系我们用户协议隐私条款
关注我们

Suppr 超能文献

核心技术专利:CN118964589B侵权必究
粤ICP备2023148730 号-1Suppr @ 2026

文献检索

告别复杂PubMed语法,用中文像聊天一样搜索,搜遍4000万医学文献。AI智能推荐,让科研检索更轻松。

立即免费搜索

文件翻译

保留排版,准确专业,支持PDF/Word/PPT等文件格式,支持 12+语言互译。

免费翻译文档

深度研究

AI帮你快速写综述,25分钟生成高质量综述,智能提取关键信息,辅助科研写作。

立即免费体验

N 端切割的 Bcl-xL 介导缺血诱导的神经元死亡。

N-terminally cleaved Bcl-xL mediates ischemia-induced neuronal death.

机构信息

Dominick P. Purpura Department of Neuroscience, Albert Einstein College of Medicine, Bronx, New York, USA.

出版信息

Nat Neurosci. 2012 Feb 26;15(4):574-80. doi: 10.1038/nn.3054.

DOI:10.1038/nn.3054
PMID:22366758
原文链接:https://pmc.ncbi.nlm.nih.gov/articles/PMC3862259/
Abstract

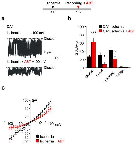
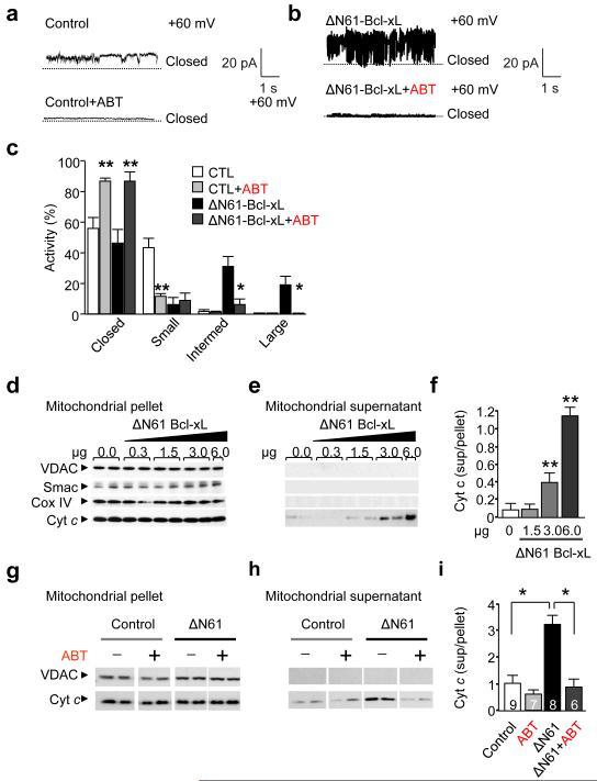
Transient global ischemia in rats induces delayed death of hippocampal CA1 neurons. Early events include caspase activation, cleavage of anti-death Bcl-2 family proteins and large mitochondrial channel activity. However, whether these events have a causal role in ischemia-induced neuronal death is unclear. We found that the Bcl-2 and Bcl-x(L) inhibitor ABT-737, which enhances death of tumor cells, protected rats against neuronal death in a clinically relevant model of brain ischemia. Bcl-x(L) is prominently expressed in adult neurons and can be cleaved by caspases to generate a pro-death fragment, ΔN-Bcl-x(L). We found that ABT-737 administered before or after ischemia inhibited ΔN-Bcl-x(L)-induced mitochondrial channel activity and neuronal death. To establish a causal role for ΔN-Bcl-x(L), we generated knock-in mice expressing a caspase-resistant form of Bcl-x(L). The knock-in mice exhibited markedly reduced mitochondrial channel activity and reduced vulnerability to ischemia-induced neuronal death. These findings suggest that truncated Bcl-x(L) could be a potentially important therapeutic target in ischemic brain injury.

摘要

大鼠短暂性全脑缺血诱导海马 CA1 神经元迟发性死亡。早期事件包括半胱天冬酶激活、抗死亡 Bcl-2 家族蛋白的裂解和线粒体大通道活性。然而,这些事件是否在缺血诱导的神经元死亡中起因果作用尚不清楚。我们发现,Bcl-2 和 Bcl-x(L)抑制剂 ABT-737 增强肿瘤细胞死亡,可在临床相关的脑缺血模型中保护大鼠免受神经元死亡。Bcl-x(L)在成年神经元中表达明显,可被半胱天冬酶切割产生促死亡片段ΔN-Bcl-x(L)。我们发现,缺血前或缺血后给予 ABT-737 可抑制ΔN-Bcl-x(L)诱导的线粒体通道活性和神经元死亡。为了确定ΔN-Bcl-x(L)的因果关系,我们生成了表达 caspase 抗性 Bcl-x(L)形式的基因敲入小鼠。该基因敲入小鼠表现出明显降低的线粒体通道活性和降低的对缺血诱导的神经元死亡的易感性。这些发现表明,截短的 Bcl-x(L)可能是缺血性脑损伤的一个潜在重要治疗靶点。

https://cdn.ncbi.nlm.nih.gov/pmc/blobs/8970/3862259/e023859ec943/nihms-352674-f0007.jpg
https://cdn.ncbi.nlm.nih.gov/pmc/blobs/8970/3862259/2fa0c887a205/nihms-352674-f0001.jpg
https://cdn.ncbi.nlm.nih.gov/pmc/blobs/8970/3862259/a3759ab6497e/nihms-352674-f0002.jpg
https://cdn.ncbi.nlm.nih.gov/pmc/blobs/8970/3862259/3bc7a01f2760/nihms-352674-f0003.jpg
https://cdn.ncbi.nlm.nih.gov/pmc/blobs/8970/3862259/d37a97c0b55b/nihms-352674-f0004.jpg
https://cdn.ncbi.nlm.nih.gov/pmc/blobs/8970/3862259/7f1cb773e15b/nihms-352674-f0005.jpg
https://cdn.ncbi.nlm.nih.gov/pmc/blobs/8970/3862259/3fd54bafd13f/nihms-352674-f0006.jpg
https://cdn.ncbi.nlm.nih.gov/pmc/blobs/8970/3862259/e023859ec943/nihms-352674-f0007.jpg
https://cdn.ncbi.nlm.nih.gov/pmc/blobs/8970/3862259/2fa0c887a205/nihms-352674-f0001.jpg
https://cdn.ncbi.nlm.nih.gov/pmc/blobs/8970/3862259/a3759ab6497e/nihms-352674-f0002.jpg
https://cdn.ncbi.nlm.nih.gov/pmc/blobs/8970/3862259/3bc7a01f2760/nihms-352674-f0003.jpg
https://cdn.ncbi.nlm.nih.gov/pmc/blobs/8970/3862259/d37a97c0b55b/nihms-352674-f0004.jpg
https://cdn.ncbi.nlm.nih.gov/pmc/blobs/8970/3862259/7f1cb773e15b/nihms-352674-f0005.jpg
https://cdn.ncbi.nlm.nih.gov/pmc/blobs/8970/3862259/3fd54bafd13f/nihms-352674-f0006.jpg
https://cdn.ncbi.nlm.nih.gov/pmc/blobs/8970/3862259/e023859ec943/nihms-352674-f0007.jpg

相似文献

1
N-terminally cleaved Bcl-xL mediates ischemia-induced neuronal death.N 端切割的 Bcl-xL 介导缺血诱导的神经元死亡。
Nat Neurosci. 2012 Feb 26;15(4):574-80. doi: 10.1038/nn.3054.
2
Inhibition of Bcl-xL prevents pro-death actions of ΔN-Bcl-xL at the mitochondrial inner membrane during glutamate excitotoxicity.在谷氨酸兴奋性毒性中,Bcl-xL 的抑制可防止 ΔN-Bcl-xL 在线粒体内膜上的促死亡作用。
Cell Death Differ. 2017 Nov;24(11):1963-1974. doi: 10.1038/cdd.2017.123. Epub 2017 Aug 4.
3
Bcl-xL inhibitor ABT-737 reveals a dual role for Bcl-xL in synaptic transmission.Bcl-xL抑制剂ABT-737揭示了Bcl-xL在突触传递中的双重作用。
J Neurophysiol. 2008 Mar;99(3):1515-22. doi: 10.1152/jn.00598.2007. Epub 2007 Dec 26.
4
Mitochondrial fragmentation and neuronal cell death in response to the Bcl-2/Bcl-x(L)/Bcl-w antagonist ABT-737.线粒体碎片化和神经元细胞死亡对 Bcl-2/Bcl-x(L)/Bcl-w 拮抗剂 ABT-737 的反应。
Neuropharmacology. 2010 Jun;58(8):1258-67. doi: 10.1016/j.neuropharm.2010.03.008. Epub 2010 Mar 20.
5
Ischemic preconditioning blocks BAD translocation, Bcl-xL cleavage, and large channel activity in mitochondria of postischemic hippocampal neurons.缺血预处理可阻断缺血后海马神经元线粒体中BAD易位、Bcl-xL裂解及大通道活性。
Proc Natl Acad Sci U S A. 2008 Mar 25;105(12):4892-7. doi: 10.1073/pnas.0800628105. Epub 2008 Mar 17.
6
Overexpression of Bcl-xl protects septal neurons from prolonged hypoglycemia and from acute ischemia-like stress.Bcl-xl的过表达可保护中隔神经元免受长时间低血糖和急性缺血样应激的影响。
Neuroscience. 2005;135(1):73-80. doi: 10.1016/j.neuroscience.2005.02.052.
7
Bcl-2, Bcl-x(L), and Bcl-w are not equivalent targets of ABT-737 and navitoclax (ABT-263) in lymphoid and leukemic cells.Bcl-2、Bcl-x(L) 和 Bcl-w 并非 ABT-737 和 navitoclax(ABT-263)在淋巴样和白血病细胞中的等效靶点。
Blood. 2012 Jun 14;119(24):5807-16. doi: 10.1182/blood-2011-12-400929. Epub 2012 Apr 26.
8
Small molecule inhibition of the Bcl-X(L)-BH3 protein-protein interaction: proof-of-concept of an in vivo chemopotentiator ABT-737.Bcl-X(L)-BH3蛋白-蛋白相互作用的小分子抑制作用:体内化学增效剂ABT-737的概念验证
Curr Top Med Chem. 2007;7(10):961-5. doi: 10.2174/156802607780906843.
9
Bax activation by engagement with, then release from, the BH3 binding site of Bcl-xL. Bax 通过与 Bcl-xL 的 BH3 结合位点结合,然后从该位点释放而被激活。
Mol Cell Biol. 2011 Feb;31(4):832-44. doi: 10.1128/MCB.00161-10. Epub 2010 Dec 20.
10
A small-molecule inhibitor of Bcl-XL potentiates the activity of cytotoxic drugs in vitro and in vivo.一种Bcl-XL小分子抑制剂在体外和体内均可增强细胞毒性药物的活性。
Cancer Res. 2006 Sep 1;66(17):8731-9. doi: 10.1158/0008-5472.CAN-06-0367.

引用本文的文献

1
Synaptamide regulates astroglial functional activity after cerebral cortex injury.突触酰胺在大脑皮质损伤后调节星形胶质细胞的功能活性。
Inflammopharmacology. 2025 Jul 5. doi: 10.1007/s10787-025-01834-7.
2
Protocol for establishing a global ischemia model using a 4-vessel occlusion in rats.建立大鼠 4 血管闭塞全脑缺血模型的方案。
STAR Protoc. 2023 Dec 15;4(4):102630. doi: 10.1016/j.xpro.2023.102630. Epub 2023 Oct 9.
3
Programmed Cell Death in Unicellular Versus Multicellular Organisms.单细胞生物与多细胞生物中的细胞程序性死亡。

本文引用的文献

1
Bcl-xL regulates mitochondrial energetics by stabilizing the inner membrane potential.Bcl-xL 通过稳定内膜电位来调节线粒体的能量代谢。
J Cell Biol. 2011 Oct 17;195(2):263-76. doi: 10.1083/jcb.201108059. Epub 2011 Oct 10.
2
Bcl-xL regulates metabolic efficiency of neurons through interaction with the mitochondrial F1FO ATP synthase.Bcl-xL 通过与线粒体 F1FO ATP 合酶相互作用调节神经元的代谢效率。
Nat Cell Biol. 2011 Sep 18;13(10):1224-33. doi: 10.1038/ncb2330.
3
Neuronal cell death in neonatal hypoxia-ischemia.新生儿缺氧缺血性神经元细胞死亡。
Annu Rev Genet. 2023 Nov 27;57:435-459. doi: 10.1146/annurev-genet-033123-095833. Epub 2023 Sep 18.
4
B-cell lymphoma 2 family members and sarcomas: a promising target in a heterogeneous disease.B细胞淋巴瘤2家族成员与肉瘤:一种异质性疾病中的有前景靶点
Explor Target Antitumor Ther. 2023;4(4):583-599. doi: 10.37349/etat.2023.00154. Epub 2023 Aug 24.
5
Membrane interactions of apoptotic inhibitor Bcl-xL: What can be learned using fluorescence spectroscopy.凋亡抑制因子Bcl-xL的膜相互作用:利用荧光光谱学能了解到什么。
BBA Adv. 2023 Jan 13;3:100076. doi: 10.1016/j.bbadva.2023.100076. eCollection 2023.
6
Detecting Key Functional Components Group and Speculating the Potential Mechanism of Xiao-Xu-Ming Decoction in Treating Stroke.探讨消虚明汤治疗中风的关键功能成分组及潜在机制
Front Cell Dev Biol. 2022 May 12;10:753425. doi: 10.3389/fcell.2022.753425. eCollection 2022.
7
Alpha-tocotrienol enhances arborization of primary hippocampal neurons via upregulation of Bcl-xL.α-生育三烯酚通过上调 Bcl-xL 增强原代海马神经元的分支。
Nutr Res. 2022 May;101:31-42. doi: 10.1016/j.nutres.2022.02.007. Epub 2022 Mar 7.
8
Neuroprotective effects of ATPase inhibitory factor 1 preventing mitochondrial dysfunction in Parkinson's disease.ATP 酶抑制因子 1 防止帕金森病中线粒体功能障碍的神经保护作用。
Sci Rep. 2022 Mar 9;12(1):3874. doi: 10.1038/s41598-022-07851-8.
9
Murine glial progenitor cells transplantation and synthetic PreImplantation Factor (sPIF) reduces inflammation and early motor impairment in ALS mice.鼠神经胶质前体细胞移植和合成预植入因子(sPIF)可减轻 ALS 小鼠的炎症和早期运动障碍。
Sci Rep. 2022 Mar 7;12(1):4016. doi: 10.1038/s41598-022-08064-9.
10
Development of Conformational Antibodies to Detect Bcl-xL's Amyloid Aggregates in Metal-Induced Apoptotic Neuroblastoma Cells.检测金属诱导凋亡神经母细胞瘤细胞中 Bcl-xL 淀粉样聚集物的构象抗体的研制。
Int J Mol Sci. 2020 Oct 15;21(20):7625. doi: 10.3390/ijms21207625.
Ann Neurol. 2011 May;69(5):743-58. doi: 10.1002/ana.22419.
4
The science of stroke: mechanisms in search of treatments.中风的科学:寻找治疗方法的机制。
Neuron. 2010 Jul 29;67(2):181-98. doi: 10.1016/j.neuron.2010.07.002.
5
Caspase-3 activation via mitochondria is required for long-term depression and AMPA receptor internalization.Caspase-3 的激活需要通过线粒体来实现长时程压抑和 AMPA 受体内化。
Cell. 2010 May 28;141(5):859-71. doi: 10.1016/j.cell.2010.03.053.
6
Pharmacological inhibition of the Bcl-2 family of apoptosis regulators as cancer therapy.作为癌症治疗方法的细胞凋亡调控蛋白 Bcl-2 家族的药理学抑制。
Curr Mol Pharmacol. 2008 Nov;1(3):244-54. doi: 10.2174/1874467210801030244.
7
The endogenous inhibitor of Akt, CTMP, is critical to ischemia-induced neuronal death.Akt的内源性抑制剂CTMP对缺血诱导的神经元死亡至关重要。
Nat Neurosci. 2009 May;12(5):618-26. doi: 10.1038/nn.2299. Epub 2009 Apr 6.
8
Unleashing the power of inhibitors of oncogenic kinases through BH3 mimetics.通过BH3模拟物释放致癌激酶抑制剂的力量。
Nat Rev Cancer. 2009 May;9(5):321-6. doi: 10.1038/nrc2615. Epub 2009 Apr 3.
9
Developmental shift of cyclophilin D contribution to hypoxic-ischemic brain injury.亲环素D在缺氧缺血性脑损伤中的作用的发育性转变。
J Neurosci. 2009 Feb 25;29(8):2588-96. doi: 10.1523/JNEUROSCI.5832-08.2009.
10
Neuroprotective strategies targeting apoptotic and necrotic cell death for stroke.针对中风凋亡和坏死性细胞死亡的神经保护策略。
Apoptosis. 2009 Apr;14(4):469-77. doi: 10.1007/s10495-008-0304-8.