• 文献检索
  • 文档翻译
  • 深度研究
  • 学术资讯
  • Suppr Zotero 插件Zotero 插件
  • 邀请有礼
  • 套餐&价格
  • 历史记录
应用&插件
Suppr Zotero 插件Zotero 插件浏览器插件Mac 客户端Windows 客户端微信小程序
定价
高级版会员购买积分包购买API积分包
服务
文献检索文档翻译深度研究API 文档MCP 服务
关于我们
关于 Suppr公司介绍联系我们用户协议隐私条款
关注我们

Suppr 超能文献

核心技术专利:CN118964589B侵权必究
粤ICP备2023148730 号-1Suppr @ 2026

文献检索

告别复杂PubMed语法,用中文像聊天一样搜索,搜遍4000万医学文献。AI智能推荐,让科研检索更轻松。

立即免费搜索

文件翻译

保留排版,准确专业,支持PDF/Word/PPT等文件格式,支持 12+语言互译。

免费翻译文档

深度研究

AI帮你快速写综述,25分钟生成高质量综述,智能提取关键信息,辅助科研写作。

立即免费体验

YK-4-279的单一对映体在靶向致癌基因EWS-FLI1方面表现出特异性。

Single enantiomer of YK-4-279 demonstrates specificity in targeting the oncogene EWS-FLI1.

作者信息

Barber-Rotenberg Julie S, Selvanathan Saravana P, Kong Yali, Erkizan Hayriye V, Snyder Tara M, Hong S Peter, Kobs Christina L, South Natalie L, Summer Steven, Monroe Philip J, Chruszcz Maksymilian, Dobrev Veselin, Tosso Perrer N, Scher Lauren J, Minor Wladek, Brown Milton L, Metallo Steven J, Üren Aykut, Toretsky Jeffrey A

机构信息

Department of Oncology, Georgetown University Lombardi Comprehensive Cancer Center, Washington, DC, USA.

出版信息

Oncotarget. 2012 Feb;3(2):172-82. doi: 10.18632/oncotarget.454.

DOI:10.18632/oncotarget.454
PMID:22383402
原文链接:https://pmc.ncbi.nlm.nih.gov/articles/PMC3326647/
Abstract

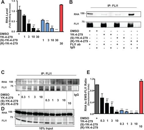
Oncogenic fusion proteins, such as EWS-FLI1, are excellent therapeutic targets as they are only located within the tumor. However, there are currently no agents targeted toward transcription factors, which are often considered to be 'undruggable.' A considerable body of evidence is accruing that refutes this claim based upon the intrinsic disorder of transcription factors. Our previous studies show that RNA Helicase A (RHA) enhances the oncogenesis of EWS-FLI1, a putative intrinsically disordered protein. Interruption of this protein-protein complex by small molecule inhibitors validates this interaction as a unique therapeutic target. Single enantiomer activity from a chiral compound has been recognized as strong evidence for specificity in a small molecule-protein interaction. Our compound, YK-4-279, has a chiral center and can be separated into two enantiomers by chiral HPLC. We show that there is a significant difference in activity between the two enantiomers. (S)-YK-4-279 is able to disrupt binding between EWS-FLI1 and RHA in an immunoprecipitation assay and blocks the transcriptional activity of EWS-FLI1, while (R)-YK-4-279 cannot. Enantiospecific effects are also established in cytotoxicity assays and caspase assays, where up to a log-fold difference is seen between (S)-YK-4-279 and the racemic YK-4-279. Our findings indicate that only one enantiomer of our small molecule is able to specifically target a protein-protein interaction. This work is significant for its identification of a single enantiomer effect upon a protein interaction suggesting that small molecule targeting of intrinsically disordered proteins can be specific. Furthermore, proving YK-4-279 has only one functional enantiomer will be helpful in moving this compound towards clinical trials.

摘要

致癌融合蛋白,如EWS-FLI1,是极佳的治疗靶点,因为它们仅存在于肿瘤内。然而,目前尚无针对转录因子的药物,转录因子通常被认为是“不可成药的”。越来越多的证据表明,基于转录因子的内在无序性,这一观点并不成立。我们之前的研究表明,RNA解旋酶A(RHA)增强了EWS-FLI1(一种假定的内在无序蛋白)的致癌作用。小分子抑制剂对这种蛋白质-蛋白质复合物的干扰证实了这种相互作用是一个独特的治疗靶点。手性化合物的单一对映体活性已被视为小分子-蛋白质相互作用具有特异性的有力证据。我们的化合物YK-4-279有一个手性中心,可通过手性高效液相色谱法分离为两种对映体。我们发现两种对映体之间的活性存在显著差异。在免疫沉淀试验中,(S)-YK-4-279能够破坏EWS-FLI1与RHA之间的结合,并阻断EWS-FLI1的转录活性,而(R)-YK-4-279则不能。在细胞毒性试验和半胱天冬酶试验中也确立了对映体特异性效应,(S)-YK-4-279与外消旋YK-4-279之间的差异高达一个对数倍。我们的研究结果表明,我们的小分子只有一种对映体能够特异性靶向蛋白质-蛋白质相互作用。这项工作意义重大,因为它确定了单一对映体对蛋白质相互作用的影响,表明小分子靶向内在无序蛋白可以具有特异性。此外,证明YK-4-279只有一种功能性对映体将有助于推动该化合物进入临床试验。

https://cdn.ncbi.nlm.nih.gov/pmc/blobs/c5ed/3326647/a7abbf97c495/oncotarget-03-172-g004.jpg
https://cdn.ncbi.nlm.nih.gov/pmc/blobs/c5ed/3326647/111d047932b2/oncotarget-03-172-g001.jpg
https://cdn.ncbi.nlm.nih.gov/pmc/blobs/c5ed/3326647/169bb6c4ccb2/oncotarget-03-172-g002.jpg
https://cdn.ncbi.nlm.nih.gov/pmc/blobs/c5ed/3326647/f3f96b407d3b/oncotarget-03-172-g003.jpg
https://cdn.ncbi.nlm.nih.gov/pmc/blobs/c5ed/3326647/a7abbf97c495/oncotarget-03-172-g004.jpg
https://cdn.ncbi.nlm.nih.gov/pmc/blobs/c5ed/3326647/111d047932b2/oncotarget-03-172-g001.jpg
https://cdn.ncbi.nlm.nih.gov/pmc/blobs/c5ed/3326647/169bb6c4ccb2/oncotarget-03-172-g002.jpg
https://cdn.ncbi.nlm.nih.gov/pmc/blobs/c5ed/3326647/f3f96b407d3b/oncotarget-03-172-g003.jpg
https://cdn.ncbi.nlm.nih.gov/pmc/blobs/c5ed/3326647/a7abbf97c495/oncotarget-03-172-g004.jpg

相似文献

1
Single enantiomer of YK-4-279 demonstrates specificity in targeting the oncogene EWS-FLI1.YK-4-279的单一对映体在靶向致癌基因EWS-FLI1方面表现出特异性。
Oncotarget. 2012 Feb;3(2):172-82. doi: 10.18632/oncotarget.454.
2
Pharmacokinetic modeling optimizes inhibition of the 'undruggable' EWS-FLI1 transcription factor in Ewing Sarcoma.药代动力学建模优化了对尤因肉瘤中“不可成药的”EWS-FLI1转录因子的抑制作用。
Oncotarget. 2014 Jan 30;5(2):338-50. doi: 10.18632/oncotarget.1495.
3
Inhibition of the oncogenic fusion protein EWS-FLI1 causes G-M cell cycle arrest and enhanced vincristine sensitivity in Ewing's sarcoma.抑制致癌融合蛋白 EWS-FLI1 导致尤文肉瘤中的 G-M 细胞周期停滞和长春新碱敏感性增强。
Sci Signal. 2017 Oct 3;10(499):eaam8429. doi: 10.1126/scisignal.aam8429.
4
YK-4-279 effectively antagonizes EWS-FLI1 induced leukemia in a transgenic mouse model.YK-4-279在转基因小鼠模型中有效拮抗EWS-FLI1诱导的白血病。
Oncotarget. 2015 Nov 10;6(35):37678-94. doi: 10.18632/oncotarget.5520.
5
A small molecule blocking oncogenic protein EWS-FLI1 interaction with RNA helicase A inhibits growth of Ewing's sarcoma.一种阻断致癌蛋白EWS-FLI1与RNA解旋酶A相互作用的小分子可抑制尤因肉瘤的生长。
Nat Med. 2009 Jul;15(7):750-6. doi: 10.1038/nm.1983. Epub 2009 Jul 5.
6
Synthesis and structure-activity relationship studies of small molecule disruptors of EWS-FLI1 interactions in Ewing's sarcoma.尤因肉瘤中EWS-FLI1相互作用的小分子破坏剂的合成及构效关系研究
J Med Chem. 2014 Dec 26;57(24):10290-303. doi: 10.1021/jm501372p. Epub 2014 Dec 12.
7
RNA helicase A activity is inhibited by oncogenic transcription factor EWS-FLI1.RNA解旋酶A的活性受到致癌转录因子EWS-FLI1的抑制。
Nucleic Acids Res. 2015 Jan;43(2):1069-80. doi: 10.1093/nar/gku1328. Epub 2015 Jan 6.
8
BET bromodomain inhibitors suppress EWS-FLI1-dependent transcription and the IGF1 autocrine mechanism in Ewing sarcoma.BET溴结构域抑制剂可抑制尤因肉瘤中EWS-FLI1依赖的转录及IGF1自分泌机制。
Oncotarget. 2016 Jul 12;7(28):43504-43517. doi: 10.18632/oncotarget.9762.
9
Oncogenic fusion protein EWS-FLI1 is a network hub that regulates alternative splicing.致癌融合蛋白EWS-FLI1是一个调控可变剪接的网络枢纽。
Proc Natl Acad Sci U S A. 2015 Mar 17;112(11):E1307-16. doi: 10.1073/pnas.1500536112. Epub 2015 Mar 3.
10
Pharmaceutical Interference of the EWS-FLI1-driven Transcriptome By Cotargeting H3K27ac and RNA Polymerase Activity in Ewing Sarcoma.EWS-FLI1 驱动的转录组通过靶向 Ewing 肉瘤中的 H3K27ac 和 RNA 聚合酶活性的药物干扰。
Mol Cancer Ther. 2021 Oct;20(10):1868-1879. doi: 10.1158/1535-7163.MCT-20-0489. Epub 2021 Jul 26.

引用本文的文献

1
Targeting protein disorder: the next hurdle in drug discovery.靶向蛋白质无序状态:药物研发的下一个障碍。
Nat Rev Drug Discov. 2025 Jun 9. doi: 10.1038/s41573-025-01220-6.
2
The Position of Indole Methylation Controls the Structure, DNA Binding, and Cellular Functions of Mithramycin SA-Trp Analogues.吲哚甲基化的位置控制光神霉素SA-色氨酸类似物的结构、DNA结合及细胞功能。
Chembiochem. 2025 May 27;26(10):e202401084. doi: 10.1002/cbic.202401084. Epub 2025 May 6.
3
Druggable upregulated proteins in EWS-FLI-driven Ewing sarcoma as emerging new therapeutic targets.

本文引用的文献

1
Processing of X-ray diffraction data collected in oscillation mode.振荡模式下收集的X射线衍射数据的处理。
Methods Enzymol. 1997;276:307-26. doi: 10.1016/S0076-6879(97)76066-X.
2
YK-4-279 inhibits ERG and ETV1 mediated prostate cancer cell invasion.YK-4-279 抑制 ERG 和 ETV1 介导的前列腺癌细胞侵袭。
PLoS One. 2011 Apr 29;6(4):e19343. doi: 10.1371/journal.pone.0019343.
3
Oncogenic partnerships: EWS-FLI1 protein interactions initiate key pathways of Ewing's sarcoma.致癌伙伴关系:EWS-FLI1 蛋白相互作用引发尤文肉瘤的关键途径。
在EWS-FLI驱动的尤因肉瘤中可成药的上调蛋白作为新出现的治疗靶点。
Am J Transl Res. 2025 Mar 15;17(3):1580-1603. doi: 10.62347/YMEU1808. eCollection 2025.
4
Targeted inactivation of EWSR1 : : FLI1 gene in Ewing sarcoma via CRISPR/Cas9 driven by an Ewing-specific GGAA promoter.通过由尤因肉瘤特异性GGAA启动子驱动的CRISPR/Cas9对尤因肉瘤中的EWSR1::FLI1基因进行靶向失活。
Cancer Gene Ther. 2025 Apr;32(4):437-449. doi: 10.1038/s41417-025-00887-8. Epub 2025 Mar 15.
5
Open-Label, Multicenter, Phase I/II, First-in-Human Trial of TK216: A First-Generation EWS::FLI1 Fusion Protein Antagonist in Ewing Sarcoma.开放标签、多中心、I/II 期、首例人体试验的 TK216:一种用于尤文肉瘤的第一代 EWS::FLI1 融合蛋白拮抗剂。
J Clin Oncol. 2024 Nov;42(31):3725-3734. doi: 10.1200/JCO.24.00020. Epub 2024 Jul 2.
6
Enhancing Standard of Care Chemotherapy Efficacy Using DNA-Dependent Protein Kinase (DNA-PK) Inhibition in Preclinical Models of Ewing Sarcoma.在尤因肉瘤临床前模型中使用DNA依赖性蛋白激酶(DNA-PK)抑制作用提高标准化疗疗效
Mol Cancer Ther. 2024 Aug 1;23(8):1109-1123. doi: 10.1158/1535-7163.MCT-23-0641.
7
Targeted Therapy for EWS-FLI1 in Ewing Sarcoma.尤因肉瘤中EWS-FLI1的靶向治疗
Cancers (Basel). 2023 Aug 9;15(16):4035. doi: 10.3390/cancers15164035.
8
Screening for DAX1/EWS-FLI1 functional inhibitors identified dihydroorotate dehydrogenase as a therapeutic target for Ewing's sarcoma.筛选 DAX1/EWS-FLI1 功能抑制剂发现二氢乳清酸脱氢酶是尤文肉瘤的治疗靶点。
Cancer Med. 2023 Apr;12(8):9802-9814. doi: 10.1002/cam4.5741. Epub 2023 Feb 24.
9
The importance of fusion protein activity in Ewing sarcoma and the cell intrinsic and extrinsic factors that regulate it: A review.尤因肉瘤中融合蛋白活性的重要性以及调节它的细胞内在和外在因素:综述
Front Oncol. 2022 Nov 24;12:1044707. doi: 10.3389/fonc.2022.1044707. eCollection 2022.
10
Sacral Ewing sarcoma with rib, lung, and multifocal skull metastases: A rare case report and review of treatments.伴有肋骨、肺及多灶性颅骨转移的骶骨尤因肉瘤:一例罕见病例报告及治疗综述
Front Oncol. 2022 Sep 8;12:933579. doi: 10.3389/fonc.2022.933579. eCollection 2022.
Clin Cancer Res. 2010 Aug 15;16(16):4077-83. doi: 10.1158/1078-0432.CCR-09-2261. Epub 2010 Jun 14.
4
A small molecule blocking oncogenic protein EWS-FLI1 interaction with RNA helicase A inhibits growth of Ewing's sarcoma.一种阻断致癌蛋白EWS-FLI1与RNA解旋酶A相互作用的小分子可抑制尤因肉瘤的生长。
Nat Med. 2009 Jul;15(7):750-6. doi: 10.1038/nm.1983. Epub 2009 Jul 5.
5
Multiple independent binding sites for small-molecule inhibitors on the oncoprotein c-Myc.小分子抑制剂在癌蛋白c-Myc上的多个独立结合位点。
J Am Chem Soc. 2009 Jun 3;131(21):7390-401. doi: 10.1021/ja900616b.
6
Structural rationale for the coupled binding and unfolding of the c-Myc oncoprotein by small molecules.小分子对c-Myc癌蛋白的偶联结合与去折叠作用的结构原理
Chem Biol. 2008 Nov 24;15(11):1149-55. doi: 10.1016/j.chembiol.2008.09.011.
7
Alteration of cyclin D1 transcript elongation by a mutated transcription factor up-regulates the oncogenic D1b splice isoform in cancer.突变转录因子对细胞周期蛋白D1转录延伸的改变上调了癌症中致癌性D1b剪接异构体。
Proc Natl Acad Sci U S A. 2008 Apr 22;105(16):6004-9. doi: 10.1073/pnas.0710748105. Epub 2008 Apr 14.
8
A short history of SHELX.SHELX简史。
Acta Crystallogr A. 2008 Jan;64(Pt 1):112-22. doi: 10.1107/S0108767307043930. Epub 2007 Dec 21.
9
The importance of bottlenecks in protein networks: correlation with gene essentiality and expression dynamics.蛋白质网络中瓶颈的重要性:与基因必需性及表达动态的相关性
PLoS Comput Biol. 2007 Apr 20;3(4):e59. doi: 10.1371/journal.pcbi.0030059. Epub 2007 Feb 14.
10
Frequency of the TMPRSS2:ERG gene fusion is increased in moderate to poorly differentiated prostate cancers.TMPRSS2:ERG基因融合在中分化至低分化前列腺癌中的频率增加。
J Clin Pathol. 2007 Nov;60(11):1238-43. doi: 10.1136/jcp.2006.043810. Epub 2007 Jan 26.