• 文献检索
  • 文档翻译
  • 深度研究
  • 学术资讯
  • Suppr Zotero 插件Zotero 插件
  • 邀请有礼
  • 套餐&价格
  • 历史记录
应用&插件
Suppr Zotero 插件Zotero 插件浏览器插件Mac 客户端Windows 客户端微信小程序
定价
高级版会员购买积分包购买API积分包
服务
文献检索文档翻译深度研究API 文档MCP 服务
关于我们
关于 Suppr公司介绍联系我们用户协议隐私条款
关注我们

Suppr 超能文献

核心技术专利:CN118964589B侵权必究
粤ICP备2023148730 号-1Suppr @ 2026

文献检索

告别复杂PubMed语法,用中文像聊天一样搜索,搜遍4000万医学文献。AI智能推荐,让科研检索更轻松。

立即免费搜索

文件翻译

保留排版,准确专业,支持PDF/Word/PPT等文件格式,支持 12+语言互译。

免费翻译文档

深度研究

AI帮你快速写综述,25分钟生成高质量综述,智能提取关键信息,辅助科研写作。

立即免费体验

重组人血管内皮抑制素使移植人鼻咽癌模型的肿瘤血管正常化并增强放射反应。

Recombinant human endostatin normalizes tumor vasculature and enhances radiation response in xenografted human nasopharyngeal carcinoma models.

机构信息

Department of Radiation Oncology, Sun Yat-Sen University Cancer Center, Guangzhou, Guangdong Province, China.

出版信息

PLoS One. 2012;7(4):e34646. doi: 10.1371/journal.pone.0034646. Epub 2012 Apr 9.

DOI:10.1371/journal.pone.0034646
PMID:22496834
原文链接:https://pmc.ncbi.nlm.nih.gov/articles/PMC3322143/
Abstract

BACKGROUND

Hypoxic tumor cells can reduce the efficacy of radiation. Antiangiogenic therapy may transiently "normalize" the tumor vasculature to make it more efficient for oxygen delivery. The aim of this study is to investigate whether the recombinant human endostatin (endostar) can create a "vascular normalization window" to alleviate hypoxia and enhance the inhibitory effects of radiation therapy in human nasopharyngeal carcinoma (NPC) in mice.

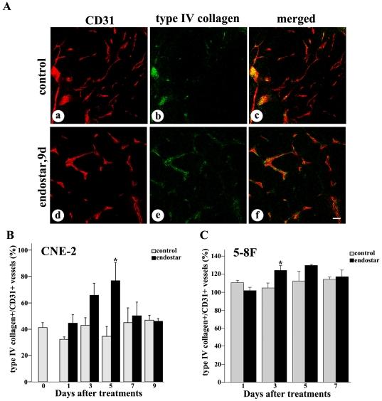
METHODOLOGY/PRINCIPAL FINDINGS: Transient changes in morphology of tumor vasculature and hypoxic tumor cell fraction in response to endostar were detected in mice bearing CNE-2 and 5-8F human NPC xenografts. Various treatment schedules were tested to assess the influence of endostar on the effect of radiation therapy. Several important factors relevant to the angiogenesis were identified through immunohistochemical staining. During endostar treatment, tumor vascularity decreased, while the basement membrane and pericyte coverage associated with endothelial cells increased, which supported the idea of vessel normalization. Hypoxic tumor cell fraction also decreased after the treatment. The transient modulation of tumor physiology caused by endostar improved the effect of radiation treatment compared with other treatment schedules. The expressions of vascular endothelial growth factor (VEGF), matrix metalloproteinase-2 (MMP-2), MMP-9, and MMP-14 decreased, while the level of pigment epithelium-derived factor (PEDF) increased.

CONCLUSIONS

Endostar normalized tumor vasculature, which alleviated hypoxia and significantly sensitized the function of radiation in anti-tumor in human NPC. The results provide an important experimental basis for combining endostar with radiation therapy in human NPC.

摘要

背景

缺氧的肿瘤细胞会降低放射治疗的疗效。抗血管生成治疗可能会使肿瘤血管短暂地“正常化”,从而提高氧气输送效率。本研究旨在探讨重组人血管内皮抑制素(恩度)是否能产生一个“血管正常化窗口”,以减轻缺氧并增强放射治疗对小鼠人鼻咽癌(NPC)的抑制作用。

方法/主要发现:在携带 CNE-2 和 5-8F 人 NPC 异种移植物的小鼠中,检测到恩度对肿瘤血管形态和缺氧肿瘤细胞比例的短暂变化。测试了各种治疗方案,以评估恩度对放射治疗效果的影响。通过免疫组织化学染色鉴定了与血管生成相关的几个重要因素。在恩度治疗期间,肿瘤血管密度降低,而与内皮细胞相关的基底膜和周细胞覆盖增加,这支持了血管正常化的观点。治疗后,缺氧肿瘤细胞比例也降低。恩度对肿瘤生理学的短暂调节改善了放射治疗的效果,优于其他治疗方案。血管内皮生长因子(VEGF)、基质金属蛋白酶-2(MMP-2)、MMP-9 和 MMP-14 的表达降低,而色素上皮衍生因子(PEDF)的水平升高。

结论

恩度使肿瘤血管正常化,减轻了缺氧,并显著增强了放射治疗在人 NPC 中的抗肿瘤作用。这些结果为在人 NPC 中结合恩度与放射治疗提供了重要的实验基础。

https://cdn.ncbi.nlm.nih.gov/pmc/blobs/f75c/3322143/6ddeecc47686/pone.0034646.g006.jpg
https://cdn.ncbi.nlm.nih.gov/pmc/blobs/f75c/3322143/452e0f8c1c78/pone.0034646.g001.jpg
https://cdn.ncbi.nlm.nih.gov/pmc/blobs/f75c/3322143/9e772eb28889/pone.0034646.g002.jpg
https://cdn.ncbi.nlm.nih.gov/pmc/blobs/f75c/3322143/31f888885fdd/pone.0034646.g003.jpg
https://cdn.ncbi.nlm.nih.gov/pmc/blobs/f75c/3322143/fe868c8f3e8e/pone.0034646.g004.jpg
https://cdn.ncbi.nlm.nih.gov/pmc/blobs/f75c/3322143/26e7c44a82eb/pone.0034646.g005.jpg
https://cdn.ncbi.nlm.nih.gov/pmc/blobs/f75c/3322143/6ddeecc47686/pone.0034646.g006.jpg
https://cdn.ncbi.nlm.nih.gov/pmc/blobs/f75c/3322143/452e0f8c1c78/pone.0034646.g001.jpg
https://cdn.ncbi.nlm.nih.gov/pmc/blobs/f75c/3322143/9e772eb28889/pone.0034646.g002.jpg
https://cdn.ncbi.nlm.nih.gov/pmc/blobs/f75c/3322143/31f888885fdd/pone.0034646.g003.jpg
https://cdn.ncbi.nlm.nih.gov/pmc/blobs/f75c/3322143/fe868c8f3e8e/pone.0034646.g004.jpg
https://cdn.ncbi.nlm.nih.gov/pmc/blobs/f75c/3322143/26e7c44a82eb/pone.0034646.g005.jpg
https://cdn.ncbi.nlm.nih.gov/pmc/blobs/f75c/3322143/6ddeecc47686/pone.0034646.g006.jpg

相似文献

1
Recombinant human endostatin normalizes tumor vasculature and enhances radiation response in xenografted human nasopharyngeal carcinoma models.重组人血管内皮抑制素使移植人鼻咽癌模型的肿瘤血管正常化并增强放射反应。
PLoS One. 2012;7(4):e34646. doi: 10.1371/journal.pone.0034646. Epub 2012 Apr 9.
2
Combination of pigment epithelium-derived factor with radiotherapy enhances the antitumor effects on nasopharyngeal carcinoma by downregulating vascular endothelial growth factor expression and angiogenesis.联合色素上皮衍生因子与放射治疗通过下调血管内皮生长因子表达和血管生成增强对鼻咽癌的抗肿瘤作用。
Cancer Sci. 2011 Oct;102(10):1789-98. doi: 10.1111/j.1349-7006.2011.02013.x. Epub 2011 Jul 29.
3
Endostar, a recombined humanized endostatin, enhances the radioresponse for human nasopharyngeal carcinoma and human lung adenocarcinoma xenografts in mice.恩度,一种重组人源化内皮抑素,可增强人鼻咽癌和人肺腺癌异种移植瘤在小鼠体内的放射反应。
Cancer Sci. 2009 Aug;100(8):1510-9. doi: 10.1111/j.1349-7006.2009.01193.x. Epub 2009 May 21.
4
Effects of recombinant human endostatin and its synergy with cisplatin on circulating endothelial cells and tumor vascular normalization in A549 xenograft murine model.重组人血管内皮抑制素及其与顺铂协同作用对 A549 移植瘤模型循环内皮细胞和肿瘤血管正常化的影响。
J Cancer Res Clin Oncol. 2012 Jul;138(7):1131-44. doi: 10.1007/s00432-012-1189-z. Epub 2012 Mar 10.
5
The feasibility of 18F-AlF-NOTA-PRGD2 PET/CT for monitoring early response of Endostar antiangiogenic therapy in human nasopharyngeal carcinoma xenograft model compared with 18F-FDG.与18F-FDG相比,18F-AlF-NOTA-PRGD2 PET/CT监测重组人血管内皮抑制素抗血管生成治疗人鼻咽癌异种移植模型早期反应的可行性。
Oncotarget. 2016 May 10;7(19):27243-54. doi: 10.18632/oncotarget.8402.
6
Recombinant human endostatin endostar inhibits tumor growth and metastasis in a mouse xenograft model of colon cancer.重组人血管内皮抑制素恩度抑制结肠癌裸鼠移植瘤模型的生长和转移。
Pathol Oncol Res. 2012 Apr;18(2):315-23. doi: 10.1007/s12253-011-9447-y. Epub 2011 Sep 22.
7
Inhibitory effect of endostar in combination with radiotherapy in a mouse model of human CNE2 nasopharyngeal carcinoma.恩度联合放疗对人CNE2鼻咽癌小鼠模型的抑制作用
J Huazhong Univ Sci Technolog Med Sci. 2011 Feb;31(1):62-66. doi: 10.1007/s11596-011-0151-7. Epub 2011 Feb 19.
8
PDGFR-β inhibitor slows tumor growth but increases metastasis in combined radiotherapy and Endostar therapy.PDGFR-β 抑制剂在联合放疗和恩度治疗中减缓肿瘤生长但增加转移。
Biomed Pharmacother. 2018 Mar;99:615-621. doi: 10.1016/j.biopha.2018.01.095. Epub 2018 Feb 20.
9
Recombinant human endostatin, Endostar, enhances the effects of chemo-radiotherapy in a mouse cervical cancer xenograft model.重组人内皮抑素(恩度)增强了化疗放疗在小鼠宫颈癌异种移植模型中的效果。
Eur J Gynaecol Oncol. 2011;32(3):316-24.
10
Ultrasound-targeted microbubble destruction improved the antiangiogenic effect of Endostar in triple-negative breast carcinoma xenografts.超声靶向微泡破坏增强恩度在三阴性乳腺癌异种移植模型中的抗血管生成作用。
J Cancer Res Clin Oncol. 2019 May;145(5):1191-1200. doi: 10.1007/s00432-019-02866-7. Epub 2019 Feb 25.

引用本文的文献

1
Antiangiogenic therapy with recombinant human endostatin may improve blood perfusion of cervical node with necrosis in nasopharyngeal carcinoma patients: a preliminary study by using contrast-enhanced ultrasound.重组人内皮抑素抗血管生成治疗可能改善鼻咽癌伴颈部淋巴结坏死患者的血流灌注:一项使用超声造影的初步研究
Front Oncol. 2025 Jan 31;15:1521762. doi: 10.3389/fonc.2025.1521762. eCollection 2025.
2
Angiogenesis in nasopharyngeal carcinoma: insights, imaging, and therapeutic strategies.鼻咽癌中的血管生成:见解、影像学及治疗策略
Front Oncol. 2024 May 28;14:1331064. doi: 10.3389/fonc.2024.1331064. eCollection 2024.
3

本文引用的文献

1
Principles and mechanisms of vessel normalization for cancer and other angiogenic diseases.血管正常化的原则和机制用于癌症和其他血管生成性疾病。
Nat Rev Drug Discov. 2011 Jun;10(6):417-27. doi: 10.1038/nrd3455.
2
Factors contributing to the efficacy of concurrent-adjuvant chemotherapy for locoregionally advanced nasopharyngeal carcinoma: combined analyses of NPC-9901 and NPC-9902 Trials.同期放化疗治疗局部晚期鼻咽癌疗效的影响因素:NPC-9901 和 NPC-9902 临床试验的联合分析。
Eur J Cancer. 2011 Mar;47(5):656-66. doi: 10.1016/j.ejca.2010.10.026. Epub 2010 Nov 26.
3
Angiopoietin-2 interferes with anti-VEGFR2-induced vessel normalization and survival benefit in mice bearing gliomas.
Effects of concurrent chemoradiotherapy with or without Endostar on the regression of retropharyngeal lymph node and prognosis of patients with locally advanced nasopharyngeal carcinoma: a retrospective study.
恩度联合放化疗对比单纯放化疗对局部晚期鼻咽癌患者咽后淋巴结退缩及预后的影响:一项回顾性研究。
J Cancer Res Clin Oncol. 2024 May 4;150(5):232. doi: 10.1007/s00432-024-05762-x.
4
Impact of Anti-angiogenic Drugs on Severity of COVID-19 in Patients with Non-Small Cell Lung Cancer.抗血管生成药物对非小细胞肺癌患者新冠病毒病严重程度的影响
Technol Cancer Res Treat. 2024 Jan-Dec;23:15330338241248573. doi: 10.1177/15330338241248573.
5
Metamorphic Effect of Angiogenic Switch in Tumor Development: Conundrum of Tumor Angiogenesis Toward Progression and Metastatic Potential.血管生成开关在肿瘤发展中的变质作用:肿瘤血管生成对进展和转移潜能的难题
Biomedicines. 2023 Jul 29;11(8):2142. doi: 10.3390/biomedicines11082142.
6
Treating radiation‑related nasopharyngeal necrosis with endostar in patient with nasopharyngeal carcinoma: A report of two cases and a literature review.恩度治疗鼻咽癌放疗相关鼻咽坏死2例报告并文献复习
Mol Clin Oncol. 2023 Jun 13;19(1):57. doi: 10.3892/mco.2023.2653. eCollection 2023 Jul.
7
Recombinant Endostatin as a Potential Radiosensitizer in the Treatment of Non-Small Cell Lung Cancer.重组内皮抑素作为非小细胞肺癌治疗中一种潜在的放射增敏剂。
Pharmaceuticals (Basel). 2023 Jan 31;16(2):219. doi: 10.3390/ph16020219.
8
Recombinant human endostatin injection (Endostar) combined with PF chemotherapy and sequential intensity-modulated radiotherapy is tolerable and improves prognosis of locally advanced nasopharyngeal carcinoma: a randomized, open, multicenter phase II clinical study.重组人内皮抑素注射液(恩度)联合PF化疗及序贯调强放疗治疗局部晚期鼻咽癌耐受性良好且可改善预后:一项随机、开放、多中心II期临床研究
Am J Cancer Res. 2022 Oct 15;12(10):4622-4636. eCollection 2022.
9
CircRNA ZNF609 promotes angiogenesis in nasopharyngeal carcinoma by regulating miR-145/STMN1 axis.环状 RNA ZNF609 通过调控 miR-145/STMN1 轴促进鼻咽癌血管生成。
Kaohsiung J Med Sci. 2021 Aug;37(8):686-698. doi: 10.1002/kjm2.12381. Epub 2021 May 4.
10
Anti-tumor effect of local injectable hydrogel-loaded endostatin alone and in combination with radiotherapy for lung cancer.局部注射载内皮抑素水凝胶单独及联合放疗治疗肺癌的抗肿瘤作用。
Drug Deliv. 2021 Dec;28(1):183-194. doi: 10.1080/10717544.2020.1869864.
血管生成素-2 干扰抗 VEGFR2 诱导的小鼠脑胶质瘤血管正常化和生存获益。
Clin Cancer Res. 2010 Jul 15;16(14):3618-27. doi: 10.1158/1078-0432.CCR-09-3073. Epub 2010 May 25.
4
ZD6474, a small molecule tyrosine kinase inhibitor, potentiates the anti-tumor and anti-metastasis effects of radiation for human nasopharyngeal carcinoma.ZD6474,一种小分子酪氨酸激酶抑制剂,增强了辐射对人鼻咽癌的抗肿瘤和抗转移作用。
Curr Cancer Drug Targets. 2010 Sep;10(6):611-22. doi: 10.2174/156800910791859506.
5
Matrix metalloproteinases: regulators of the tumor microenvironment.基质金属蛋白酶:肿瘤微环境的调节剂。
Cell. 2010 Apr 2;141(1):52-67. doi: 10.1016/j.cell.2010.03.015.
6
Improved intratumoral oxygenation through vascular normalization increases glioma sensitivity to ionizing radiation.通过血管正常化改善肿瘤内氧合作用可提高脑胶质瘤对电离辐射的敏感性。
Int J Radiat Oncol Biol Phys. 2010 Apr;76(5):1537-45. doi: 10.1016/j.ijrobp.2009.12.010.
7
Stem-like cancer cells are inducible by increasing genomic instability in cancer cells.肿瘤细胞中的干细胞样细胞可通过增加肿瘤细胞的基因组不稳定性而诱导产生。
J Biol Chem. 2010 Feb 12;285(7):4931-40. doi: 10.1074/jbc.M109.048397. Epub 2009 Dec 9.
8
TSU68, an antiangiogenic receptor tyrosine kinase inhibitor, induces tumor vascular normalization in a human cancer xenograft nude mouse model.TSU68,一种抗血管生成受体酪氨酸激酶抑制剂,可诱导人源肿瘤异种移植裸鼠模型中的肿瘤血管正常化。
Surg Today. 2009;39(12):1046-53. doi: 10.1007/s00595-009-4020-y. Epub 2009 Dec 8.
9
Semaphorin 3A is an endogenous angiogenesis inhibitor that blocks tumor growth and normalizes tumor vasculature in transgenic mouse models.信号素3A是一种内源性血管生成抑制剂,在转基因小鼠模型中可阻断肿瘤生长并使肿瘤血管正常化。
J Clin Invest. 2009 Nov;119(11):3356-72. doi: 10.1172/JCI36308. Epub 2009 Oct 5.
10
Malignant cell-derived PlGF promotes normalization and remodeling of the tumor vasculature.恶性细胞衍生的胎盘生长因子促进肿瘤血管的正常化和重塑。
Proc Natl Acad Sci U S A. 2009 Oct 13;106(41):17505-10. doi: 10.1073/pnas.0908026106. Epub 2009 Sep 25.