Suppr超能文献

布卢姆综合征蛋白和 PICH 解旋酶在有丝分裂后期前与拓扑异构酶 IIα 共同作用于着丝粒分离。

Bloom's syndrome and PICH helicases cooperate with topoisomerase IIα in centromere disjunction before anaphase.

机构信息

Institut Curie, Centre de Recherche, Centre Universitaire, Bât, Orsay, France.

出版信息

PLoS One. 2012;7(4):e33905. doi: 10.1371/journal.pone.0033905. Epub 2012 Apr 26.

Abstract

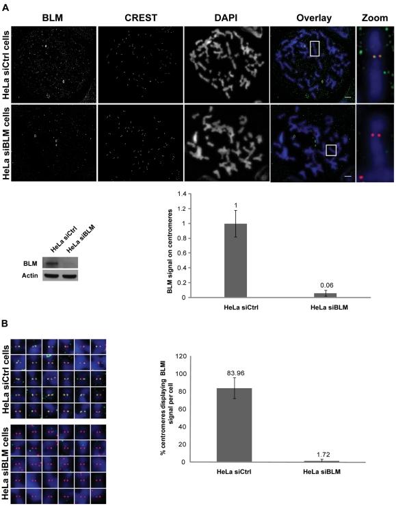
Centromeres are specialized chromosome domains that control chromosome segregation during mitosis, but little is known about the mechanisms underlying the maintenance of their integrity. Centromeric ultrafine anaphase bridges are physiological DNA structures thought to contain unresolved DNA catenations between the centromeres separating during anaphase. BLM and PICH helicases colocalize at these ultrafine anaphase bridges and promote their resolution. As PICH is detectable at centromeres from prometaphase onwards, we hypothesized that BLM might also be located at centromeres and that the two proteins might cooperate to resolve DNA catenations before the onset of anaphase. Using immunofluorescence analyses, we demonstrated the recruitment of BLM to centromeres from G2 phase to mitosis. With a combination of fluorescence in situ hybridization, electron microscopy, RNA interference, chromosome spreads and chromatin immunoprecipitation, we showed that both BLM-deficient and PICH-deficient prometaphase cells displayed changes in centromere structure. These cells also had a higher frequency of centromeric non disjunction in the absence of cohesin, suggesting the persistence of catenations. Both proteins were required for the correct recruitment to the centromere of active topoisomerase IIα, an enzyme specialized in the catenation/decatenation process. These observations reveal the existence of a functional relationship between BLM, PICH and topoisomerase IIα in the centromere decatenation process. They indicate that the higher frequency of centromeric ultrafine anaphase bridges in BLM-deficient cells and in cells treated with topoisomerase IIα inhibitors is probably due not only to unresolved physiological ultrafine anaphase bridges, but also to newly formed ultrafine anaphase bridges. We suggest that BLM and PICH cooperate in rendering centromeric catenates accessible to topoisomerase IIα, thereby facilitating correct centromere disjunction and preventing the formation of supernumerary centromeric ultrafine anaphase bridges.

摘要

着丝粒是控制有丝分裂过程中染色体分离的特化染色体结构域,但对于维持其完整性的机制知之甚少。着丝粒超微后期桥是生理 DNA 结构,被认为在后期分离过程中包含着丝粒之间未解决的 DNA 连环。BLM 和 PICH 解旋酶在这些超微后期桥上共定位,并促进其解决。由于 PICH 可从前期到中期检测到着丝粒,我们假设 BLM 也可能位于着丝粒上,并且这两种蛋白质可能在后期开始之前合作解决 DNA 连环。通过免疫荧光分析,我们证明 BLM 从 G2 期到有丝分裂被招募到着丝粒。通过荧光原位杂交、电子显微镜、RNA 干扰、染色体铺片和染色质免疫沉淀的组合,我们表明 BLM 缺陷和 PICH 缺陷的前期细胞显示出着丝粒结构的变化。这些细胞在没有黏连蛋白的情况下,着丝粒非分离的频率也更高,这表明连环的持续存在。这两种蛋白质对于活性拓扑异构酶 IIα的正确招募到着丝粒都是必需的,这种酶专门参与连环/解连环过程。这些观察结果揭示了 BLM、PICH 和拓扑异构酶 IIα 在着丝粒解连环过程中的功能关系。它们表明,BLM 缺陷细胞和拓扑异构酶 IIα 抑制剂处理的细胞中着丝粒超微后期桥的更高频率不仅归因于未解决的生理超微后期桥,而且还归因于新形成的超微后期桥。我们认为 BLM 和 PICH 合作使着丝粒连环可被拓扑异构酶 IIα 访问,从而促进正确的着丝粒分离并防止超数着丝粒超微后期桥的形成。

https://cdn.ncbi.nlm.nih.gov/pmc/blobs/85e5/3338505/f72ee1102b12/pone.0033905.g001.jpg

文献检索

告别复杂PubMed语法,用中文像聊天一样搜索,搜遍4000万医学文献。AI智能推荐,让科研检索更轻松。

立即免费搜索

文件翻译

保留排版,准确专业,支持PDF/Word/PPT等文件格式,支持 12+语言互译。

免费翻译文档

深度研究

AI帮你快速写综述,25分钟生成高质量综述,智能提取关键信息,辅助科研写作。

立即免费体验