Suppr超能文献

表柔比星节拍化疗联合恩度对人肺癌裸鼠移植瘤模型的抗肿瘤及抗血管生成作用。

Enhanced anti-tumor and anti-angiogenic effects of metronomic cyclophosphamide combined with Endostar in a xenograft model of human lung cancer.

机构信息

Department of Medical Oncology, The Affiliated Hospital of Bengbu Medical College, Bengbu, Anhui 233004, PR China.

出版信息

Oncol Rep. 2012 Aug;28(2):439-45. doi: 10.3892/or.2012.1828. Epub 2012 May 22.

Abstract

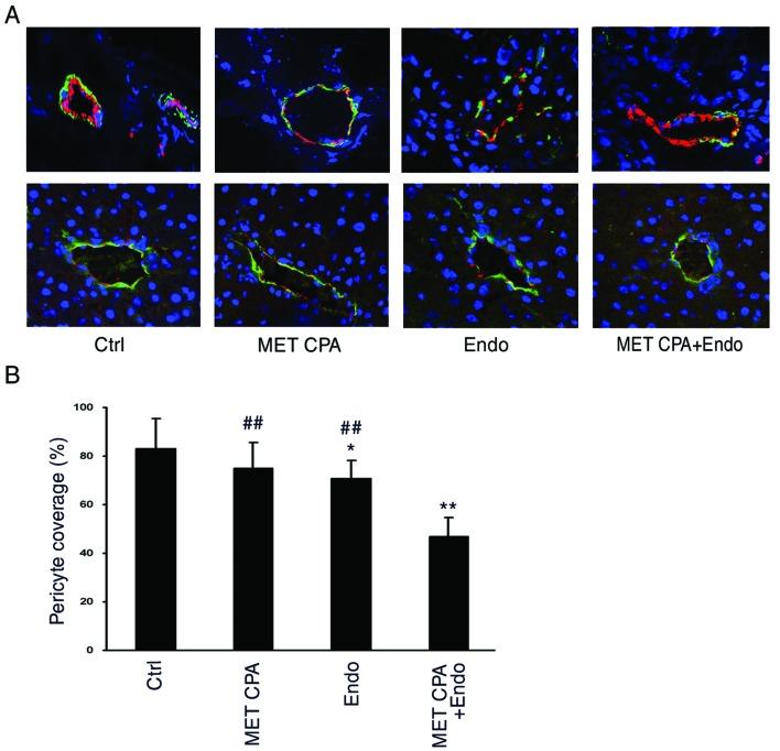
Standard chemotherapy for advanced NSCLC has reached a therapeutic plateau. More effective strategies must be explored. The purpose of this study was to evaluate the role of metronomic chemotherapy combined with an angiogenesis inhibitor in non-small cell lung cancer (NSCLC). A total of 114 BALB/c nude mice were inoculated subcutaneously with human NSCLC cells (A549), and when xenograft tumors were palpable, mice were randomly injected with saline as controls (Ctrl), or treated with metronomic cyclophosphamide (MET CPA), recombinant human endostatin, Endostar (Endo), MET CPA combined with Endostar (MET CPA+Endo) or maximum tolerance dose of CPA (MTD CPA), respectively. The growth of xenograft tumors and mouse survival were monitored. The frequency of peripheral blood circulating endothelial cells (CECs), microvessel density (MVD) and pericyte coverage was determined using flow cytometry and immunofluorescence staining. In comparison with the controls, treatment with either drug significantly inhibited the growth of xenograft tumors in mice. Treatment with MET CPA or Endostar, but not with MTD CPA, significantly reduced the frequency of peripheral blood total and viable CECs and the value of MVD. Endostar also considerably reduced pericyte coverage in xenograft tumors. Moreover, MET CPA combined with Endostar further reduced the frequency of peripheral blood CECs, the value of MVD, and pericyte coverage, with concomitant delay in tumor growth and extension of mouse survival. Our results indicate that MET CPA combined with Endostar results in enhanced anti-tumor and anti-angiogenic effects in a xenograft model of human lung cancer. Combined therapy with metronomic chemotherapy and an angiogenesis inhibitor may serve as a promising treatment strategy for patients with advanced NSCLC.

摘要

标准的晚期非小细胞肺癌化疗已达到治疗平台。必须探索更有效的策略。本研究旨在评估节拍化疗联合血管生成抑制剂在非小细胞肺癌(NSCLC)中的作用。将人非小细胞肺癌细胞(A549)皮下接种于 114 只 BALB/c 裸鼠,当皮下移植瘤可触及时,随机将小鼠注射生理盐水作为对照(Ctrl),或用节拍环磷酰胺(MET CPA)、重组人血管内皮抑制素、恩度(Endostar)、MET CPA 联合恩度(MET CPA+Endo)或最大耐受剂量环磷酰胺(MTD CPA)处理。监测异种移植瘤的生长和小鼠的存活情况。通过流式细胞术和免疫荧光染色确定外周血循环内皮细胞(CECs)、微血管密度(MVD)和周细胞覆盖率的频率。与对照组相比,两种药物的治疗均显著抑制了小鼠异种移植瘤的生长。MET CPA 或恩度治疗,但不是 MTD CPA 治疗,显著降低了外周血总循环和有活力的 CECs 的频率以及 MVD 的值。恩度还显著降低了异种移植瘤中的周细胞覆盖率。此外,MET CPA 联合恩度进一步降低了外周血 CECs 的频率、MVD 的值和周细胞覆盖率,同时肿瘤生长延迟,小鼠存活时间延长。我们的结果表明,MET CPA 联合恩度在人肺癌异种移植模型中产生了增强的抗肿瘤和抗血管生成作用。节拍化疗联合血管生成抑制剂的联合治疗可能成为晚期非小细胞肺癌患者的一种有前途的治疗策略。

https://cdn.ncbi.nlm.nih.gov/pmc/blobs/4f8c/3583573/37b8bab916f6/OR-28-02-0439-g00.jpg

文献AI研究员

20分钟写一篇综述,助力文献阅读效率提升50倍。

立即体验

用中文搜PubMed

大模型驱动的PubMed中文搜索引擎

马上搜索

文档翻译

学术文献翻译模型,支持多种主流文档格式。

立即体验