• 文献检索
  • 文档翻译
  • 深度研究
  • 学术资讯
  • Suppr Zotero 插件Zotero 插件
  • 邀请有礼
  • 套餐&价格
  • 历史记录
应用&插件
Suppr Zotero 插件Zotero 插件浏览器插件Mac 客户端Windows 客户端微信小程序
定价
高级版会员购买积分包购买API积分包
服务
文献检索文档翻译深度研究API 文档MCP 服务
关于我们
关于 Suppr公司介绍联系我们用户协议隐私条款
关注我们

Suppr 超能文献

核心技术专利:CN118964589B侵权必究
粤ICP备2023148730 号-1Suppr @ 2026

文献检索

告别复杂PubMed语法,用中文像聊天一样搜索,搜遍4000万医学文献。AI智能推荐,让科研检索更轻松。

立即免费搜索

文件翻译

保留排版,准确专业,支持PDF/Word/PPT等文件格式,支持 12+语言互译。

免费翻译文档

深度研究

AI帮你快速写综述,25分钟生成高质量综述,智能提取关键信息,辅助科研写作。

立即免费体验

Toll 样受体 3 诱导的 I 型干扰素在鼠冠状病毒感染巨噬细胞中的保护作用。

Protective role of Toll-like Receptor 3-induced type I interferon in murine coronavirus infection of macrophages.

机构信息

Department of Microbiology and Immunology, Drexel University College of Medicine, 245 North 15th Street, Philadelphia, PA 19102, USA.

出版信息

Viruses. 2012 May;4(5):901-23. doi: 10.3390/v4050901. Epub 2012 May 24.

DOI:10.3390/v4050901
PMID:22754655
原文链接:https://pmc.ncbi.nlm.nih.gov/articles/PMC3386628/
Abstract

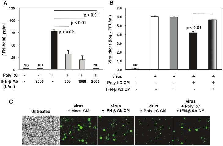
Toll-like Receptors (TLRs) sense viral infections and induce production of type I interferons (IFNs), other cytokines, and chemokines. Viral recognition by TLRs and other pattern recognition receptors (PRRs) has been proven to be cell-type specific. Triggering of TLRs with selected ligands can be beneficial against some viral infections. Macrophages are antigen-presenting cells that express TLRs and have a key role in the innate and adaptive immunity against viruses. Coronaviruses (CoVs) are single-stranded, positive-sense RNA viruses that cause acute and chronic infections and can productively infect macrophages. Investigation of the interplay between CoVs and PRRs is in its infancy. We assessed the effect of triggering TLR2, TLR3, TLR4, and TLR7 with selected ligands on the susceptibility of the J774A.1 macrophage cell line to infection with murine coronavirus (mouse hepatitis virus, [MHV]). Stimulation of TLR2, TLR4, or TLR7 did not affect MHV production. In contrast, pre-stimulation of TLR3 with polyinosinic-polycytidylic acid (poly I:C) hindered MHV infection through induction of IFN-β in macrophages. We demonstrate that activation of TLR3 with the synthetic ligand poly I:C mediates antiviral immunity that diminishes (MHV-A59) or suppresses (MHV-JHM, MHV-3) virus production in macrophages.

摘要

Toll 样受体 (TLRs) 可识别病毒感染并诱导 I 型干扰素 (IFNs)、其他细胞因子和趋化因子的产生。TLRs 和其他模式识别受体 (PRRs) 对病毒的识别已被证明具有细胞类型特异性。用选定的配体触发 TLR 可以对某些病毒感染有益。巨噬细胞是表达 TLR 的抗原呈递细胞,在针对病毒的先天和适应性免疫中发挥关键作用。冠状病毒 (CoVs) 是单链、正链 RNA 病毒,可引起急性和慢性感染,并能有效地感染巨噬细胞。对 CoV 和 PRRs 相互作用的研究仍处于起步阶段。我们评估了用选定的配体触发 TLR2、TLR3、TLR4 和 TLR7 对 J774A.1 巨噬细胞系感染鼠冠状病毒 (小鼠肝炎病毒,[MHV]) 的敏感性的影响。TLR2、TLR4 或 TLR7 的刺激均未影响 MHV 的产生。相比之下,用多聚肌苷酸-多聚胞苷酸 (poly I:C) 预先刺激 TLR3 通过诱导巨噬细胞中的 IFN-β 来阻碍 MHV 感染。我们证明,用合成配体 poly I:C 激活 TLR3 可介导抗病毒免疫,从而减少 (MHV-A59) 或抑制 (MHV-JHM、MHV-3) 巨噬细胞中的病毒产生。

https://cdn.ncbi.nlm.nih.gov/pmc/blobs/cbf3/3386628/30e629198e30/viruses-04-00901-g008.jpg
https://cdn.ncbi.nlm.nih.gov/pmc/blobs/cbf3/3386628/76ab8da910ea/viruses-04-00901-g001.jpg
https://cdn.ncbi.nlm.nih.gov/pmc/blobs/cbf3/3386628/f5c592159ed9/viruses-04-00901-g002.jpg
https://cdn.ncbi.nlm.nih.gov/pmc/blobs/cbf3/3386628/9d30338e4522/viruses-04-00901-g003.jpg
https://cdn.ncbi.nlm.nih.gov/pmc/blobs/cbf3/3386628/1c145628fe11/viruses-04-00901-g004.jpg
https://cdn.ncbi.nlm.nih.gov/pmc/blobs/cbf3/3386628/95a550876efc/viruses-04-00901-g005.jpg
https://cdn.ncbi.nlm.nih.gov/pmc/blobs/cbf3/3386628/bdfc2db3c709/viruses-04-00901-g006.jpg
https://cdn.ncbi.nlm.nih.gov/pmc/blobs/cbf3/3386628/008ee33ea348/viruses-04-00901-g007.jpg
https://cdn.ncbi.nlm.nih.gov/pmc/blobs/cbf3/3386628/30e629198e30/viruses-04-00901-g008.jpg
https://cdn.ncbi.nlm.nih.gov/pmc/blobs/cbf3/3386628/76ab8da910ea/viruses-04-00901-g001.jpg
https://cdn.ncbi.nlm.nih.gov/pmc/blobs/cbf3/3386628/f5c592159ed9/viruses-04-00901-g002.jpg
https://cdn.ncbi.nlm.nih.gov/pmc/blobs/cbf3/3386628/9d30338e4522/viruses-04-00901-g003.jpg
https://cdn.ncbi.nlm.nih.gov/pmc/blobs/cbf3/3386628/1c145628fe11/viruses-04-00901-g004.jpg
https://cdn.ncbi.nlm.nih.gov/pmc/blobs/cbf3/3386628/95a550876efc/viruses-04-00901-g005.jpg
https://cdn.ncbi.nlm.nih.gov/pmc/blobs/cbf3/3386628/bdfc2db3c709/viruses-04-00901-g006.jpg
https://cdn.ncbi.nlm.nih.gov/pmc/blobs/cbf3/3386628/008ee33ea348/viruses-04-00901-g007.jpg
https://cdn.ncbi.nlm.nih.gov/pmc/blobs/cbf3/3386628/30e629198e30/viruses-04-00901-g008.jpg

相似文献

1
Protective role of Toll-like Receptor 3-induced type I interferon in murine coronavirus infection of macrophages.Toll 样受体 3 诱导的 I 型干扰素在鼠冠状病毒感染巨噬细胞中的保护作用。
Viruses. 2012 May;4(5):901-23. doi: 10.3390/v4050901. Epub 2012 May 24.
2
A role for microRNA-155 modulation in the anti-HIV-1 effects of Toll-like receptor 3 stimulation in macrophages.miR-155 调控在巨噬细胞 Toll 样受体 3 刺激抗 HIV-1 作用中的作用。
PLoS Pathog. 2012 Sep;8(9):e1002937. doi: 10.1371/journal.ppat.1002937. Epub 2012 Sep 20.
3
Murine coronavirus mouse hepatitis virus is recognized by MDA5 and induces type I interferon in brain macrophages/microglia.鼠冠状病毒小鼠肝炎病毒可被黑色素瘤分化相关基因5(MDA5)识别,并在脑巨噬细胞/小胶质细胞中诱导I型干扰素产生。
J Virol. 2008 Oct;82(20):9829-38. doi: 10.1128/JVI.01199-08. Epub 2008 Jul 30.
4
Selective Packaging in Murine Coronavirus Promotes Virulence by Limiting Type I Interferon Responses.选择性包装促进鼠冠状病毒毒力通过限制 I 型干扰素反应。
mBio. 2018 May 1;9(3):e00272-18. doi: 10.1128/mBio.00272-18.
5
MDA5 Is Critical to Host Defense during Infection with Murine Coronavirus.黑色素瘤分化相关基因5(MDA5)在小鼠冠状病毒感染期间对宿主防御至关重要。
J Virol. 2015 Dec;89(24):12330-40. doi: 10.1128/JVI.01470-15. Epub 2015 Sep 30.
6
IFN-alpha regulates TLR-dependent gene expression of IFN-alpha, IFN-beta, IL-28, and IL-29.干扰素-α调节干扰素-α、干扰素-β、白细胞介素-28和白细胞介素-29的Toll样受体依赖性基因表达。
J Immunol. 2005 Feb 15;174(4):1932-7. doi: 10.4049/jimmunol.174.4.1932.
7
Toll-like receptor-2 exacerbates murine acute viral hepatitis.Toll样受体2加剧小鼠急性病毒性肝炎。
Immunology. 2016 Oct;149(2):204-24. doi: 10.1111/imm.12627. Epub 2016 Aug 10.
8
Differential regulation of innate and adaptive immune responses in viral encephalitis.病毒性脑炎中固有免疫和适应性免疫反应的差异调节
Virology. 2004 Jan 5;318(1):381-92. doi: 10.1016/j.virol.2003.09.023.
9
A critical function of toll-like receptor-3 in the induction of anti-human immunodeficiency virus activities in macrophages.Toll 样受体-3 在诱导巨噬细胞抗人免疫缺陷病毒活性中的关键作用。
Immunology. 2010 Sep;131(1):40-9. doi: 10.1111/j.1365-2567.2010.03270.x. Epub 2010 Jul 16.
10
Toll-like receptor 3 signaling inhibits simian immunodeficiency virus replication in macrophages from rhesus macaques.Toll样受体3信号通路抑制恒河猴巨噬细胞中猿猴免疫缺陷病毒的复制。
Antiviral Res. 2014 Dec;112:103-12. doi: 10.1016/j.antiviral.2014.10.008. Epub 2014 Oct 23.

引用本文的文献

1
VAX014 Activates Tumor-Intrinsic STING and RIG-I to Promote the Development of Antitumor Immunity.VAX014激活肿瘤内在的STING和RIG-I以促进抗肿瘤免疫的发展。
Mol Cancer Ther. 2025 Apr 2;24(4):587-604. doi: 10.1158/1535-7163.MCT-24-0509.
2
SARS-CoV-2 S protein disrupts the formation of ISGF3 complex through conserved S2 subunit to antagonize type I interferon response.严重急性呼吸综合征冠状病毒2(SARS-CoV-2)的刺突蛋白(S蛋白)通过保守的S2亚基破坏ISGF3复合物的形成,以拮抗I型干扰素反应。
J Virol. 2025 Jan 31;99(1):e0151624. doi: 10.1128/jvi.01516-24. Epub 2024 Dec 19.
3
Long COVID Definition, Symptoms, Risk Factors, Epidemiology and Autoimmunity: A Narrative Review.

本文引用的文献

1
Toll-like receptors: key players in antiviral immunity. toll 样受体:抗病毒免疫的关键参与者。
Curr Opin Virol. 2011 Dec;1(6):447-54. doi: 10.1016/j.coviro.2011.10.006. Epub 2011 Oct 28.
2
Nonstructural protein 2 of porcine reproductive and respiratory syndrome virus inhibits the antiviral function of interferon-stimulated gene 15.猪繁殖与呼吸综合征病毒非结构蛋白 2 抑制干扰素刺激基因 15 的抗病毒功能。
J Virol. 2012 Apr;86(7):3839-50. doi: 10.1128/JVI.06466-11. Epub 2012 Jan 18.
3
TLR3 signaling is either protective or pathogenic for the development of Theiler's virus-induced demyelinating disease depending on the time of viral infection.
长新冠的定义、症状、风险因素、流行病学及自身免疫:一篇叙述性综述
Am J Med Open. 2024 Feb 14;11:100068. doi: 10.1016/j.ajmo.2024.100068. eCollection 2024 Jun.
4
Chinese Medicine for Treatment of COVID-19: A Review of Potential Pharmacological Components and Mechanisms.中医药治疗新型冠状病毒肺炎:潜在药理成分及作用机制综述
Chin J Integr Med. 2025 Jan;31(1):83-95. doi: 10.1007/s11655-024-3909-z. Epub 2024 Jul 3.
5
Toll-like receptors in health and disease.健康与疾病中的Toll样受体
MedComm (2020). 2024 Apr 29;5(5):e549. doi: 10.1002/mco2.549. eCollection 2024 May.
6
How the immune response to the structural proteins of SARS-CoV-2 affects the retinal vascular endothelial cells: an immune thrombotic and/or endotheliopathy process with in silico modeling.新冠病毒结构蛋白引起的免疫反应如何影响视网膜血管内皮细胞:一种免疫血栓形成和/或内皮病变过程的计算机模拟研究。
Immunol Res. 2024 Feb;72(1):50-71. doi: 10.1007/s12026-023-09412-1. Epub 2023 Aug 29.
7
Breast cancer associated CD169 macrophages possess broad immunosuppressive functions but enhance antibody secretion by activated B cells.乳腺癌相关 CD169 巨噬细胞具有广泛的免疫抑制功能,但能增强活化 B 细胞的抗体分泌。
Front Immunol. 2023 Jun 19;14:1180209. doi: 10.3389/fimmu.2023.1180209. eCollection 2023.
8
SARS-CoV-2 omicron sub-lineages differentially modulate interferon response in human lung epithelial cells.奥密克戎变异株亚谱系在人肺上皮细胞中差异调节干扰素反应。
Virus Res. 2023 Jul 15;332:199134. doi: 10.1016/j.virusres.2023.199134. Epub 2023 May 17.
9
Shedding Lights on the Extracellular Vesicles as Functional Mediator and Therapeutic Decoy for COVID-19.揭示细胞外囊泡作为新冠病毒功能性介质和治疗诱饵的作用
Life (Basel). 2023 Mar 20;13(3):840. doi: 10.3390/life13030840.
10
Canine Coronavirus Infection Modulates the Biogenesis and Composition of Cell-Derived Extracellular Vesicles.犬冠状病毒感染调节细胞衍生细胞外囊泡的生物发生和组成。
Biomedicines. 2023 Mar 21;11(3):976. doi: 10.3390/biomedicines11030976.
TLR3 信号在 Theiler 病毒诱导的脱髓鞘疾病的发展中是保护性的还是致病性的,取决于病毒感染的时间。
J Neuroinflammation. 2011 Dec 21;8:178. doi: 10.1186/1742-2094-8-178.
4
Activation of Toll-like receptor 3 impairs the dengue virus serotype 2 replication through induction of IFN-β in cultured hepatoma cells.Toll 样受体 3 的激活通过诱导培养的肝癌细胞中的 IFN-β来抑制登革病毒 2 型的复制。
PLoS One. 2011;6(8):e23346. doi: 10.1371/journal.pone.0023346. Epub 2011 Aug 4.
5
Toll-like receptors and their crosstalk with other innate receptors in infection and immunity. toll 样受体及其在感染和免疫中与其他先天受体的相互作用。
Immunity. 2011 May 27;34(5):637-50. doi: 10.1016/j.immuni.2011.05.006.
6
Decreased dengue replication and an increased anti-viral humoral response with the use of combined Toll-like receptor 3 and 7/8 agonists in macaques.在猕猴中使用联合 Toll 样受体 3 和 7/8 激动剂可降低登革热病毒复制并增强抗病毒体液反应。
PLoS One. 2011 Apr 29;6(4):e19323. doi: 10.1371/journal.pone.0019323.
7
PLP2 of mouse hepatitis virus A59 (MHV-A59) targets TBK1 to negatively regulate cellular type I interferon signaling pathway.鼠肝炎病毒 A59(MHV-A59)的 PLP2 靶向 TBK1 以负调控细胞 I 型干扰素信号通路。
PLoS One. 2011 Feb 18;6(2):e17192. doi: 10.1371/journal.pone.0017192.
8
Autocrine interferon priming in macrophages but not dendritic cells results in enhanced cytokine and chemokine production after coronavirus infection.自分泌干扰素在巨噬细胞中而不是树突状细胞中引发预刺激,导致冠状病毒感染后细胞因子和趋化因子的产生增强。
mBio. 2010 Oct 19;1(4):e00219-10. doi: 10.1128/mBio.00219-10.
9
A critical function of toll-like receptor-3 in the induction of anti-human immunodeficiency virus activities in macrophages.Toll 样受体-3 在诱导巨噬细胞抗人免疫缺陷病毒活性中的关键作用。
Immunology. 2010 Sep;131(1):40-9. doi: 10.1111/j.1365-2567.2010.03270.x. Epub 2010 Jul 16.
10
Accessory protein 5a is a major antagonist of the antiviral action of interferon against murine coronavirus.辅助蛋白 5a 是干扰素对抗鼠冠状病毒抗病毒作用的主要拮抗剂。
J Virol. 2010 Aug;84(16):8262-74. doi: 10.1128/JVI.00385-10. Epub 2010 Jun 2.