Suppr超能文献

EB 病毒 BGLF4 激酶延缓细胞 S 期进程并诱导染色体异常。

Epstein-Barr virus BGLF4 kinase retards cellular S-phase progression and induces chromosomal abnormality.

机构信息

Graduate Institute and Department of Microbiology, College of Medicine, National Taiwan University, Taipei, Taiwan.

出版信息

PLoS One. 2012;7(6):e39217. doi: 10.1371/journal.pone.0039217. Epub 2012 Jun 29.

Abstract

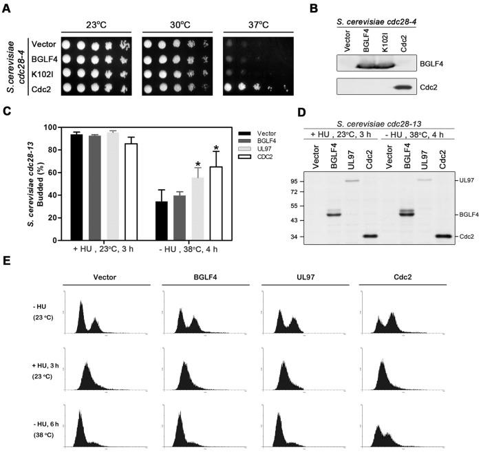
Epstein-Barr virus (EBV) induces an uncoordinated S-phase-like cellular environment coupled with multiple prophase-like events in cells replicating the virus. The EBV encoded Ser/Thr kinase BGLF4 has been shown to induce premature chromosome condensation through activation of condensin and topoisomerase II and reorganization of the nuclear lamina to facilitate the nuclear egress of nucleocapsids in a pathway mimicking Cdk1. However, the observation that RB is hyperphosphorylated in the presence of BGLF4 raised the possibility that BGLF4 may have a Cdk2-like activity to promote S-phase progression. Here, we investigated the regulatory effects of BGLF4 on cell cycle progression and found that S-phase progression and DNA synthesis were interrupted by BGLF4 in mammalian cells. Expression of BGLF4 did not compensate Cdk1 defects for DNA replication in S. cerevisiae. Using time-lapse microscopy, we found the fate of individual HeLa cells was determined by the expression level of BGLF4. In addition to slight cell growth retardation, BGLF4 elicits abnormal chromosomal structure and micronucleus formation in 293 and NCP-TW01 cells. In Saos-2 cells, BGLF4 induced the hyperphosphorylation of co-transfected RB, while E2F1 was not released from RB-E2F1 complexes. The E2F1 regulated activities of the cyclin D1 and ZBRK1 promoters were suppressed by BGLF4 in a dose dependent manner. Detection with phosphoamino acid specific antibodies revealed that, in addition to Ser780, phosphorylation of the DNA damage-responsive Ser612 on RB was enhanced by BGLF4. Taken together, our study indicates that BGLF4 may directly or indirectly induce a DNA damage signal that eventually interferes with host DNA synthesis and delays S-phase progression.

摘要

EBV 诱导不协调的 S 期样细胞环境,并伴有病毒复制细胞中的多个前期样事件。已证明 EBV 编码的 Ser/Thr 激酶 BGLF4 通过激活凝聚素和拓扑异构酶 II 以及重新组织核纤层,促进核衣壳从核内逸出,从而模拟 Cdk1 途径诱导早期染色体浓缩。然而,在存在 BGLF4 的情况下 RB 被高度磷酸化的观察结果提出了 BGLF4 可能具有 Cdk2 样活性以促进 S 期进展的可能性。在这里,我们研究了 BGLF4 对细胞周期进程的调节作用,发现在哺乳动物细胞中,S 期进展和 DNA 合成被 BGLF4 中断。在 S. cerevisiae 中,BGLF4 的表达不能补偿 Cdk1 缺陷进行 DNA 复制。通过延时显微镜,我们发现单个 HeLa 细胞的命运由 BGLF4 的表达水平决定。除了轻微的细胞生长迟缓外,BGLF4 在 293 和 NCP-TW01 细胞中引起异常染色体结构和微核形成。在 Saos-2 细胞中,BGLF4 诱导共转染的 RB 过度磷酸化,而 E2F1 未从 RB-E2F1 复合物中释放。BGLF4 以剂量依赖的方式抑制 E2F1 调节的 cyclin D1 和 ZBRK1 启动子的活性。用磷酸氨基酸特异性抗体检测表明,除了 Ser780 外,RB 上 DNA 损伤反应性 Ser612 的磷酸化也被 BGLF4 增强。总之,我们的研究表明,BGLF4 可能直接或间接诱导一种 DNA 损伤信号,最终干扰宿主 DNA 合成并延迟 S 期进展。

https://cdn.ncbi.nlm.nih.gov/pmc/blobs/991f/3387188/1e1f5fd4f50d/pone.0039217.g001.jpg

文献检索

告别复杂PubMed语法,用中文像聊天一样搜索,搜遍4000万医学文献。AI智能推荐,让科研检索更轻松。

立即免费搜索

文件翻译

保留排版,准确专业,支持PDF/Word/PPT等文件格式,支持 12+语言互译。

免费翻译文档

深度研究

AI帮你快速写综述,25分钟生成高质量综述,智能提取关键信息,辅助科研写作。

立即免费体验