Department of Medicine and Molecular Science, Gunma University Graduate School of Medicine, Maebashi, Japan.
PLoS One. 2012;7(7):e40437. doi: 10.1371/journal.pone.0040437. Epub 2012 Jul 9.
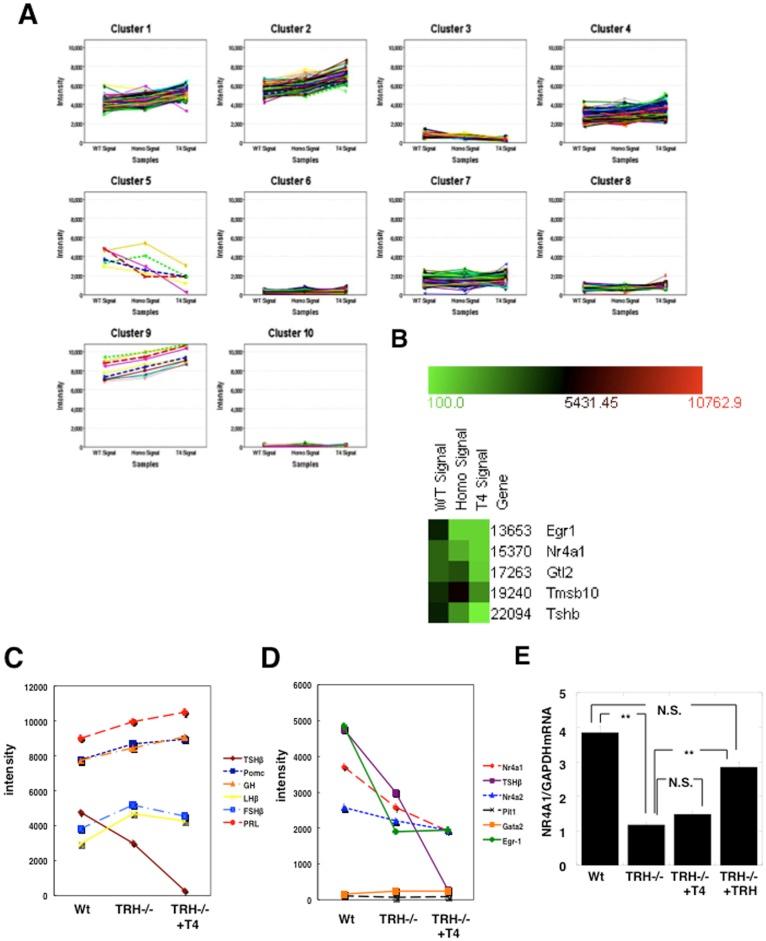
Thyrotropin-releasing hormone (TRH) is a major stimulator of thyrotropin-stimulating hormone (TSH) synthesis in the anterior pituitary, though precisely how TRH stimulates the TSHβ gene remains unclear. Analysis of TRH-deficient mice differing in thyroid hormone status demonstrated that TRH was critical for the basal activity and responsiveness to thyroid hormone of the TSHβ gene. cDNA microarray and K-means cluster analyses with pituitaries from wild-type mice, TRH-deficient mice and TRH-deficient mice with thyroid hormone replacement revealed that the largest and most consistent decrease in expression in the absence of TRH and on supplementation with thyroid hormone was shown by the TSHβ gene, and the NR4A1 gene belonged to the same cluster as and showed a similar expression profile to the TSHβ gene. Immunohistochemical analysis demonstrated that NR4A1 was expressed not only in ACTH- and FSH- producing cells but also in thyrotrophs and the expression was remarkably reduced in TRH-deficient pituitary. Furthermore, experiments in vitro demonstrated that incubation with TRH in GH4C1 cells increased the endogenous NR4A1 mRNA level by approximately 50-fold within one hour, and this stimulation was inhibited by inhibitors for PKC and ERK1/2. Western blot analysis confirmed that TRH increased NR4A1 expression within 2 h. A series of deletions of the promoter demonstrated that the region between bp -138 and +37 of the TSHβ gene was responsible for the TRH-induced stimulation, and Chip analysis revealed that NR4A1 was recruited to this region. Conversely, knockdown of NR4A1 by siRNA led to a significant reduction in TRH-induced TSHβ promoter activity. Furthermore, TRH stimulated NR4A1 promoter activity through the TRH receptor. These findings demonstrated that 1) TRH is a highly specific regulator of the TSHβ gene, and 2) TRH mediated induction of the TSHβ gene, at least in part by sequential stimulation of the NR4A1-TSHβ genes through a PKC and ERK1/2 pathway.
促甲状腺激素释放激素(TRH)是刺激垂体前叶促甲状腺激素(TSH)合成的主要刺激物,尽管 TRH 如何刺激 TSHβ 基因仍不清楚。分析甲状腺激素状态不同的 TRH 缺陷小鼠表明,TRH 对 TSHβ 基因的基础活性和对甲状腺激素的反应性至关重要。使用来自野生型小鼠、TRH 缺陷小鼠和用甲状腺激素替代治疗的 TRH 缺陷小鼠的垂体 cDNA 微阵列和 K-means 聚类分析显示,在缺乏 TRH 和补充甲状腺激素的情况下,表达量最大且最一致的是 TSHβ 基因,NR4A1 基因与 TSHβ 基因属于同一簇,表现出相似的表达谱。免疫组织化学分析表明,NR4A1 不仅在 ACTH 和 FSH 产生细胞中表达,而且在促甲状腺细胞中表达,在 TRH 缺陷的垂体中表达明显减少。此外,体外实验表明,在 GH4C1 细胞中孵育 TRH 在一小时内将内源性 NR4A1 mRNA 水平增加约 50 倍,并且这种刺激被 PKC 和 ERK1/2 的抑制剂抑制。Western blot 分析证实 TRH 在 2 小时内增加 NR4A1 表达。一系列启动子缺失表明,TSHβ 基因的-138bp 至+37bp 之间的区域负责 TRH 诱导的刺激,Chip 分析表明 NR4A1 被募集到该区域。相反,siRNA 介导的 NR4A1 敲低导致 TRH 诱导的 TSHβ 启动子活性显著降低。此外,TRH 通过 TRH 受体刺激 NR4A1 启动子活性。这些发现表明 1)TRH 是 TSHβ 基因的高度特异性调节剂,2)TRH 通过 PKC 和 ERK1/2 途径的顺序刺激 NR4A1-TSHβ 基因,至少部分介导了 TSHβ 基因的诱导。