INSERM U-1012, Faculté de Médecine Paris-Sud, Université Paris Sud, 94276 Le Kremlin-Bicêtre, France.
Nat Commun. 2012;3:986. doi: 10.1038/ncomms1992.
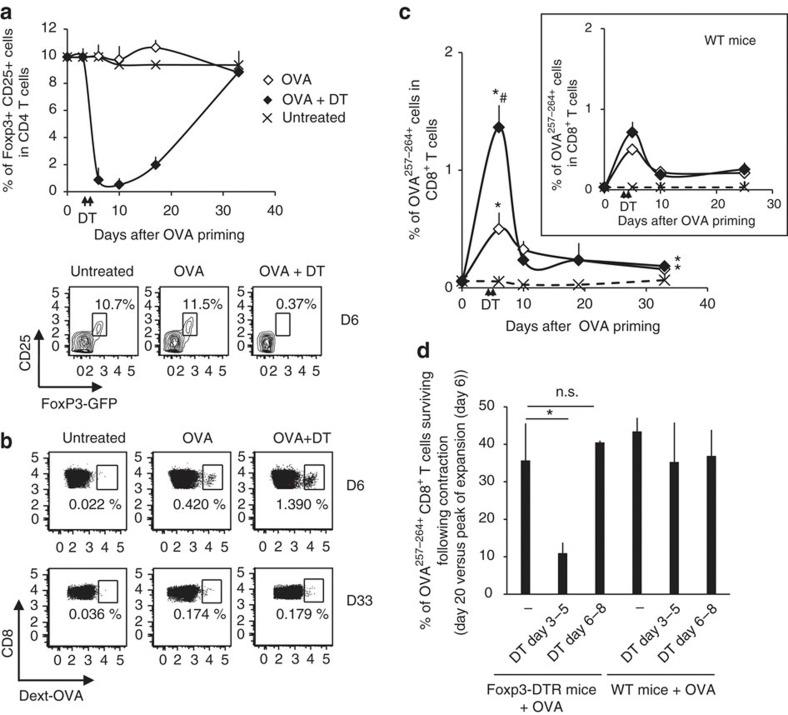
During the primary immune response, CD8 memory emerges from an environment of strong immune activation. The FoxP3(+) regulatory CD4 T-cell subset (Treg) is known as a key suppressive component of the immune system. Here we report that Tregs are required for the generation of functional CD8 memory. In the absence of Tregs during priming, the resulting memory cells proliferate poorly and fail to differentiate into functional cytotoxic secondary effectors following antigen reactivation. We find that the Tregs act early, during the expansion phase of primary CD8 effectors, by fine tuning interleukin-2 exposure of CD8 memory precursors. This crucial new role of Tregs has implications for optimal vaccine development.
在初次免疫应答中,CD8 记忆细胞从强烈的免疫激活环境中出现。FoxP3(+)调节性 CD4 T 细胞亚群(Treg)被认为是免疫系统的关键抑制成分。在这里,我们报告 Treg 对于功能性 CD8 记忆细胞的产生是必需的。在启动过程中缺乏 Treg 时,产生的记忆细胞增殖不良,并且在抗原重新激活后无法分化为功能性细胞毒性二次效应物。我们发现 Treg 在初级 CD8 效应物的扩增阶段早期发挥作用,通过微调 CD8 记忆前体细胞中白细胞介素-2 的暴露。Treg 的这一关键新作用对最佳疫苗开发具有重要意义。