Department of Pediatrics, Atlantic Research Centre, Dalhousie University, Halifax, NS, Canada.
Mol Biol Cell. 2012 Sep;23(18):3624-35. doi: 10.1091/mbc.E12-04-0283. Epub 2012 Aug 8.
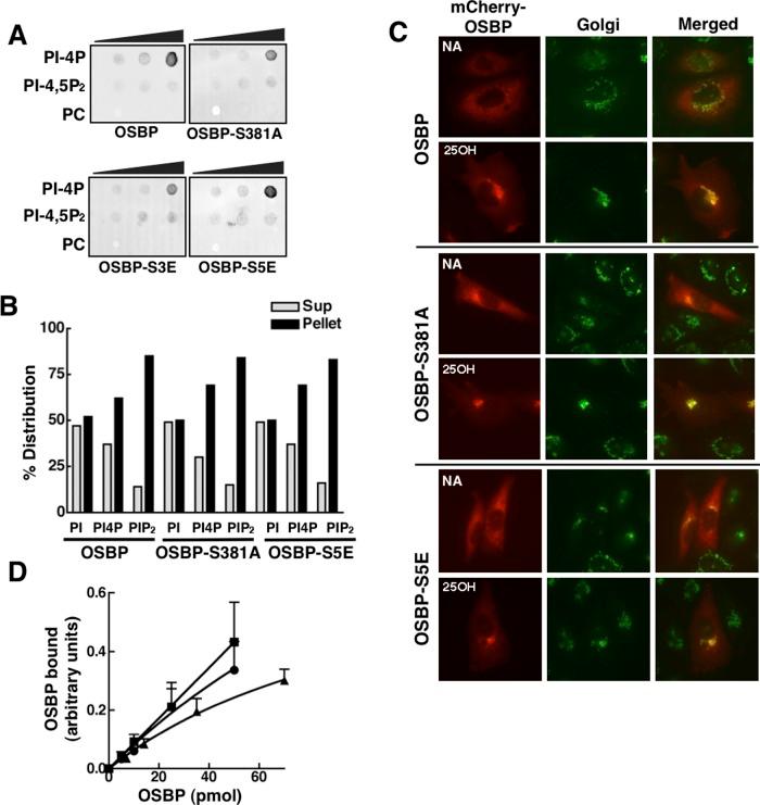
The endoplasmic reticulum (ER)-Golgi sterol transfer activity of oxysterol-binding protein (OSBP) regulates sphingomyelin (SM) synthesis, as well as post-Golgi cholesterol efflux pathways. The phosphorylation and ER-Golgi localization of OSBP are correlated, suggesting this modification regulates the directionality and/or specificity of transfer activity. In this paper, we report that phosphorylation on two serine-rich motifs, S381-S391 (site 1) and S192, S195, S200 (site 2), specifically controls OSBP activity at the ER. A phosphomimetic of the SM/cholesterol-sensitive phosphorylation site 1 (OSBP-S5E) had increased in vitro cholesterol and 25-hydroxycholesterol-binding capacity, and cholesterol extraction from liposomes, but reduced transfer activity. Phosphatidylinositol 4-phosphate (PI(4)P) and cholesterol competed for a common binding site on OSBP; however, direct binding of PI(4)P was not affected by site 1 phosphorylation. Individual site 1 and site 2 phosphomutants supported oxysterol activation of SM synthesis in OSBP-deficient CHO cells. However, a double site1/2 mutant (OSBP-S381A/S3D) was deficient in this activity and was constitutively colocalized with vesicle-associated membrane protein-associated protein A (VAP-A) in a collapsed ER network. This study identifies phosphorylation regulation of sterol and VAP-A binding by OSBP in the ER, and PI(4)P as an alternate ligand that could be exchanged for sterol in the Golgi apparatus.
内质网(ER)-高尔基体固醇转移活性的氧化固醇结合蛋白(OSBP)调节鞘磷脂(SM)的合成,以及高尔基体后胆固醇外排途径。OSBP 的磷酸化和 ER-Golgi 定位是相关的,这表明这种修饰调节转移活性的方向性和/或特异性。在本文中,我们报告了两个富含丝氨酸的模体 S381-S391(位点 1)和 S192、S195、S200(位点 2)上的磷酸化,特异性地控制 ER 中的 OSBP 活性。SM/胆固醇敏感磷酸化位点 1(OSBP-S5E)的磷酸模拟物增加了体外胆固醇和 25-羟胆固醇结合能力,以及从脂质体中提取胆固醇,但降低了转移活性。磷脂酰肌醇 4-磷酸(PI(4)P)和胆固醇竞争 OSBP 上的共同结合位点;然而,PI(4)P 的直接结合不受位点 1 磷酸化的影响。单个位点 1 和位点 2 磷酸突变体支持 OSBP 缺陷 CHO 细胞中氧化固醇激活 SM 合成。然而,一个双位点 1/2 突变体(OSBP-S381A/S3D)在这种活性中缺失,并在折叠的 ER 网络中与囊泡相关膜蛋白相关蛋白 A(VAP-A)持续共定位。本研究确定了 OSBP 在 ER 中对固醇和 VAP-A 结合的磷酸化调节,以及 PI(4)P 作为一种替代配体,可以在高尔基体中替代固醇。