Suppr超能文献

Semaphorin-7a 逆转了 ERF 诱导的 Ras 依赖性小鼠乳腺上皮细胞 EMT 的抑制。

Semaphorin-7a reverses the ERF-induced inhibition of EMT in Ras-dependent mouse mammary epithelial cells.

机构信息

Medical School, University of Crete, Crete, Greece.

出版信息

Mol Biol Cell. 2012 Oct;23(19):3873-81. doi: 10.1091/mbc.E12-04-0276. Epub 2012 Aug 8.

Abstract

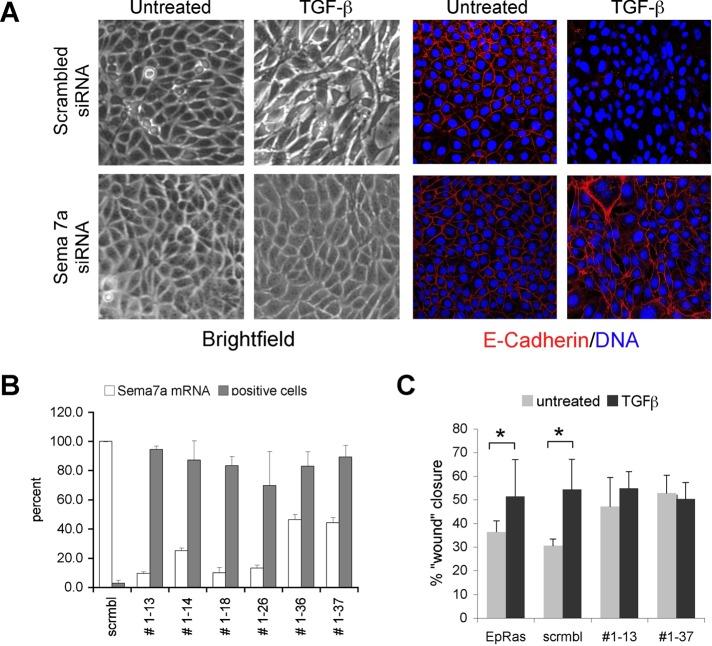
Epithelial-to-mesenchymal transition (EMT) is a key process in cancer progression and metastasis, requiring cooperation of the epidermal growth factor/Ras with the transforming growth factor-β (TGF-β) signaling pathway in a multistep process. The molecular mechanisms by which Ras signaling contributes to EMT, however, remain elusive to a large extent. We therefore examined the transcriptional repressor Ets2-repressor factor (ERF)-a bona fide Ras-extracellular signal-regulated kinase/mitogen-activated protein kinase effector-for its ability to interfere with TGF-β-induced EMT in mammary epithelial cells (EpH4) expressing oncogenic Ras (EpRas). ERF-overexpressing EpRas cells failed to undergo TGF-β-induced EMT, formed three-dimensional tubular structures in collagen gels, and retained expression of epithelial markers. Transcriptome analysis indicated that TGF-β signaling through Smads was mostly unaffected, and ERF suppressed the TGF-β-induced EMT via Semaphorin-7a repression. Forced expression of Semaphorin-7a in ERF-overexpressing EpRas cells reestablished their ability to undergo EMT. In contrast, inhibition of Semaphorin-7a in the parental EpRas cells inhibited their ability to undergo TGF-β-induced EMT. Our data suggest that oncogenic Ras may play an additional role in EMT via the ERF, regulating Semaphorin-7a and providing a new interconnection between the Ras- and the TGF-β-signaling pathways.

摘要

上皮间质转化 (EMT) 是癌症进展和转移的关键过程,需要表皮生长因子/Ras 与转化生长因子-β (TGF-β) 信号通路在多步过程中合作。然而,Ras 信号促进 EMT 的分子机制在很大程度上仍不清楚。因此,我们研究了转录抑制因子 Ets2 抑制因子 (ERF)-Ras 细胞外信号调节激酶/丝裂原激活蛋白激酶的有效效应子-在表达致癌 Ras (EpRas) 的乳腺上皮细胞 (EpH4) 中干扰 TGF-β 诱导的 EMT 的能力。过度表达 ERF 的 EpRas 细胞无法发生 TGF-β 诱导的 EMT,在胶原凝胶中形成三维管状结构,并保留上皮标志物的表达。转录组分析表明,Smad 介导的 TGF-β 信号基本不受影响,而 ERF 通过抑制 Semaphorin-7a 的表达来抑制 TGF-β 诱导的 EMT。在过度表达 ERF 的 EpRas 细胞中强制表达 Semaphorin-7a 可恢复其发生 EMT 的能力。相比之下,在亲本 EpRas 细胞中抑制 Semaphorin-7a 的表达抑制了它们发生 TGF-β 诱导的 EMT 的能力。我们的数据表明,致癌 Ras 可能通过 ERF 在上皮间质转化中发挥额外作用,调节 Semaphorin-7a,并为 Ras 和 TGF-β 信号通路之间提供新的连接。

https://cdn.ncbi.nlm.nih.gov/pmc/blobs/896c/3459863/5a60b71c4c14/3873fig1.jpg

文献AI研究员

20分钟写一篇综述,助力文献阅读效率提升50倍。

立即体验

用中文搜PubMed

大模型驱动的PubMed中文搜索引擎

马上搜索

文档翻译

学术文献翻译模型,支持多种主流文档格式。

立即体验