Institute for Molecular Biology and Tumor Research, University of Marburg, Emil-Mannkopff-Strasse 2, 35032 Marburg, Germany.
Nucleic Acids Res. 2012 Oct;40(19):9522-33. doi: 10.1093/nar/gks767. Epub 2012 Aug 16.
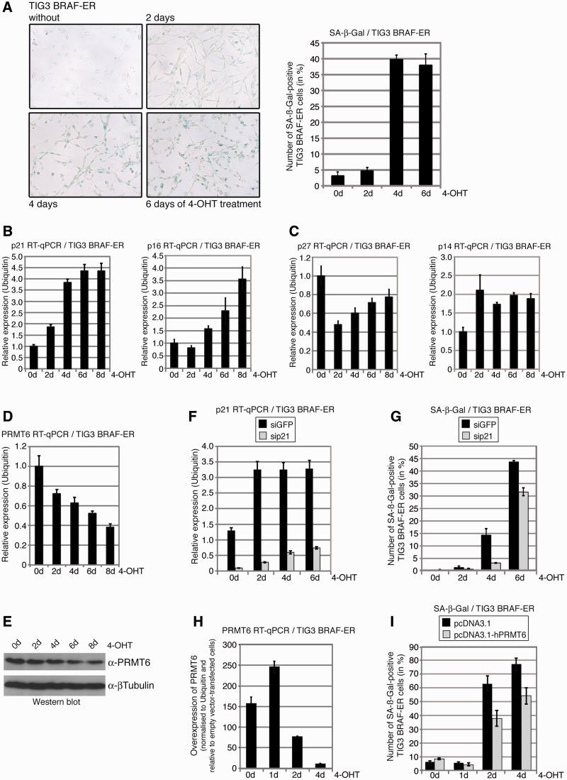
The protein arginine methyltransferase 6 (PRMT6) is a coregulator of gene expression and executes its repressing as well as activating function by asymmetric dimethylation of histone H3 at R2 (H3 R2me2a). Given that elevated expression levels of PRMT6 have been reported in various cancer types, we explore here its role in cell proliferation and senescence. We find that knockdown of PRMT6 results in proliferation defects of transformed as well as non-transformed cells, causes G1-phase arrest and induces senescence. This phenotype is accompanied by transcriptional upregulation of important cell cycle regulators, most prominently the cyclin-dependent kinase (CDK) inhibitor gene p21 (p21(CIP1/WAF1), CDKN1A) and p16 (p16(INK4A), CDKN2A). Chromatin immuno-precipitation analysis reveals that the p21 gene is a direct target of PRMT6 and the corresponding histone mark H3 R2me2a. Using a cell model of oncogene-induced senescence (OIS), in which p21 is an essential activator of the senescent phenotype, we show that PRMT6 expression declines upon induction of senescence and conversely p21 gene expression increases. Moreover, overexpression of PRMT6 leads to reduced levels of OIS. These findings indicate that the transcriptional repressor activity of PRMT6 facilitates cell proliferation and blocks senescence by regulation of tumor suppressor genes and that this might contribute to the oncogenic capacity of PRMT6.
精氨酸甲基转移酶 6(PRMT6)是基因表达的核心调节剂,通过组蛋白 H3 上的 R2 不对称二甲基化(H3 R2me2a)执行其抑制和激活功能。鉴于 PRMT6 的表达水平在各种癌症类型中升高,我们在此探索其在细胞增殖和衰老中的作用。我们发现,PRMT6 的敲低导致转化和非转化细胞的增殖缺陷,导致 G1 期停滞并诱导衰老。这种表型伴随着重要细胞周期调节剂的转录上调,最明显的是细胞周期蛋白依赖性激酶(CDK)抑制剂基因 p21(p21(CIP1/WAF1),CDKN1A)和 p16(p16(INK4A),CDKN2A)。染色质免疫沉淀分析表明,p21 基因是 PRMT6 的直接靶标,对应的组蛋白标记是 H3 R2me2a。使用致癌基因诱导衰老(OIS)的细胞模型,其中 p21 是衰老表型的必需激活剂,我们表明 PRMT6 的表达在诱导衰老时下降,相反 p21 基因的表达增加。此外,PRMT6 的过表达导致 OIS 水平降低。这些发现表明,PRMT6 的转录抑制活性通过调节肿瘤抑制基因促进细胞增殖并阻止衰老,并且这可能有助于 PRMT6 的致癌能力。