Suppr超能文献

内毒素在体外和体内诱导非小细胞肺癌增殖:COX-2 和 EGFR 激活的作用。

Endotoxin induces proliferation of NSCLC in vitro and in vivo: role of COX-2 and EGFR activation.

机构信息

Department of Internal Medicine IV/V, University of Giessen and Marburg Lung Center (UGMLC), Klinikstrasse 33, Giessen, Germany.

出版信息

Cancer Immunol Immunother. 2013 Feb;62(2):309-20. doi: 10.1007/s00262-012-1341-2. Epub 2012 Aug 26.

Abstract

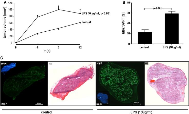
Lung cancer is frequently complicated by pulmonary infections which may impair prognosis of this disease. Therefore, we investigated the effect of bacterial lipopolysaccharides (LPS) on tumor proliferation in vitro in the non-small cell lung cancer (NSCLC) cell line A549, ex vivo in a tissue culture model using human NSCLC specimens and in vivo in the A549 adenocarcinoma mouse model. LPS induced a time- and dose-dependent increase in proliferation of A549 cells as quantified by MTS activity and cell counting. In parallel, an increased expression of the proliferation marker Ki-67 and cyclooxygenase (COX)-2 was detected both in A549 cells and in ex vivo human NSCLC tissue. Large amounts of COX-2-derived prostaglandin (PG)E(2) were secreted from LPS-stimulated A549 cells. Pharmacological interventions revealed that the proliferative effect of LPS was dependent on CD14 and Toll-like receptor (TLR)4. Moreover, blocking of the epidermal growth factor receptor (EGFR) also decreased LPS-induced proliferation of A549 cells. Inhibition of COX-2 activity in A549 cells severely attenuated both PGE(2) release and proliferation in response to LPS. Synthesis of PGE(2) was also reduced by inhibiting CD14, TLR4 and EGFR in A549 cells. The proliferative effect of LPS on A549 cells could be reproduced in the A549 adenocarcinoma mouse model with enhancement of tumor growth and Ki-67 expression in implanted tumors. In summary, LPS induces proliferation of NSCLC cells in vitro, ex vivo in human NSCLC specimen and in vivo in a mouse model of NSCLC. Pulmonary infection may thus directly induce tumor progression in NSCLC.

摘要

肺癌常并发肺部感染,这可能会影响该病的预后。因此,我们研究了细菌脂多糖(LPS)对非小细胞肺癌(NSCLC)细胞系 A549 体外肿瘤增殖、人 NSCLC 标本体外组织培养模型以及 A549 腺癌小鼠模型体内的影响。LPS 诱导 A549 细胞增殖呈时间和剂量依赖性,通过 MTS 活性和细胞计数进行定量。平行地,在 A549 细胞和体外人 NSCLC 组织中检测到增殖标志物 Ki-67 和环氧化酶(COX)-2 的表达增加。从 LPS 刺激的 A549 细胞中大量分泌 COX-2 衍生的前列腺素(PG)E2。药理干预表明 LPS 的增殖作用依赖于 CD14 和 Toll 样受体(TLR)4。此外,阻断表皮生长因子受体(EGFR)也降低了 LPS 诱导的 A549 细胞增殖。在 A549 细胞中抑制 COX-2 活性严重减弱了 LPS 诱导的 PGE2 释放和增殖。在 A549 细胞中抑制 CD14、TLR4 和 EGFR 也减少了 PGE2 的合成。LPS 对 A549 细胞的增殖作用可在 A549 腺癌小鼠模型中重现,植入肿瘤的生长和 Ki-67 表达增强。总之,LPS 可诱导 NSCLC 细胞在体外、人 NSCLC 标本的体外以及 NSCLC 小鼠模型的体内增殖。因此,肺部感染可能会直接导致 NSCLC 肿瘤进展。

https://cdn.ncbi.nlm.nih.gov/pmc/blobs/d1a0/11029308/689bb9204aab/262_2012_1341_Fig1_HTML.jpg

文献检索

告别复杂PubMed语法,用中文像聊天一样搜索,搜遍4000万医学文献。AI智能推荐,让科研检索更轻松。

立即免费搜索

文件翻译

保留排版,准确专业,支持PDF/Word/PPT等文件格式,支持 12+语言互译。

免费翻译文档

深度研究

AI帮你快速写综述,25分钟生成高质量综述,智能提取关键信息,辅助科研写作。

立即免费体验