• 文献检索
  • 文档翻译
  • 深度研究
  • 学术资讯
  • Suppr Zotero 插件Zotero 插件
  • 邀请有礼
  • 套餐&价格
  • 历史记录
应用&插件
Suppr Zotero 插件Zotero 插件浏览器插件Mac 客户端Windows 客户端微信小程序
定价
高级版会员购买积分包购买API积分包
服务
文献检索文档翻译深度研究API 文档MCP 服务
关于我们
关于 Suppr公司介绍联系我们用户协议隐私条款
关注我们

Suppr 超能文献

核心技术专利:CN118964589B侵权必究
粤ICP备2023148730 号-1Suppr @ 2026

文献检索

告别复杂PubMed语法,用中文像聊天一样搜索,搜遍4000万医学文献。AI智能推荐,让科研检索更轻松。

立即免费搜索

文件翻译

保留排版,准确专业,支持PDF/Word/PPT等文件格式,支持 12+语言互译。

免费翻译文档

深度研究

AI帮你快速写综述,25分钟生成高质量综述,智能提取关键信息,辅助科研写作。

立即免费体验

miRNA-181a 通过靶向 c-Fos 抑制 ox-LDL 刺激的树突状细胞炎症反应。

microRNA-181a represses ox-LDL-stimulated inflammatory response in dendritic cell by targeting c-Fos.

机构信息

Shanghai Institute of Cardiovascular Diseases, Zhongshan Hospital, Fudan University, Shanghai 200032, China.

出版信息

J Lipid Res. 2012 Nov;53(11):2355-63. doi: 10.1194/jlr.M028878. Epub 2012 Sep 5.

DOI:10.1194/jlr.M028878
PMID:22956783
原文链接:https://pmc.ncbi.nlm.nih.gov/articles/PMC3466004/
Abstract

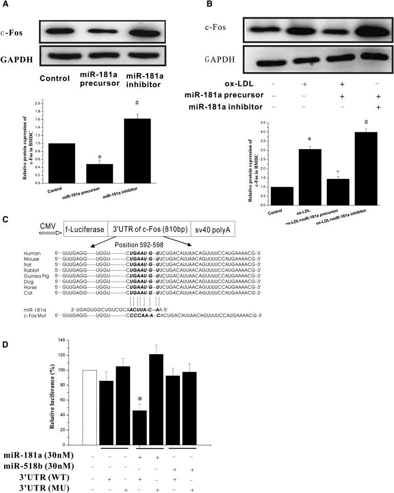
Oxidized LDL (ox-LDL) activates dendritic cells (DCs), thereby initiating inflammation responses in atherosclerosis, yet the modulatory mechanisms remain unclear. MicroRNAs (miRNAs) are important regulators for DC functions. This study evaluated the regulation by miRNAs of the ox-LDL-induced DC immune response. In CD11c(+) DCs from ApoE-deficient mice with hyperlipidemia, microRNA miR-181a was significantly up-regulated. In cultured bone marrow-derived DCs (BMDCs), ox-LDL promoted DC maturation and up-regulated miR-181a expression. Abundance of miR-181a attenuated ox-LDL-induced CD83 and CD40 expression, inhibited the secretion of interleukin (IL)-6 and TNF-α, and up-regulated IL-10, an important anti-inflammatory cytokine that was inhibited by ox-LDL. Inhibition of the endogenous miR-181a reversed the effects on CD83 and CD40 as well as the effects on IL-6 and TNF-α. The putative target genes of miR-181a were evaluated by gene ontology assessment, and the c-Fos-mediated inflammation pathway was identified. miR-181a targeted the 3' untranslated region of c-Fos mRNA by luciferase experiments. Thus, abundance of miR-181a reduced c-Fos protein, whereas inhibition of miR-181a increased c-Fos protein in BMDCs. We therefore suggest that miR-181a attenuates ox-LDL-stimulated immune inflammation responses by targeting c-Fos in DCs.

摘要

氧化型低密度脂蛋白(ox-LDL)激活树突状细胞(DC),从而引发动脉粥样硬化中的炎症反应,但调节机制尚不清楚。微小 RNA(miRNA)是 DC 功能的重要调节因子。本研究评估了 miRNA 对 ox-LDL 诱导的 DC 免疫反应的调节作用。在载脂蛋白 E 缺陷型高脂血症小鼠的 CD11c(+) DC 中,miRNA miR-181a 显著上调。在培养的骨髓来源的树突状细胞(BMDC)中,ox-LDL 促进 DC 成熟并上调 miR-181a 表达。miR-181a 的丰度减弱了 ox-LDL 诱导的 CD83 和 CD40 的表达,抑制了白细胞介素(IL)-6 和肿瘤坏死因子(TNF)-α的分泌,并上调了 IL-10,这是一种重要的抗炎细胞因子,被 ox-LDL 抑制。内源性 miR-181a 的抑制作用逆转了对 CD83 和 CD40 的作用以及对 IL-6 和 TNF-α的作用。通过基因本体评估评估了 miR-181a 的假定靶基因,并确定了 c-Fos 介导的炎症途径。miR-181a 通过荧光素酶实验靶向 c-Fos mRNA 的 3'非翻译区。因此,miR-181a 的丰度降低了 c-Fos 蛋白,而抑制 miR-181a 则增加了 BMDC 中的 c-Fos 蛋白。因此,我们认为 miR-181a 通过靶向 DC 中的 c-Fos 来减轻 ox-LDL 刺激的免疫炎症反应。

https://cdn.ncbi.nlm.nih.gov/pmc/blobs/475e/3466004/55f8fedf78be/2355fig5.jpg
https://cdn.ncbi.nlm.nih.gov/pmc/blobs/475e/3466004/16c2f6409683/2355fig1.jpg
https://cdn.ncbi.nlm.nih.gov/pmc/blobs/475e/3466004/77a8927da654/2355fig2.jpg
https://cdn.ncbi.nlm.nih.gov/pmc/blobs/475e/3466004/ec907854efdc/2355fig3.jpg
https://cdn.ncbi.nlm.nih.gov/pmc/blobs/475e/3466004/f369afba96f8/2355fig4.jpg
https://cdn.ncbi.nlm.nih.gov/pmc/blobs/475e/3466004/55f8fedf78be/2355fig5.jpg
https://cdn.ncbi.nlm.nih.gov/pmc/blobs/475e/3466004/16c2f6409683/2355fig1.jpg
https://cdn.ncbi.nlm.nih.gov/pmc/blobs/475e/3466004/77a8927da654/2355fig2.jpg
https://cdn.ncbi.nlm.nih.gov/pmc/blobs/475e/3466004/ec907854efdc/2355fig3.jpg
https://cdn.ncbi.nlm.nih.gov/pmc/blobs/475e/3466004/f369afba96f8/2355fig4.jpg
https://cdn.ncbi.nlm.nih.gov/pmc/blobs/475e/3466004/55f8fedf78be/2355fig5.jpg

相似文献

1
microRNA-181a represses ox-LDL-stimulated inflammatory response in dendritic cell by targeting c-Fos.miRNA-181a 通过靶向 c-Fos 抑制 ox-LDL 刺激的树突状细胞炎症反应。
J Lipid Res. 2012 Nov;53(11):2355-63. doi: 10.1194/jlr.M028878. Epub 2012 Sep 5.
2
MALAT1 overexpression attenuates AS by inhibiting ox-LDL-stimulated dendritic cell maturation via miR-155-5p/NFIA axis.MALAT1 过表达通过 miR-155-5p/NFIA 轴抑制 ox-LDL 刺激的树突状细胞成熟来减轻动脉粥样硬化。
Cell Cycle. 2020 Oct;19(19):2472-2485. doi: 10.1080/15384101.2020.1807094. Epub 2020 Aug 25.
3
miR-181a and miR-150 regulate dendritic cell immune inflammatory responses and cardiomyocyte apoptosis via targeting JAK1-STAT1/c-Fos pathway.miR-181a 和 miR-150 通过靶向 JAK1-STAT1/c-Fos 通路调节树突状细胞免疫炎症反应和心肌细胞凋亡。
J Cell Mol Med. 2017 Nov;21(11):2884-2895. doi: 10.1111/jcmm.13201. Epub 2017 Jun 9.
4
MicroRNA-181a regulates the activation of the NLRP3 inflammatory pathway by targeting MEK1 in THP-1 macrophages stimulated by ox-LDL.microRNA-181a 通过靶向 ox-LDL 刺激的 THP-1 巨噬细胞中的 MEK1 调节 NLRP3 炎症途径的激活。
J Cell Biochem. 2019 Aug;120(8):13640-13650. doi: 10.1002/jcb.28637. Epub 2019 Apr 2.
5
MiR-181a inhibits vascular inflammation induced by ox-LDL via targeting TLR4 in human macrophages.miR-181a 通过靶向人巨噬细胞中的 TLR4 抑制 ox-LDL 诱导的血管炎症。
J Cell Physiol. 2018 Oct;233(10):6996-7003. doi: 10.1002/jcp.26622. Epub 2018 May 8.
6
CircTM7SF3 contributes to oxidized low-density lipoprotein-induced apoptosis, inflammation and oxidative stress through targeting miR-206/ASPH axis in atherosclerosis cell model in vitro.CircTM7SF3 通过靶向 miR-206/ASPH 轴在体外动脉粥样硬化细胞模型中促进氧化型低密度脂蛋白诱导的细胞凋亡、炎症和氧化应激。
BMC Cardiovasc Disord. 2021 Feb 2;21(1):51. doi: 10.1186/s12872-020-01800-x.
7
MiR-590 Inhibits Endothelial Cell Apoptosis by Inactivating the TLR4/NF-κB Pathway in Atherosclerosis.微小RNA-590通过使动脉粥样硬化中的Toll样受体4/核因子κB信号通路失活来抑制内皮细胞凋亡。
Yonsei Med J. 2019 Mar;60(3):298-307. doi: 10.3349/ymj.2019.60.3.298.
8
TNF-α mRNA is negatively regulated by microRNA-181a-5p in maturation of dendritic cells induced by high mobility group box-1 protein.肿瘤坏死因子-α mRNA 受高迁移率族蛋白 1 诱导的树突状细胞成熟过程中 microRNA-181a-5p 的负调控。
Sci Rep. 2017 Sep 25;7(1):12239. doi: 10.1038/s41598-017-12492-3.
9
The suppression of ox-LDL-induced inflammatory cytokine release and apoptosis of HCAECs by long non-coding RNA-MALAT1 via regulating microRNA-155/SOCS1 pathway.长链非编码 RNA-MALAT1 通过调节 microRNA-155/SOCS1 通路抑制 ox-LDL 诱导的 HCAECs 炎症细胞因子释放和细胞凋亡。
Nutr Metab Cardiovasc Dis. 2018 Nov;28(11):1175-1187. doi: 10.1016/j.numecd.2018.06.017. Epub 2018 Jun 28.
10
Paeonol protects rat vascular endothelial cells from ox-LDL-induced injury in vitro via downregulating microRNA-21 expression and TNF-α release.丹皮酚通过下调微小RNA-21的表达和肿瘤坏死因子-α的释放,在体外保护大鼠血管内皮细胞免受氧化型低密度脂蛋白诱导的损伤。
Acta Pharmacol Sin. 2014 Apr;35(4):483-8. doi: 10.1038/aps.2013.190. Epub 2014 Feb 24.

引用本文的文献

1
Epithelial sodium channel in dendritic cells participates in high-fat-induced inflammatory responses.树突状细胞中的上皮钠通道参与高脂诱导的炎症反应。
Mol Biol Rep. 2025 Aug 30;52(1):856. doi: 10.1007/s11033-025-10959-5.
2
Transcription factor FOS promotes ferroptosis and inflammation in S. aureus- infected osteomyelitis via EIF5A.转录因子FOS通过真核翻译起始因子5A促进金黄色葡萄球菌感染的骨髓炎中的铁死亡和炎症。
J Orthop Surg Res. 2025 Apr 23;20(1):412. doi: 10.1186/s13018-025-05815-y.
3
MiR-181a protects the heart against myocardial infarction by regulating mitochondrial fission via targeting programmed cell death protein 4.

本文引用的文献

1
Prostaglandin E2 induces matrix metalloproteinase 9 expression in dendritic cells through two independent signaling pathways leading to activator protein 1 (AP-1) activation.前列腺素 E2 通过两条独立的信号通路诱导树突状细胞表达基质金属蛋白酶 9,从而导致激活蛋白 1(AP-1)的激活。
J Biol Chem. 2011 Nov 11;286(45):38913-23. doi: 10.1074/jbc.M111.252932. Epub 2011 Sep 22.
2
Inflammation-restraining effects of prostaglandin E2 on natural killer-dendritic cell (NK-DC) interaction are imprinted during DC maturation.前列腺素 E2 对自然杀伤细胞-树突状细胞(NK-DC)相互作用的抑制作用在 DC 成熟过程中被印记。
Blood. 2011 Sep 1;118(9):2473-82. doi: 10.1182/blood-2010-09-307835. Epub 2011 Jun 29.
3
miR-181a 通过靶向细胞程序性死亡蛋白 4 调控线粒体分裂保护心脏免受心肌梗死。
Sci Rep. 2024 Mar 19;14(1):6638. doi: 10.1038/s41598-024-57206-8.
4
Cardiovascular complications of diabetes: role of non-coding RNAs in the crosstalk between immune and cardiovascular systems.糖尿病的心血管并发症:非编码 RNA 在免疫和心血管系统相互作用中的作用。
Cardiovasc Diabetol. 2023 May 24;22(1):122. doi: 10.1186/s12933-023-01842-3.
5
Long-Term Dietary Supplementation with Betaine Improves Growth Performance, Meat Quality and Intramuscular Fat Deposition in Growing-Finishing Pigs.长期补充甜菜碱可改善生长育肥猪的生长性能、肉质和肌内脂肪沉积。
Foods. 2023 Jan 20;12(3):494. doi: 10.3390/foods12030494.
6
Role of CD40(L)-TRAF signaling in inflammation and resolution-a double-edged sword.CD40(L)-TRAF信号在炎症与炎症消退中的作用——一把双刃剑
Front Pharmacol. 2022 Oct 4;13:995061. doi: 10.3389/fphar.2022.995061. eCollection 2022.
7
Immunomodulation by Bifidobacterium animalis subsp. lactis Bb12: Integrative Analysis of miRNA Expression and TLR2 Pathway-Related Target Proteins in Swine Monocytes.乳双歧杆菌 Bb12 通过免疫调节作用:猪单核细胞中 miRNA 表达和 TLR2 通路相关靶蛋白的综合分析。
Probiotics Antimicrob Proteins. 2022 Jun;14(3):510-522. doi: 10.1007/s12602-021-09816-1. Epub 2021 Jul 20.
8
Oxidized low-density lipoprotein stimulates dendritic cells maturation via LOX-1-mediated MAPK/NF-κB pathway.氧化型低密度脂蛋白通过 LOX-1 介导的 MAPK/NF-κB 通路刺激树突状细胞成熟。
Braz J Med Biol Res. 2021 May 31;54(9):e11062. doi: 10.1590/1414-431X2021e11062. eCollection 2021.
9
Malnutrition, hypertension, and hyperlipidemia as risk factors for recurrent cellulitis.营养不良、高血压和高脂血症作为复发性蜂窝织炎的危险因素。
J Vasc Surg Cases Innov Tech. 2021 May 3;7(2):343. doi: 10.1016/j.jvscit.2021.02.017. eCollection 2021 Jun.
10
Can miRNAs Be Considered as Diagnostic and Therapeutic Molecules in Ischemic Stroke Pathogenesis?-Current Status.miRNAs 能否被视为缺血性脑卒中发病机制中的诊断和治疗分子?——现状。
Int J Mol Sci. 2020 Sep 14;21(18):6728. doi: 10.3390/ijms21186728.
Dynamic changes in regulatory T cells are linked to levels of diet-induced hypercholesterolemia.
调节性 T 细胞的动态变化与饮食诱导的高胆固醇血症水平有关。
Circulation. 2011 Jul 12;124(2):185-95. doi: 10.1161/CIRCULATIONAHA.110.006411. Epub 2011 Jun 20.
4
Salvianolic acid B suppresses maturation of human monocyte-derived dendritic cells by activating PPARγ.丹酚酸 B 通过激活 PPARγ 抑制人单核细胞来源的树突状细胞的成熟。
Br J Pharmacol. 2011 Dec;164(8):2042-53. doi: 10.1111/j.1476-5381.2011.01518.x.
5
MicroRNA-21 targets peroxisome proliferators-activated receptor-alpha in an autoregulatory loop to modulate flow-induced endothelial inflammation.MicroRNA-21 靶向过氧化物酶体增殖物激活受体-α形成自身调控环路,调节血流诱导的内皮炎症。
Proc Natl Acad Sci U S A. 2011 Jun 21;108(25):10355-60. doi: 10.1073/pnas.1107052108. Epub 2011 Jun 2.
6
CCL17-expressing dendritic cells drive atherosclerosis by restraining regulatory T cell homeostasis in mice.CCL17 表达的树突状细胞通过抑制小鼠调节性 T 细胞的稳态来驱动动脉粥样硬化。
J Clin Invest. 2011 Jul;121(7):2898-910. doi: 10.1172/JCI44925.
7
A role for the immediate early gene product c-fos in imprinting T cells with short-term memory for signal summation.立即早期基因产物 c-fos 在为信号总和赋予 T 细胞短期记忆中起作用。
PLoS One. 2011 Apr 28;6(4):e18916. doi: 10.1371/journal.pone.0018916.
8
Changes in proteomics profile during maturation of marrow-derived dendritic cells treated with oxidized low-density lipoprotein.氧化型低密度脂蛋白处理的骨髓来源树突状细胞成熟过程中蛋白质组学图谱的变化。
Proteomics. 2011 May;11(10):1893-902. doi: 10.1002/pmic.201000658. Epub 2011 Apr 8.
9
Functional implications of microRNAs in acute myeloid leukemia by integrating microRNA and messenger RNA expression profiling.通过整合 microRNA 和信使 RNA 表达谱分析探讨 microRNAs 在急性髓系白血病中的功能意义。
Cancer. 2011 Oct 15;117(20):4696-706. doi: 10.1002/cncr.26096. Epub 2011 Mar 31.
10
Silencing of c-Fos expression by microRNA-155 is critical for dendritic cell maturation and function.miRNA-155 通过沉默 c-Fos 表达对树突状细胞的成熟和功能起关键作用。
Blood. 2011 Apr 28;117(17):4490-500. doi: 10.1182/blood-2010-09-308064. Epub 2011 Mar 8.