Suppr超能文献

淋巴结 T 细胞应答可预测活减 SIV 疫苗的效力。

Lymph node T cell responses predict the efficacy of live attenuated SIV vaccines.

机构信息

Vaccine and Gene Therapy Institute, Oregon Health and Science University, Beaverton, OR, USA.

出版信息

Nat Med. 2012 Nov;18(11):1673-81. doi: 10.1038/nm.2934. Epub 2012 Sep 9.

Abstract

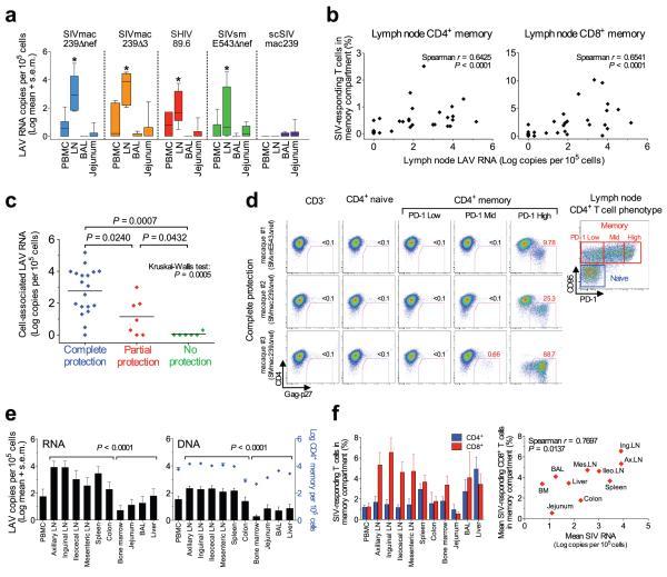
Live attenuated simian immunodeficiency virus (SIV) vaccines (LAVs) remain the most efficacious of all vaccines in nonhuman primate models of HIV and AIDS, yet the basis of their robust protection remains poorly understood. Here we show that the degree of LAV-mediated protection against intravenous wild-type SIVmac239 challenge strongly correlates with the magnitude and function of SIV-specific, effector-differentiated T cells in the lymph node but not with the responses of such T cells in the blood or with other cellular, humoral and innate immune parameters. We found that maintenance of protective T cell responses is associated with persistent LAV replication in the lymph node, which occurs almost exclusively in follicular helper T cells. Thus, effective LAVs maintain lymphoid tissue-based, effector-differentiated, SIV-specific T cells that intercept and suppress early wild-type SIV amplification and, if present in sufficient frequencies, can completely control and perhaps clear infection, an observation that provides a rationale for the development of safe, persistent vectors that can elicit and maintain such responses.

摘要

活减猴免疫缺陷病毒(SIV)疫苗(LAV)仍然是所有 HIV 和 AIDS 非人灵长类动物模型中最有效的疫苗,但它们强大保护作用的基础仍知之甚少。在这里,我们发现 LAV 对静脉内野生型 SIVmac239 攻击的保护程度与淋巴结中 SIV 特异性、效应分化 T 细胞的大小和功能强烈相关,但与这些 T 细胞在血液中的反应或其他细胞、体液和先天免疫参数无关。我们发现,保护性 T 细胞反应的维持与淋巴结中持续的 LAV 复制相关,这种复制几乎只发生在滤泡辅助 T 细胞中。因此,有效的 LAV 维持基于淋巴组织的、效应分化的、SIV 特异性 T 细胞,这些细胞可以拦截和抑制早期野生型 SIV 的扩增,如果存在足够的频率,它们可以完全控制并可能清除感染,这一观察结果为开发安全、持续的载体提供了依据,这些载体可以引发和维持这种反应。

https://cdn.ncbi.nlm.nih.gov/pmc/blobs/7217/3493820/b193c4620e2e/nihms-400666-f0001.jpg

文献检索

告别复杂PubMed语法,用中文像聊天一样搜索,搜遍4000万医学文献。AI智能推荐,让科研检索更轻松。

立即免费搜索

文件翻译

保留排版,准确专业,支持PDF/Word/PPT等文件格式,支持 12+语言互译。

免费翻译文档

深度研究

AI帮你快速写综述,25分钟生成高质量综述,智能提取关键信息,辅助科研写作。

立即免费体验