• 文献检索
  • 文档翻译
  • 深度研究
  • 学术资讯
  • Suppr Zotero 插件Zotero 插件
  • 邀请有礼
  • 套餐&价格
  • 历史记录
应用&插件
Suppr Zotero 插件Zotero 插件浏览器插件Mac 客户端Windows 客户端微信小程序
定价
高级版会员购买积分包购买API积分包
服务
文献检索文档翻译深度研究API 文档MCP 服务
关于我们
关于 Suppr公司介绍联系我们用户协议隐私条款
关注我们

Suppr 超能文献

核心技术专利:CN118964589B侵权必究
粤ICP备2023148730 号-1Suppr @ 2026

文献检索

告别复杂PubMed语法,用中文像聊天一样搜索,搜遍4000万医学文献。AI智能推荐,让科研检索更轻松。

立即免费搜索

文件翻译

保留排版,准确专业,支持PDF/Word/PPT等文件格式,支持 12+语言互译。

免费翻译文档

深度研究

AI帮你快速写综述,25分钟生成高质量综述,智能提取关键信息,辅助科研写作。

立即免费体验

丁烯基苯酞(BP)通过激活 Jak2/Stat3 通路维持干细胞多能性,并提高 iPS 细胞生成效率。

n-Butylidenephthalide (BP) maintains stem cell pluripotency by activating Jak2/Stat3 pathway and increases the efficiency of iPS cells generation.

机构信息

Graduate Institute of Basic Medical Science, China Medical University, Taichung, Taiwan.

出版信息

PLoS One. 2012;7(9):e44024. doi: 10.1371/journal.pone.0044024. Epub 2012 Sep 7.

DOI:10.1371/journal.pone.0044024
PMID:22970157
原文链接:https://pmc.ncbi.nlm.nih.gov/articles/PMC3436873/
Abstract

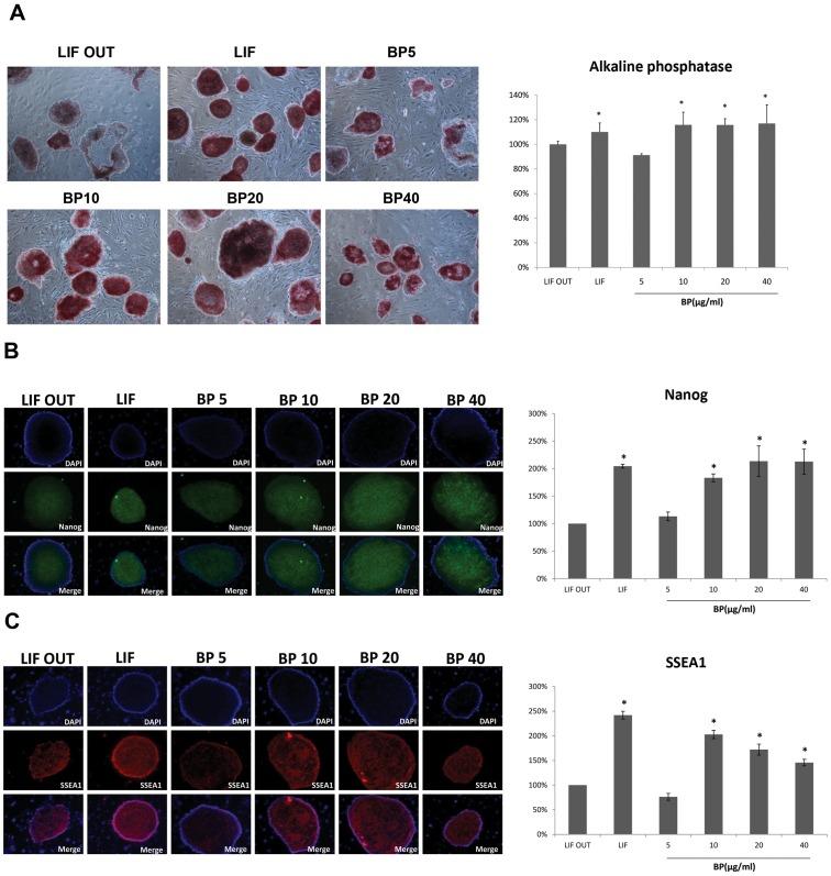
In 2006, induced pluripotent stem (iPS) cells were generated from somatic cells by introducing Oct4, Sox2, c-Myc and Klf4. The original process was inefficient; maintaining the pluripotency of embryonic stem (ES) and iPS cell cultures required an expensive reagent-leukemia induced factor (LIF). Our goal is to find a pure compound that not only maintains ES and iPS cell pluripotency, but also increases iPS cell generation efficiency. From 15 candidate compounds we determined that 10 µg/ml n-Butylidenephthalide (BP), an Angelica sinensis extract, triggers the up-regulation of Oct4 and Sox2 gene expression levels in MEF cells. We used ES and iPS cells treated with different concentrations of BP to test its usefulness for maintaining stem cell pluripotency. Results indicate higher expression levels of several stem cell markers in BP-treated ES and iPS cells compared to controls that did not contain LIF, including alkaline phosphatase, SSEA1, and Nanog. Embryoid body formation and differentiation results confirm that BP containing medium culture was capable of maintaining ES cell pluripotency after six time passage. Microarray analysis data identified PPAR, ECM, and Jak-Stat signaling as the top three deregulated pathways. We subsequently determined that phosphorylated Jak2 and phosphorylated Stat3 protein levels increased following BP treatment and suppressed with the Jak2 inhibitor, AG490. The gene expression levels of cytokines associated with the Jak2-Stat3 pathway were also up-regulated. Last, we used pou5f1-GFP MEF cells to test iPS generation efficiency following BP treatment. Our data demonstrate the ability of BP to maintain stem cell pluripotency via the Jak2-Stat3 pathway by inducing cytokine expression levels, at the same time improving iPS generation efficiency.

摘要

2006 年,通过引入 Oct4、Sox2、c-Myc 和 Klf4,从体细胞中产生了诱导多能干细胞(iPS)。最初的过程效率低下;维持胚胎干细胞(ES)和 iPS 细胞培养的多能性需要昂贵的试剂白血病诱导因子(LIF)。我们的目标是找到一种不仅能维持 ES 和 iPS 细胞多能性,而且还能提高 iPS 细胞生成效率的纯化合物。从 15 种候选化合物中,我们确定 10µg/ml 的正丁烯基苯酞(BP),一种当归提取物,能触发 MEF 细胞中 Oct4 和 Sox2 基因表达水平的上调。我们使用不同浓度 BP 处理的 ES 和 iPS 细胞来测试其维持干细胞多能性的用途。结果表明,与不含 LIF 的对照组相比,BP 处理的 ES 和 iPS 细胞中几种干细胞标志物的表达水平更高,包括碱性磷酸酶、SSEA1 和 Nanog。胚状体形成和分化结果证实,含有 BP 的培养基培养物能够在六次传代后维持 ES 细胞的多能性。微阵列分析数据确定了 PPAR、ECM 和 Jak-Stat 信号通路为前三个失调的通路。随后,我们确定 BP 处理后磷酸化 Jak2 和磷酸化 Stat3 蛋白水平增加,Jak2 抑制剂 AG490 抑制。与 Jak2-Stat3 通路相关的细胞因子的基因表达水平也上调。最后,我们使用 pou5f1-GFP MEF 细胞测试 BP 处理后 iPS 生成效率。我们的数据表明,BP 通过诱导细胞因子表达水平来维持干细胞多能性的能力,同时提高 iPS 生成效率。

https://cdn.ncbi.nlm.nih.gov/pmc/blobs/0987/3436873/432c83d6a3ac/pone.0044024.g006.jpg
https://cdn.ncbi.nlm.nih.gov/pmc/blobs/0987/3436873/3cafe5132baa/pone.0044024.g001.jpg
https://cdn.ncbi.nlm.nih.gov/pmc/blobs/0987/3436873/88e185b92148/pone.0044024.g002.jpg
https://cdn.ncbi.nlm.nih.gov/pmc/blobs/0987/3436873/d98bfd73ab59/pone.0044024.g003.jpg
https://cdn.ncbi.nlm.nih.gov/pmc/blobs/0987/3436873/9c4c9d015b0e/pone.0044024.g004.jpg
https://cdn.ncbi.nlm.nih.gov/pmc/blobs/0987/3436873/1948d101889b/pone.0044024.g005.jpg
https://cdn.ncbi.nlm.nih.gov/pmc/blobs/0987/3436873/432c83d6a3ac/pone.0044024.g006.jpg
https://cdn.ncbi.nlm.nih.gov/pmc/blobs/0987/3436873/3cafe5132baa/pone.0044024.g001.jpg
https://cdn.ncbi.nlm.nih.gov/pmc/blobs/0987/3436873/88e185b92148/pone.0044024.g002.jpg
https://cdn.ncbi.nlm.nih.gov/pmc/blobs/0987/3436873/d98bfd73ab59/pone.0044024.g003.jpg
https://cdn.ncbi.nlm.nih.gov/pmc/blobs/0987/3436873/9c4c9d015b0e/pone.0044024.g004.jpg
https://cdn.ncbi.nlm.nih.gov/pmc/blobs/0987/3436873/1948d101889b/pone.0044024.g005.jpg
https://cdn.ncbi.nlm.nih.gov/pmc/blobs/0987/3436873/432c83d6a3ac/pone.0044024.g006.jpg

相似文献

1
n-Butylidenephthalide (BP) maintains stem cell pluripotency by activating Jak2/Stat3 pathway and increases the efficiency of iPS cells generation.丁烯基苯酞(BP)通过激活 Jak2/Stat3 通路维持干细胞多能性,并提高 iPS 细胞生成效率。
PLoS One. 2012;7(9):e44024. doi: 10.1371/journal.pone.0044024. Epub 2012 Sep 7.
2
The novel application of cordycepin in maintaining stem cell pluripotency and increasing iPS cell generation efficiency.新型应用:蛹虫草素在维持干细胞多能性和提高 iPS 细胞生成效率方面的应用。
Sci Rep. 2020 Feb 10;10(1):2187. doi: 10.1038/s41598-020-59154-5.
3
Salvianolic acid B maintained stem cell pluripotency and increased proliferation rate by activating Jak2-Stat3 combined with EGFR-Erk1/2 pathways.丹酚酸B通过激活Jak2-Stat3并结合EGFR-Erk1/2信号通路维持干细胞多能性并提高增殖率。
Cell Transplant. 2014;23(4-5):657-68. doi: 10.3727/096368914X678391.
4
The timing of retroviral silencing correlates with the quality of induced pluripotent stem cell lines.逆转录病毒沉默的时机与诱导多能干细胞系的质量相关。
Biochim Biophys Acta. 2011 Feb;1810(2):226-35. doi: 10.1016/j.bbagen.2010.10.004. Epub 2010 Oct 20.
5
Generation of pig induced pluripotent stem cells using an extended pluripotent stem cell culture system.利用扩展的多能干细胞培养系统生成猪诱导多能干细胞。
Stem Cell Res Ther. 2019 Jun 27;10(1):193. doi: 10.1186/s13287-019-1303-0.
6
Generation of induced pluripotent stem cells from buffalo (Bubalus bubalis) fetal fibroblasts with buffalo defined factors.利用水牛定义因子从水牛(Bubalus bubalis)胎儿成纤维细胞中诱导产生多能干细胞。
Stem Cells Dev. 2012 Sep 1;21(13):2485-94. doi: 10.1089/scd.2012.0018. Epub 2012 May 14.
7
More synergetic cooperation of Yamanaka factors in induced pluripotent stem cells than in embryonic stem cells.诱导多能干细胞中的 Yamanaka 因子比胚胎干细胞具有更强的协同合作作用。
Cell Res. 2009 Oct;19(10):1127-38. doi: 10.1038/cr.2009.106. Epub 2009 Sep 8.
8
Zic3 enhances the generation of mouse induced pluripotent stem cells.Zic3 增强了小鼠诱导多能干细胞的生成。
Stem Cells Dev. 2013 Jul 15;22(14):2017-25. doi: 10.1089/scd.2012.0651. Epub 2013 Mar 28.
9
Trib2 regulates the pluripotency of embryonic stem cells and enhances reprogramming efficiency.Trib2 调节胚胎干细胞的多能性并提高重编程效率。
Exp Mol Med. 2017 Nov 24;49(11):e401. doi: 10.1038/emm.2017.191.
10
Efficient induction of pluripotent stem cells from granulosa cells by Oct4 and Sox2.通过Oct4和Sox2高效诱导颗粒细胞形成多能干细胞。
Stem Cells Dev. 2014 Apr 1;23(7):779-89. doi: 10.1089/scd.2013.0325. Epub 2013 Nov 12.

引用本文的文献

1
Role of maraviroc and/or rapamycin in the liver of IL10 KO mice with frailty syndrome.IL10 KO 小鼠脆弱综合征肝脏中马拉维若和/或雷帕霉素的作用。
PLoS One. 2024 Jan 10;19(1):e0286201. doi: 10.1371/journal.pone.0286201. eCollection 2024.
2
Improved Delivery Performance of n-Butylidenephthalide-Polyethylene Glycol-Gold Nanoparticles Efficient for Enhanced Anti-Cancer Activity in Brain Tumor.n-丁烯基邻苯二甲酰亚胺-聚乙二醇-金纳米粒子提高递药性能,增强脑肿瘤抗癌活性效果显著。
Cells. 2022 Jul 11;11(14):2172. doi: 10.3390/cells11142172.
3
Combination of Stem Cells with Chinese Herbs for Secondary Depression in Neurodegenerative Diseases Based on Traditional Chinese Medicine Theories.

本文引用的文献

1
Low concentrations of nitric oxide delay the differentiation of embryonic stem cells and promote their survival.低浓度的一氧化氮会延迟胚胎干细胞的分化,促进其存活。
Cell Death Dis. 2010 Oct 7;1(10):e80. doi: 10.1038/cddis.2010.57.
2
LacdiNAc (GalNAcβ1-4GlcNAc) contributes to self-renewal of mouse embryonic stem cells by regulating leukemia inhibitory factor/STAT3 signaling.乳糖-N-新四糖(GalNAcβ1-4GlcNAc)通过调节白血病抑制因子/STAT3 信号通路促进小鼠胚胎干细胞的自我更新。
Stem Cells. 2011 Apr;29(4):641-50. doi: 10.1002/stem.615.
3
Induced pluripotent stem (iPS) cell research overview.
基于中医理论的干细胞与中药联合治疗神经退行性疾病继发抑郁症
Evid Based Complement Alternat Med. 2022 Mar 3;2022:6847917. doi: 10.1155/2022/6847917. eCollection 2022.
4
Progress in Mesenchymal Stem Cell Therapy for Ischemic Stroke.间充质干细胞治疗缺血性中风的研究进展
Stem Cells Int. 2021 Jun 15;2021:9923566. doi: 10.1155/2021/9923566. eCollection 2021.
5
2,3,5,4'-tetrahydroxystilbene-2-O-b-D-glucoside triggers the pluripotent-like possibility of dental pulp stem cells by activating the JAK2/STAT3 axis: Preliminary observations.2,3,5,4'-四羟基二苯乙烯-2-O-β-D-葡萄糖苷通过激活JAK2/STAT3轴触发牙髓干细胞的多能样潜能:初步观察
J Dent Sci. 2021 Mar;16(2):599-607. doi: 10.1016/j.jds.2020.10.011. Epub 2020 Nov 7.
6
Salvianolic Acid B Protects Intervertebral Discs from Oxidative Stress-Induced Degeneration via Activation of the JAK2/STAT3 Signaling Pathway.丹酚酸 B 通过激活 JAK2/STAT3 信号通路保护椎间盘免受氧化应激诱导的退变。
Oxid Med Cell Longev. 2021 Feb 12;2021:6672978. doi: 10.1155/2021/6672978. eCollection 2021.
7
The novel application of cordycepin in maintaining stem cell pluripotency and increasing iPS cell generation efficiency.新型应用:蛹虫草素在维持干细胞多能性和提高 iPS 细胞生成效率方面的应用。
Sci Rep. 2020 Feb 10;10(1):2187. doi: 10.1038/s41598-020-59154-5.
8
Combined treatment of sodium ferulate, n-butylidenephthalide, and ADSCs rehabilitates neurovascular unit in rats after photothrombotic stroke.阿魏酸钠、丁烯苯酞联合脂肪间充质干细胞治疗对光化学诱导脑梗死大鼠神经血管单元的修复作用。
J Cell Mol Med. 2019 Jan;23(1):126-142. doi: 10.1111/jcmm.13894. Epub 2018 Nov 12.
9
Synergistic antitumor effects of tanshinone IIA and sorafenib or its derivative SC-1 in hepatocellular carcinoma cells.丹参酮IIA与索拉非尼或其衍生物SC-1对肝癌细胞的协同抗肿瘤作用。
Onco Targets Ther. 2018 Mar 29;11:1777-1785. doi: 10.2147/OTT.S161534. eCollection 2018.
10
Bone Marrow Stromal Cells Combined With Sodium Ferulate and -Butylidenephthalide Promote the Effect of Therapeutic Angiogenesis via Advancing Astrocyte-Derived Trophic Factors After Ischemic Stroke.骨髓基质细胞联合阿魏酸钠和丁苯酞通过促进缺血性脑卒中后星形胶质细胞源性营养因子来增强治疗性血管生成的效果。
Cell Transplant. 2017 Feb 16;26(2):229-242. doi: 10.3727/096368916X693536. Epub 2016 Oct 21.
诱导多能干细胞(iPS)细胞研究概述。
Cell Transplant. 2011;20(1):15-9. doi: 10.3727/096368910X532828. Epub 2010 Sep 30.
4
Vitamin C enhances the generation of mouse and human induced pluripotent stem cells.维生素 C 可促进小鼠和人类诱导多能干细胞的生成。
Cell Stem Cell. 2010 Jan 8;6(1):71-9. doi: 10.1016/j.stem.2009.12.001. Epub 2009 Dec 31.
5
PPARgamma regulates LIF-induced growth and self-renewal of mouse ES cells through Tyk2-Stat3 pathway.过氧化物酶体增殖物激活受体γ通过 Tyk2-Stat3 通路调控白血病抑制因子诱导的小鼠胚胎干细胞的生长和自我更新。
Cell Signal. 2010 Mar;22(3):495-500. doi: 10.1016/j.cellsig.2009.11.003.
6
MicroRNAs regulation modulated self-renewal and lineage differentiation of stem cells.微小 RNA 调控调节干细胞的自我更新和谱系分化。
Cell Transplant. 2009;18(9):1039-45. doi: 10.3727/096368909X471224. Epub 2009 Apr 29.
7
Induction of pluripotent stem cells from primary human fibroblasts with only Oct4 and Sox2.仅用Oct4和Sox2从原代人成纤维细胞诱导多能干细胞。
Nat Biotechnol. 2008 Nov;26(11):1269-75. doi: 10.1038/nbt.1502. Epub 2008 Oct 12.
8
Generation of mouse induced pluripotent stem cells without viral vectors.无病毒载体诱导产生小鼠诱导多能干细胞。
Science. 2008 Nov 7;322(5903):949-53. doi: 10.1126/science.1164270. Epub 2008 Oct 9.
9
Induced pluripotent stem cells generated without viral integration.无病毒整合产生的诱导多能干细胞。
Science. 2008 Nov 7;322(5903):945-9. doi: 10.1126/science.1162494. Epub 2008 Sep 25.
10
Connecting microRNA genes to the core transcriptional regulatory circuitry of embryonic stem cells.将微小RNA基因与胚胎干细胞的核心转录调控回路相连接。
Cell. 2008 Aug 8;134(3):521-33. doi: 10.1016/j.cell.2008.07.020.