• 文献检索
  • 文档翻译
  • 深度研究
  • 学术资讯
  • Suppr Zotero 插件Zotero 插件
  • 邀请有礼
  • 套餐&价格
  • 历史记录
应用&插件
Suppr Zotero 插件Zotero 插件浏览器插件Mac 客户端Windows 客户端微信小程序
定价
高级版会员购买积分包购买API积分包
服务
文献检索文档翻译深度研究API 文档MCP 服务
关于我们
关于 Suppr公司介绍联系我们用户协议隐私条款
关注我们

Suppr 超能文献

核心技术专利:CN118964589B侵权必究
粤ICP备2023148730 号-1Suppr @ 2026

文献检索

告别复杂PubMed语法,用中文像聊天一样搜索,搜遍4000万医学文献。AI智能推荐,让科研检索更轻松。

立即免费搜索

文件翻译

保留排版,准确专业,支持PDF/Word/PPT等文件格式,支持 12+语言互译。

免费翻译文档

深度研究

AI帮你快速写综述,25分钟生成高质量综述,智能提取关键信息,辅助科研写作。

立即免费体验

基于面向资源架构的智能空间快速部署的模型驱动方法。

Model-driven methodology for rapid deployment of smart spaces based on resource-oriented architectures.

机构信息

Data Processing and Simulation Group, School of Telecommunication Engineering, Universidad Politécnica de Madrid, Avda. Complutense 30, 28040 Madrid, Spain.

出版信息

Sensors (Basel). 2012;12(7):9286-335. doi: 10.3390/s120709286. Epub 2012 Jul 6.

DOI:10.3390/s120709286
PMID:23012544
原文链接:https://pmc.ncbi.nlm.nih.gov/articles/PMC3444102/
Abstract

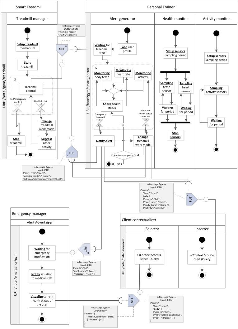
Advances in electronics nowadays facilitate the design of smart spaces based on physical mash-ups of sensor and actuator devices. At the same time, software paradigms such as Internet of Things (IoT) and Web of Things (WoT) are motivating the creation of technology to support the development and deployment of web-enabled embedded sensor and actuator devices with two major objectives: (i) to integrate sensing and actuating functionalities into everyday objects, and (ii) to easily allow a diversity of devices to plug into the Internet. Currently, developers who are applying this Internet-oriented approach need to have solid understanding about specific platforms and web technologies. In order to alleviate this development process, this research proposes a Resource-Oriented and Ontology-Driven Development (ROOD) methodology based on the Model Driven Architecture (MDA). This methodology aims at enabling the development of smart spaces through a set of modeling tools and semantic technologies that support the definition of the smart space and the automatic generation of code at hardware level. ROOD feasibility is demonstrated by building an adaptive health monitoring service for a Smart Gym.

摘要

如今,电子技术的进步使得基于传感器和执行器设备的物理混搭来设计智能空间成为可能。与此同时,物联网 (IoT) 和物联网站 (WoT) 等软件范例正在推动创建支持开发和部署具有两个主要目标的基于 Web 的嵌入式传感器和执行器设备的技术:(i) 将感测和致动功能集成到日常对象中,以及 (ii) 轻松允许各种设备插入互联网。目前,应用这种面向互联网的方法的开发人员需要对特定平台和网络技术有扎实的了解。为了减轻这个开发过程,本研究提出了一种基于模型驱动架构 (MDA) 的面向资源和本体驱动的开发 (ROOD) 方法。该方法旨在通过一组建模工具和语义技术来支持智能空间的开发,这些工具和技术支持智能空间的定义和硬件级代码的自动生成。通过构建智能健身房的自适应健康监测服务来证明 ROOD 的可行性。

https://cdn.ncbi.nlm.nih.gov/pmc/blobs/2fbe/3444102/7066607d18b8/sensors-12-09286f17.jpg
https://cdn.ncbi.nlm.nih.gov/pmc/blobs/2fbe/3444102/d09472fc1566/sensors-12-09286f1.jpg
https://cdn.ncbi.nlm.nih.gov/pmc/blobs/2fbe/3444102/23eb610e84fa/sensors-12-09286f2.jpg
https://cdn.ncbi.nlm.nih.gov/pmc/blobs/2fbe/3444102/84aba601469f/sensors-12-09286f3.jpg
https://cdn.ncbi.nlm.nih.gov/pmc/blobs/2fbe/3444102/a8862da8377f/sensors-12-09286f4.jpg
https://cdn.ncbi.nlm.nih.gov/pmc/blobs/2fbe/3444102/88f0644bd66c/sensors-12-09286f5.jpg
https://cdn.ncbi.nlm.nih.gov/pmc/blobs/2fbe/3444102/573833d02453/sensors-12-09286f6.jpg
https://cdn.ncbi.nlm.nih.gov/pmc/blobs/2fbe/3444102/6717ba1bd08d/sensors-12-09286f7.jpg
https://cdn.ncbi.nlm.nih.gov/pmc/blobs/2fbe/3444102/271b4d3a2eae/sensors-12-09286f8.jpg
https://cdn.ncbi.nlm.nih.gov/pmc/blobs/2fbe/3444102/a19b1464a0e3/sensors-12-09286f9.jpg
https://cdn.ncbi.nlm.nih.gov/pmc/blobs/2fbe/3444102/5aa3c0453579/sensors-12-09286f10.jpg
https://cdn.ncbi.nlm.nih.gov/pmc/blobs/2fbe/3444102/15e7a58a1c84/sensors-12-09286f11.jpg
https://cdn.ncbi.nlm.nih.gov/pmc/blobs/2fbe/3444102/d47931f1e129/sensors-12-09286f12.jpg
https://cdn.ncbi.nlm.nih.gov/pmc/blobs/2fbe/3444102/8383a3d211f9/sensors-12-09286f13.jpg
https://cdn.ncbi.nlm.nih.gov/pmc/blobs/2fbe/3444102/e0b880dd8023/sensors-12-09286f14.jpg
https://cdn.ncbi.nlm.nih.gov/pmc/blobs/2fbe/3444102/5732fa07618a/sensors-12-09286f15.jpg
https://cdn.ncbi.nlm.nih.gov/pmc/blobs/2fbe/3444102/356c43c3a12b/sensors-12-09286f16.jpg
https://cdn.ncbi.nlm.nih.gov/pmc/blobs/2fbe/3444102/7066607d18b8/sensors-12-09286f17.jpg
https://cdn.ncbi.nlm.nih.gov/pmc/blobs/2fbe/3444102/d09472fc1566/sensors-12-09286f1.jpg
https://cdn.ncbi.nlm.nih.gov/pmc/blobs/2fbe/3444102/23eb610e84fa/sensors-12-09286f2.jpg
https://cdn.ncbi.nlm.nih.gov/pmc/blobs/2fbe/3444102/84aba601469f/sensors-12-09286f3.jpg
https://cdn.ncbi.nlm.nih.gov/pmc/blobs/2fbe/3444102/a8862da8377f/sensors-12-09286f4.jpg
https://cdn.ncbi.nlm.nih.gov/pmc/blobs/2fbe/3444102/88f0644bd66c/sensors-12-09286f5.jpg
https://cdn.ncbi.nlm.nih.gov/pmc/blobs/2fbe/3444102/573833d02453/sensors-12-09286f6.jpg
https://cdn.ncbi.nlm.nih.gov/pmc/blobs/2fbe/3444102/6717ba1bd08d/sensors-12-09286f7.jpg
https://cdn.ncbi.nlm.nih.gov/pmc/blobs/2fbe/3444102/271b4d3a2eae/sensors-12-09286f8.jpg
https://cdn.ncbi.nlm.nih.gov/pmc/blobs/2fbe/3444102/a19b1464a0e3/sensors-12-09286f9.jpg
https://cdn.ncbi.nlm.nih.gov/pmc/blobs/2fbe/3444102/5aa3c0453579/sensors-12-09286f10.jpg
https://cdn.ncbi.nlm.nih.gov/pmc/blobs/2fbe/3444102/15e7a58a1c84/sensors-12-09286f11.jpg
https://cdn.ncbi.nlm.nih.gov/pmc/blobs/2fbe/3444102/d47931f1e129/sensors-12-09286f12.jpg
https://cdn.ncbi.nlm.nih.gov/pmc/blobs/2fbe/3444102/8383a3d211f9/sensors-12-09286f13.jpg
https://cdn.ncbi.nlm.nih.gov/pmc/blobs/2fbe/3444102/e0b880dd8023/sensors-12-09286f14.jpg
https://cdn.ncbi.nlm.nih.gov/pmc/blobs/2fbe/3444102/5732fa07618a/sensors-12-09286f15.jpg
https://cdn.ncbi.nlm.nih.gov/pmc/blobs/2fbe/3444102/356c43c3a12b/sensors-12-09286f16.jpg
https://cdn.ncbi.nlm.nih.gov/pmc/blobs/2fbe/3444102/7066607d18b8/sensors-12-09286f17.jpg

相似文献

1
Model-driven methodology for rapid deployment of smart spaces based on resource-oriented architectures.基于面向资源架构的智能空间快速部署的模型驱动方法。
Sensors (Basel). 2012;12(7):9286-335. doi: 10.3390/s120709286. Epub 2012 Jul 6.
2
ROSA: Resource-Oriented Service Management Schemes for Web of Things in a Smart Home.ROSA:智能家居中物联网的面向资源的服务管理方案
Sensors (Basel). 2017 Sep 21;17(10):2159. doi: 10.3390/s17102159.
3
TTEO (Things Talk to Each Other): Programming Smart Spaces Based on IoT Systems.万物互联(TTEO):基于物联网系统的智能空间编程
Sensors (Basel). 2016 Apr 1;16(4):467. doi: 10.3390/s16040467.
4
Building IoT based applications for Smart Cities: How can ontology catalogs help?为智慧城市构建基于物联网的应用程序:本体目录如何提供帮助?
IEEE Internet Things J. 2018 Oct;5(5):3978-3990. doi: 10.1109/jiot.2018.2854278. Epub 2018 Jul 10.
5
Prototyping a Web-of-Energy Architecture for Smart Integration of Sensor Networks in Smart Grids Domain.为智能电网领域的传感器网络智能集成构建能源网络架构原型。
Sensors (Basel). 2018 Jan 30;18(2):400. doi: 10.3390/s18020400.
6
A Web of Things-Based Emerging Sensor Network Architecture for Smart Control Systems.一种用于智能控制系统的基于物联网的新型传感器网络架构。
Sensors (Basel). 2017 Feb 9;17(2):332. doi: 10.3390/s17020332.
7
Meaningful Integration of Data from Heterogeneous Health Services and Home Environment Based on Ontology.基于本体论的异构健康服务和家庭环境数据的有意义集成。
Sensors (Basel). 2019 Apr 12;19(8):1747. doi: 10.3390/s19081747.
8
Use of an Internet-of-Things Smart Home System for Healthy Aging in Older Adults in Residential Settings: Pilot Feasibility Study.在居住环境中使用物联网智能家居系统促进老年人健康老龄化:试点可行性研究
JMIR Aging. 2020 Nov 10;3(2):e21964. doi: 10.2196/21964.
9
Architecting and Deploying IoT Smart Applications: A Performance-Oriented Approach.架构和部署物联网智能应用:一种面向性能的方法。
Sensors (Basel). 2019 Dec 21;20(1):84. doi: 10.3390/s20010084.
10
Precision Agriculture Design Method Using a Distributed Computing Architecture on Internet of Things Context.基于物联网分布式计算架构的精准农业设计方法。
Sensors (Basel). 2018 May 28;18(6):1731. doi: 10.3390/s18061731.

引用本文的文献

1
Agile Methodologies Applied to the Development of Internet of Things (IoT)-Based Systems: A Review.应用于基于物联网(IoT)系统开发的敏捷方法:综述
Sensors (Basel). 2023 Jan 10;23(2):790. doi: 10.3390/s23020790.
2
Distributed service-based approach for sensor data fusion in IoT environments.物联网环境中基于分布式服务的传感器数据融合方法。
Sensors (Basel). 2014 Oct 15;14(10):19200-28. doi: 10.3390/s141019200.
3
Towards a holistic framework for the evaluation of emergency plans in indoor environments.迈向室内环境应急预案评估的整体框架。
Sensors (Basel). 2014 Mar 6;14(3):4513-35. doi: 10.3390/s140304513.