Suppr超能文献

长春新碱通过 GEF-H1/RhoA/ROCK/肌球蛋白轻链信号通路增强 MKN45 细胞的阿米巴样运动。

Vincristine enhances amoeboid-like motility via GEF-H1/RhoA/ROCK/Myosin light chain signaling in MKN45 cells.

机构信息

Department of Environmental Veterinary Sciences, Laboratory of Radiation Biology, Graduate School of Veterinary Medicine, Hokkaido University, Sapporo, Japan.

出版信息

BMC Cancer. 2012 Oct 12;12:469. doi: 10.1186/1471-2407-12-469.

Abstract

BACKGROUND

Anti-cancer drugs are widely used in cancer treatment frequently combined with surgical therapy and/or radiation therapy. Although surgery and radiation have been suggested to facilitate invasion and metastasis of tumor cells in some cases, there is so far little information about the effect of anti-cancer drugs on cellular invasive ability and metastasis. In this study, using four different anti-cancer drugs (vincristine, paclitaxel, cisplatin and etoposide), we examined whether these drugs influence the invasive ability of tumor cells.

METHODS

Human gastric adenocarcinoma MKN45 cells were used to evaluate the effect of anti-cancer drugs. After drug treatment, cellular invasive ability was assessed using the Matrigel invasion chamber. Cytoskeletal changes after treatment were examined microscopically with F-actin staining. In addition, we monitored cellular motility in 3D matrigel environment by time-lapse microscopic analysis. The drug-induced activation of RhoA and ROCK was evaluated by pull-down assay and Western blotting using an antibody against phosphorylated myosin light chain (MLC), respectively. Where necessary, a ROCK inhibitor Y27632 and siRNA for guanine nucleotide exchange factor-H1 (GEF-H1) were applied.

RESULTS

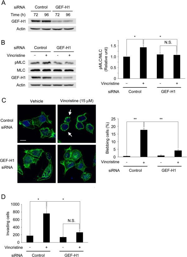
Among all drugs tested, only vincristine stimulated the invasive ability of MKN45 cells. Microscopic analysis revealed that vincristine induced the formation of non-apoptotic membrane blebs and amoeboid-like motility. Vincristine significantly enhanced RhoA activity and MLC phosphorylation, suggesting the involvement of RhoA/ROCK pathway in the vincristine-induced cytoskeletal reorganization and cellular invasion. Furthermore, we found that Y27632 as well as the siRNA for GEF-H1, a RhoA-specific activator, attenuated MLC phosphorylation, the formation of membrane blebs and the invasive ability after vincristine treatment.

CONCLUSIONS

These results indicate that vincristine activates GEF-H1/RhoA/ROCK/MLC signaling, thereby promoting amoeboid-like motility and the invasive ability of MKN45 cells.

摘要

背景

抗癌药物广泛用于癌症治疗,通常与手术治疗和/或放射治疗联合使用。尽管手术和放射治疗已被认为在某些情况下有助于促进肿瘤细胞的侵袭和转移,但目前关于抗癌药物对细胞侵袭能力和转移的影响知之甚少。在这项研究中,我们使用四种不同的抗癌药物(长春新碱、紫杉醇、顺铂和依托泊苷),研究了这些药物是否影响肿瘤细胞的侵袭能力。

方法

使用人胃癌 MKN45 细胞评估抗癌药物的作用。药物处理后,使用 Matrigel 侵袭室评估细胞侵袭能力。用 F-肌动蛋白染色显微镜观察处理后细胞骨架的变化。此外,通过延时显微镜分析监测 3D Matrigel 环境中的细胞运动。用肌球蛋白轻链(MLC)磷酸化抗体通过拉下测定和 Western blot 分别评估药物诱导的 RhoA 和 ROCK 激活。必要时,应用 ROCK 抑制剂 Y27632 和鸟嘌呤核苷酸交换因子-H1(GEF-H1)的 siRNA。

结果

在所有测试的药物中,只有长春新碱刺激了 MKN45 细胞的侵袭能力。显微镜分析显示,长春新碱诱导非凋亡性膜泡形成和阿米巴样运动。长春新碱显著增强 RhoA 活性和 MLC 磷酸化,表明 RhoA/ROCK 通路参与了长春新碱诱导的细胞骨架重排和细胞侵袭。此外,我们发现 Y27632 以及 GEF-H1 的 siRNA,一种 RhoA 特异性激活剂,减弱了长春新碱处理后 MLC 磷酸化、膜泡形成和侵袭能力。

结论

这些结果表明长春新碱激活了 GEF-H1/RhoA/ROCK/MLC 信号通路,从而促进了 MKN45 细胞的阿米巴样运动和侵袭能力。

https://cdn.ncbi.nlm.nih.gov/pmc/blobs/5895/3522013/b3ca0e443c24/1471-2407-12-469-1.jpg

文献检索

告别复杂PubMed语法,用中文像聊天一样搜索,搜遍4000万医学文献。AI智能推荐,让科研检索更轻松。

立即免费搜索

文件翻译

保留排版,准确专业,支持PDF/Word/PPT等文件格式,支持 12+语言互译。

免费翻译文档

深度研究

AI帮你快速写综述,25分钟生成高质量综述,智能提取关键信息,辅助科研写作。

立即免费体验