Suppr超能文献

染色质解旋酶结合蛋白 8(Chd8)是一种在大鼠心脏发育过程中表达的新型 A 激酶锚定蛋白。

Chromodomain helicase binding protein 8 (Chd8) is a novel A-kinase anchoring protein expressed during rat cardiac development.

机构信息

Department of Physiology, University of Maryland Baltimore, Baltimore, Maryland, United States of America.

出版信息

PLoS One. 2012;7(10):e46316. doi: 10.1371/journal.pone.0046316. Epub 2012 Oct 10.

Abstract

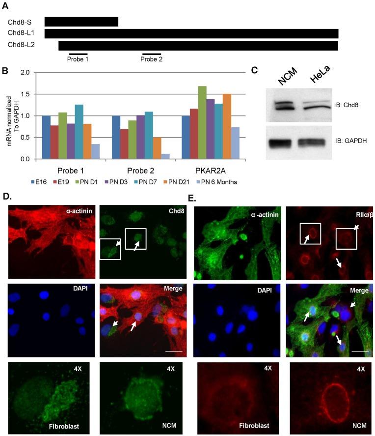
A-kinase anchoring proteins (AKAPs) bind the regulatory subunits of protein kinase A (PKA) and localize the holoenzyme to discrete signaling microdomains in multiple subcellular compartments. Despite emerging evidence for a nuclear pool of PKA that rapidly responds to activation of the PKA signaling cascade, only a few AKAPs have been identified that localize to the nucleus. Here we show a PKA-binding domain in the amino terminus of Chd8, and demonstrate subcellular colocalization of Chd8 with RII. RII overlay and immunoprecipitation assays demonstrate binding between Chd8-S and RIIα. Binding is abrogated upon dephosphorylation of RIIα. By immunofluorescence, we identified nuclear and perinuclear pools of Chd8 in HeLa cells and rat neonatal cardiomyocytes. We also show high levels of Chd8 mRNA in RNA extracted from post-natal rat hearts. These data add Chd8 to the short list of known nuclear AKAPs, and implicate a function for Chd8 in post-natal rat cardiac development.

摘要

A-激酶锚定蛋白(AKAPs)结合蛋白激酶 A(PKA)的调节亚基,并将全酶定位到多个亚细胞隔室的离散信号微域中。尽管有越来越多的证据表明 PKA 存在于核池中,并且可以快速响应 PKA 信号级联的激活,但只有少数 AKAPs 被鉴定为定位于核。在这里,我们展示了 Chd8 氨基末端的 PKA 结合结构域,并证明了 Chd8 与 RII 的亚细胞共定位。RII 叠加和免疫沉淀分析表明 Chd8-S 与 RIIα 之间存在结合。RIIα 去磷酸化后结合被阻断。通过免疫荧光,我们在 HeLa 细胞和新生大鼠心肌细胞中鉴定出 Chd8 的核内和核周池。我们还显示从新生大鼠心脏提取的 RNA 中 Chd8 的 mRNA 水平较高。这些数据将 Chd8 添加到已知的核 AKAPs 短名单中,并暗示 Chd8 在新生大鼠心脏发育中有作用。

https://cdn.ncbi.nlm.nih.gov/pmc/blobs/1036/3468582/733269353d6a/pone.0046316.g001.jpg

文献AI研究员

20分钟写一篇综述,助力文献阅读效率提升50倍。

立即体验

用中文搜PubMed

大模型驱动的PubMed中文搜索引擎

马上搜索

文档翻译

学术文献翻译模型,支持多种主流文档格式。

立即体验