Centre for Human Development, Stem Cells and Regeneration, Institute of Developmental Sciences, University of Southampton, Southampton SO17 1BJ, UK.
Nat Cell Biol. 2012 Nov;14(11):1139-47. doi: 10.1038/ncb2603. Epub 2012 Oct 28.
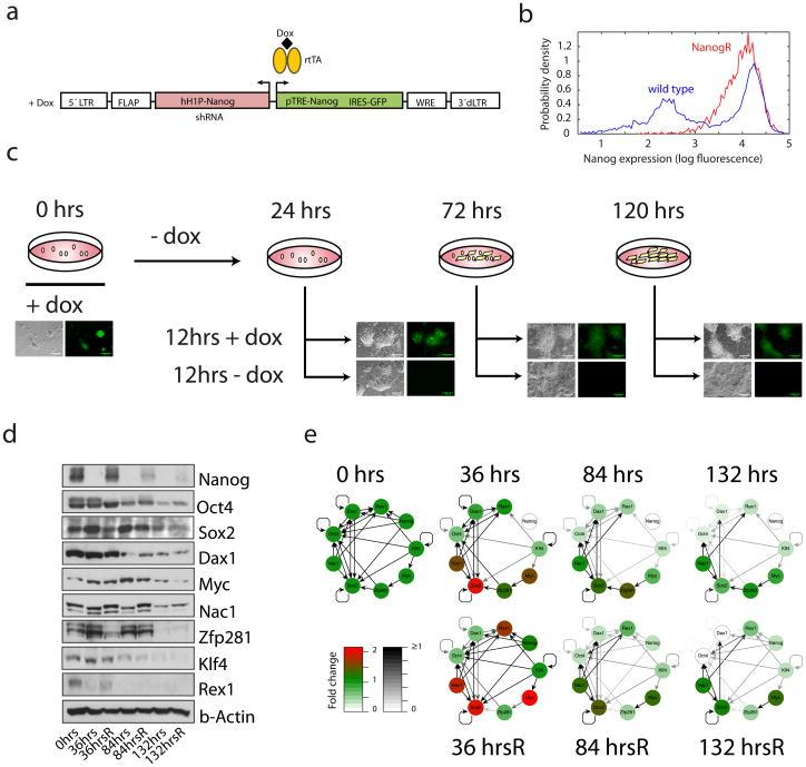
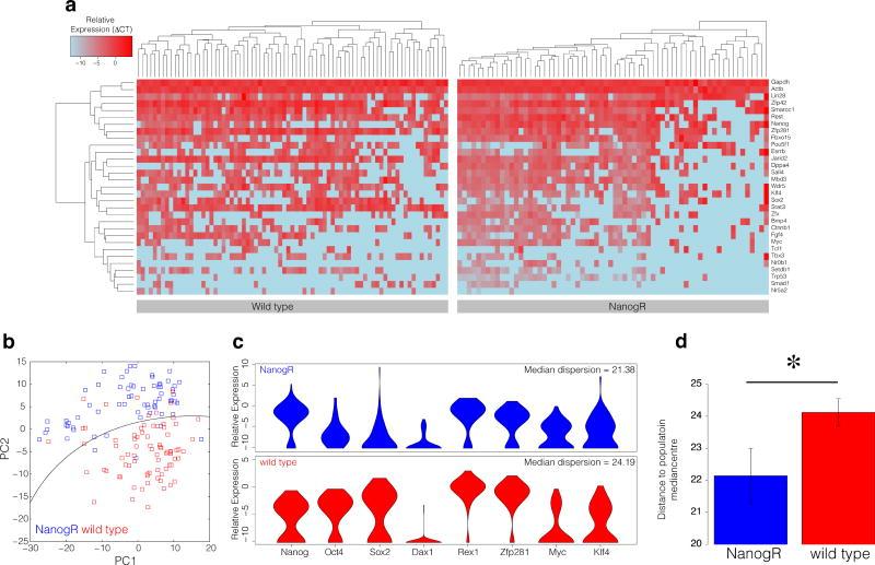
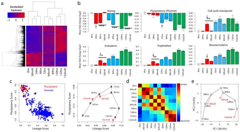
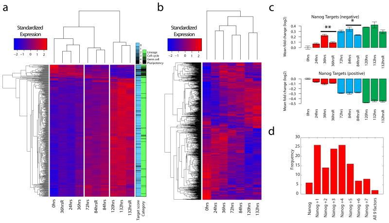
A number of key regulators of mouse embryonic stem (ES) cell identity, including the transcription factor Nanog, show strong expression fluctuations at the single-cell level. The molecular basis for these fluctuations is unknown. Here we used a genetic complementation strategy to investigate expression changes during transient periods of Nanog downregulation. Employing an integrated approach that includes high-throughput single-cell transcriptional profiling and mathematical modelling, we found that early molecular changes subsequent to Nanog loss are stochastic and reversible. However, analysis also revealed that Nanog loss severely compromises the self-sustaining feedback structure of the ES cell regulatory network. Consequently, these nascent changes soon become consolidated to committed fate decisions in the prolonged absence of Nanog. Consistent with this, we found that exogenous regulation of Nanog-dependent feedback control mechanisms produced a more homogeneous ES cell population. Taken together our results indicate that Nanog-dependent feedback loops have a role in controlling both ES cell fate decisions and population variability.
许多调控小鼠胚胎干细胞(ES 细胞)特性的关键调节因子,包括转录因子 Nanog,在单细胞水平上表现出强烈的表达波动。这些波动的分子基础尚不清楚。在这里,我们使用遗传互补策略来研究 Nanog 下调过程中的瞬时表达变化。采用包括高通量单细胞转录组学分析和数学建模的综合方法,我们发现 Nanog 缺失后早期的分子变化是随机和可逆的。然而,分析还表明,Nanog 的缺失严重损害了 ES 细胞调控网络的自我维持反馈结构。因此,在缺乏 Nanog 的情况下,这些早期的变化很快就会导致确定的命运决定。与这一发现一致的是,我们发现外源调节 Nanog 依赖性反馈控制机制产生了更同质的 ES 细胞群体。总的来说,我们的结果表明,Nanog 依赖性反馈回路在控制 ES 细胞命运决定和群体变异性方面发挥作用。