Suppr超能文献

年龄相关的突触标志物和单核细胞亚群的变化将 APP(Swe)/PS1 小鼠的认知能力下降联系在一起。

Age-related changes in synaptic markers and monocyte subsets link the cognitive decline of APP(Swe)/PS1 mice.

机构信息

Laboratory of Endocrinology and Genomics, CHUQ Research Center and Department of Molecular Medicine, Faculty of Medicine, Laval University Québec City, QC, Canada.

出版信息

Front Cell Neurosci. 2012 Nov 1;6:51. doi: 10.3389/fncel.2012.00051. eCollection 2012.

Abstract

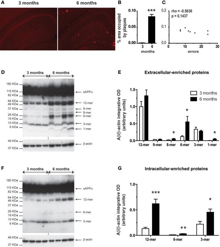
Alzheimer's disease (AD) is characterized by a progressive memory decline and numerous pathological abnormalities, including amyloid β (Aβ) accumulation in the brain and synaptic dysfunction. Here we wanted to study whether these brain changes were associated with alteration in the population of monocyte subsets since accumulating evidence supports the concept that the innate immune system plays a role in the etiology of this disease. We then determined the immune profile together with expression of genes encoding synaptic proteins and neurotrophins in APP(Swe)/PS1 mice and their age-matched wild-type (WT) littermates. We found that the progressive cognitive decline and the dramatic decrease in the expression of numerous synaptic markers and neurotrophins correlated with a major defect in the subset of circulating inflammatory monocytes. Indeed the number of CX(3)CR1(low)Ly6-C(high)CCR2(+)Gr1(+) monocytes remained essentially similar between 5 weeks and 6 months of age in APP(Swe)/PS1 mice, while these cells significantly increased in 6-month-old WT littermates. Of great interest is that the onset of cognitive decline was closely associated with the accumulation of soluble Aβ, disruption of synaptic activity, alteration in the BDNF system, and a defective production in the subset of CX(3)CR1(low)Ly6-C(high)CCR2(+)Gr1(+) monocytes. However, these memory impairments can be prevented or restored by boosting the monocytic production, using a short treatment of macrophage colony-stimulating factor (M-CSF). In conclusion, low CCR2(+) monocyte production by the hematopoietic system may be a direct biomarker of the cognitive decline in a context of AD.

摘要

阿尔茨海默病(AD)的特征是进行性记忆衰退和许多病理异常,包括大脑中淀粉样β(Aβ)的积累和突触功能障碍。在这里,我们想研究这些大脑变化是否与单核细胞亚群的改变有关,因为越来越多的证据支持先天免疫系统在这种疾病的发病机制中起作用的概念。然后,我们在 APP(Swe)/PS1 小鼠及其年龄匹配的野生型(WT)同窝仔鼠中确定了免疫特征,以及编码突触蛋白和神经营养因子的基因表达。我们发现,进行性认知衰退和许多突触标志物和神经营养因子表达的显著下降与循环炎症单核细胞亚群的主要缺陷相关。事实上,在 APP(Swe)/PS1 小鼠中,CX(3)CR1(low)Ly6-C(high)CCR2(+)Gr1(+)单核细胞的数量在 5 周和 6 个月之间基本相似,而在 6 个月大的 WT 同窝仔鼠中,这些细胞显著增加。有趣的是,认知衰退的发生与可溶性 Aβ的积累、突触活动的破坏、BDNF 系统的改变以及 CX(3)CR1(low)Ly6-C(high)CCR2(+)Gr1(+)单核细胞亚群的缺陷产生密切相关。然而,通过使用短时间的巨噬细胞集落刺激因子(M-CSF)治疗来增强单核细胞的产生,可以预防或恢复这些记忆损伤。总之,造血系统中低 CCR2(+)单核细胞的产生可能是 AD 背景下认知衰退的直接生物标志物。

https://cdn.ncbi.nlm.nih.gov/pmc/blobs/cfe6/3485573/da951b17d17b/fncel-06-00051-g0001.jpg

文献AI研究员

20分钟写一篇综述,助力文献阅读效率提升50倍。

立即体验

用中文搜PubMed

大模型驱动的PubMed中文搜索引擎

马上搜索

文档翻译

学术文献翻译模型,支持多种主流文档格式。

立即体验