Division of Vaccine Discovery, La Jolla Institute for Allergy and Immunology (LIAI), La Jolla, California, United States of America.
PLoS One. 2012;7(11):e48706. doi: 10.1371/journal.pone.0048706. Epub 2012 Nov 2.
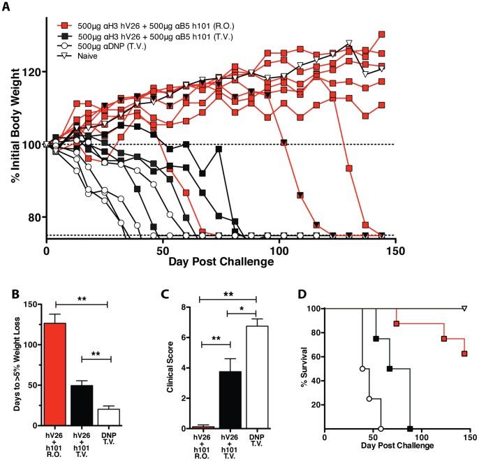
Smallpox (variola virus) is a bioweapon concern. Monkeypox is a growing zoonotic poxvirus threat. These problems have resulted in extensive efforts to develop potential therapeutics that can prevent or treat potentially lethal poxvirus infections in humans. Monoclonal antibodies (mAbs) against smallpox are a conservative approach to this problem, as the licensed human smallpox vaccine (vaccinia virus, VACV) primarily works on the basis of protective antibody responses against smallpox. Fully human mAbs (hmAbs) against vaccinia H3 (H3L) and B5 (B5R), targeting both the mature virion (MV) and extracellular enveloped virion (EV) forms, have been developed as potential therapeutics for use in humans. Post-exposure prophylaxis was assessed in both murine and rabbit animal models. Therapeutic efficacy of the mAbs was assessed in three good laboratory practices (GLP) studies examining severe combined immunodeficiency mice (SCID) given a lethal VACV infection. Pre-exposure combination hmAb therapy provided significantly better protection against disease and death than either single hmAb or vaccinia immune globulin (VIG). Post-exposure combination mAb therapy provided significant protection against disease and death, and appeared to fully cure the VACV infection in ≥50% of SCID mice. Therapeutic efficacy was then assessed in two rabbit studies examining post-exposure hmAb prophylaxis against rabbitpox (RPXV). In the first study, rabbits were infected with RPVX and then provided hmAbs at 48 hrs post-infection, or 1 hr and 72 hrs post-infection. Rabbits in both groups receiving hmAbs were 100% protected from death. In the second rabbitpox study, 100% of animal treated with combination hmAb therapy and 100% of animals treated with anti-B5 hmAb were protected. These findings suggest that combination hmAb treatment may be effective at controlling smallpox disease in immunocompetent or immunodeficient humans.
天花(天花病毒)是一种生物武器关注的问题。猴痘是一种日益严重的人畜共患痘病毒威胁。这些问题促使人们大力开发潜在的治疗方法,以预防或治疗人类潜在的致命痘病毒感染。针对天花的单克隆抗体 (mAb) 是解决这个问题的保守方法,因为许可的人类天花疫苗(牛痘病毒,VACV)主要基于针对天花的保护性抗体反应。针对 VACV 的成熟病毒粒子 (MV) 和细胞外包膜病毒粒子 (EV) 形式的完全人源单克隆抗体 (hmAb) 已被开发为人类潜在的治疗方法。在小鼠和兔动物模型中评估了暴露后预防。在三项良好实验室规范 (GLP) 研究中评估了 mAb 的治疗功效,这些研究检查了接受致死性 VACV 感染的严重联合免疫缺陷小鼠 (SCID)。暴露前联合 hmAb 治疗可显著更好地预防疾病和死亡,优于单一 hmAb 或牛痘免疫球蛋白 (VIG)。暴露后联合 mAb 治疗可显著预防疾病和死亡,并在至少 50%的 SCID 小鼠中似乎完全治愈 VACV 感染。然后在两项研究中评估了针对兔痘 (RPXV) 的暴露后 hmAb 预防的治疗功效,检查了暴露后 hmAb 预防对兔痘的预防作用。在第一项研究中,兔子被感染 RPVX,然后在感染后 48 小时或感染后 1 小时和 72 小时提供 hmAbs。接受 hmAbs 的两组兔子均 100%免受死亡。在第二项兔痘研究中,接受联合 hmAb 治疗的 100%动物和接受抗-B5 hmAb 治疗的 100%动物均受到保护。这些发现表明,联合 hmAb 治疗可能有效控制免疫功能正常或免疫功能低下的人类天花疾病。