Suppr超能文献

新型隐球菌来源的微囊泡增强真菌性脑部感染的发病机制。

Cryptococcus neoformans-derived microvesicles enhance the pathogenesis of fungal brain infection.

机构信息

Division of Infectious Diseases, The Saban Research Institute, Children's Hospital Los Angeles, Department of Pediatrics, Keck School of Medicine, University of Southern California, Los Angeles, CA, USA.

出版信息

PLoS One. 2012;7(11):e48570. doi: 10.1371/journal.pone.0048570. Epub 2012 Nov 7.

Abstract

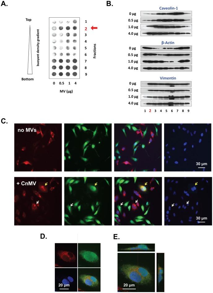
Cryptococcal meningoencephalitis is the most common fungal disease in the central nervous system. The mechanisms by which Cryptococcus neoformans invades the brain are largely unknown. In this study, we found that C. neoformans-derived microvesicles (CnMVs) can enhance the traversal of the blood-brain barrier (BBB) by C. neoformans invitro. The immunofluorescence imaging demonstrates that CnMVs can fuse with human brain microvascular endothelial cells (HBMECs), the constituents of the BBB. This activity is presumably due to the ability of the CnMVs to activate HBMEC membrane rafts and induce cell fusogenic activity. CnMVs also enhanced C. neoformans infection of the brain, found in both infected brains and cerebrospinal fluid. In infected mouse brains, CnMVs are distributed inside and around C. neoformans-induced cystic lesions. GFAP (glial fibrillary acidic protein)-positive astrocytes were found surrounding the cystic lesions, overlapping with the 14-3-3-GFP (14-3-3-green fluorescence protein fusion) signals. Substantial changes could be observed in areas that have a high density of CnMV staining. This is the first demonstration that C. neoformans-derived microvesicles can facilitate cryptococcal traversal across the BBB and accumulate at lesion sites of C. neoformans-infected brains. Results of this study suggested that CnMVs play an important role in the pathogenesis of cryptococcal meningoencephalitis.

摘要

隐球菌性脑膜脑炎是中枢神经系统最常见的真菌感染疾病。新生隐球菌侵袭大脑的机制在很大程度上尚不清楚。在本研究中,我们发现新生隐球菌来源的微囊泡(CnMVs)可以增强隐球菌在体外穿过血脑屏障(BBB)的能力。免疫荧光成像显示,CnMVs 可以与血脑屏障的组成部分人脑微血管内皮细胞(HBMEC)融合。这种活性可能是由于 CnMV 能够激活 HBMEC 质膜筏并诱导细胞融合活性。CnMVs 还增强了隐球菌对大脑的感染,在感染的大脑和脑脊液中都有发现。在感染的小鼠大脑中,CnMVs 分布在新生隐球菌诱导的囊泡性病变内部和周围。在囊泡性病变周围发现了 GFAP(胶质纤维酸性蛋白)阳性星形胶质细胞,与 14-3-3-GFP(14-3-3-绿色荧光蛋白融合)信号重叠。在 CnMV 染色密度高的区域可以观察到明显的变化。这是首次证明新生隐球菌来源的微囊泡可以促进隐球菌穿过血脑屏障并在新生隐球菌感染大脑的病变部位积累。本研究结果表明,CnMVs 在隐球菌性脑膜脑炎的发病机制中起重要作用。

https://cdn.ncbi.nlm.nih.gov/pmc/blobs/5bcb/3492498/060e9033613f/pone.0048570.g001.jpg

文献AI研究员

20分钟写一篇综述,助力文献阅读效率提升50倍。

立即体验

用中文搜PubMed

大模型驱动的PubMed中文搜索引擎

马上搜索

文档翻译

学术文献翻译模型,支持多种主流文档格式。

立即体验